Product Categories
Product Tags
PTC Thermistors for RS232 and RS485
PTC thermistors are widely used in RS232/RS485 communication interface protection. They primarily provide dual protection against overcurrent and overvoltage, while also possessing self-recovery properties.
PTC thermistors are widely used in RS232/RS485 communication interface protection. They primarily provide dual protection against overcurrent and overvoltage, while also possessing self-recovery properties. The following are their core applications and technical highlights:
I. Core Functions and Principles
Overcurrent Protection
During normal operation, the PTC’s resistance is low (30-60Ω), minimally impacting signal transmission.
When a short circuit or lightning surge causes a sudden increase in current, the PTC’s resistance rises sharply (up to several thousand ohms), limiting the current and protecting the interface chip.
Overvoltage Protection
When used in conjunction with a varistor (VDR), it can absorb overvoltage energy generated by improper connection to 220V/380V mains or lightning strikes. Thermal coupling triggers a sudden change in the PTC’s resistance, blocking the abnormal voltage.
II. Typical Application Schemes
Basic Protection Circuit
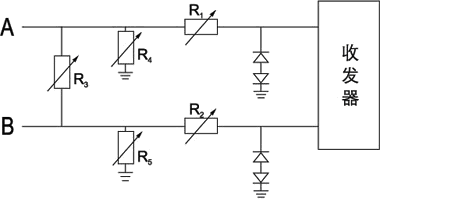
Series PTC: Directly connected in series to the RS485 A/B lines, the PTC has a steady-state resistance of ≤60Ω and a response time of <1s.
Parallel TVS: Combined with a transient suppressor diode (TVS), it quickly clamps ESD and surges, while the PTC provides subsequent current limiting.
Enhanced Protection
Triple-Level Protection: PTC + TVS + Gas Discharge Tube (GDT) protects against overcurrent, rapid ESD, and high-energy lightning strikes, respectively.
Combined Design: For example, the WMZ13A series integrates a PTC and overvoltage protection module, making it suitable for harsh environments such as smart meters.
The PTCR SPMZB-6 30-60Ω (SPMZ11-06A300-600RM) and SPMZB-10 30-60Ω (SPMZ11-10A300-600RM) PTC thermistors, developed from our company’s programmable security units for programmable switches, are protection components for RS232 and RS485 communication interfaces. Connected in series with the RS232/RS485 communication interface, these products effectively prevent damage to the interface caused by 220V or 380V mains power introduced due to accidental or human damage to the communication line. They also minimize the impact of lightning-induced damage to the communication line. These products feature low steady-state resistance, low rated current, high withstand voltage, and fast response speed, making them an economical and practical choice for RS232/RS485 communication interface protection.
III. Key Selection Parameters
| Parameters | Typical Value/Range | Description |
|---|---|---|
| Steady-State Resistance | 30-60Ω | Low resistance reduces signal attenuation |
| Operating Current | 100-200mA | Must be higher than the maximum operating current of the line |
| Withstand Voltage Rating | ≥220V (AC) | Prevents accidental mains connection |
| Response Speed | Milliseconds | Fast-acting models are used for lightning protection |
IV. Application Scenario Comparison
| Interface Type | Protection Priorities | Typical Model Examples |
|---|---|---|
| RS485 | Long-Distance Lightning/Mains Interference Protection | MZ11-06A300-600RM |
| RS232 | Short-Distance Anti-Static/Short-Circuit Protection | WMZ13A Series |
V. Advantages and Limitations
Advantages: Self-recovery, no replacement required, compact size (surface-mount package), and low cost.
Limitations: Requires a cool-down period (in seconds) after activation, making it unsuitable for high-frequency pulse applications.
Through appropriate selection and circuit design, PTC thermistors can effectively improve the reliability of RS232/RS485 interfaces. They perform particularly well in industrial control and smart metering applications.
Contact Us
Waiting for your email, we will reply you within 12 hours with valuable information you needed.
English
Afrikaans
العربية
বাংলা
bosanski jezik
Български
Català
粤语
中文(简体)
中文(漢字)
Hrvatski
Čeština
Nederlands
Eesti keel
Suomi
Français
Deutsch
Ελληνικά
हिन्दी; हिंदी
Magyar
Bahasa Indonesia
Italiano
日本語
한국어
Latviešu valoda
Lietuvių kalba
македонски јазик
Bahasa Melayu
Norsk
پارسی
Polski
Português
Română
Русский
Cрпски језик
Slovenčina
Slovenščina
Español
Svenska
ภาษาไทย
Türkçe
Українська
اردو
Tiếng Việt

