उत्पाद श्रेणियां
- thermistor 36
- पीसीबी माउंट फ्यूज धारक 27
- तारों का उपयोग 6
- ब्लेड फ्यूज धारक 17
- थर्मोस्टेट 50
- बिजली के फ्यूज 24
- मोटर वाहन तापमान संवेदक 7
- थर्मल सर्किट ब्रेकर 22
- फ्यूज बॉक्स-धारक 36
- तापमान संवेदक 81
- थर्मल स्विच 68
- कार फ्यूज 20
- बोल्ट डाउन फ़्यूज़ 8
- थर्मल फ्यूज 32
- सतह माउंट फ़्यूज़ 12
उत्पाद टैग
आरएस232 और आरएस485 के लिए पीटीसी थर्मिस्टर्स
PTC थर्मिस्टर्स का व्यापक रूप से RS232/RS485 संचार इंटरफ़ेस सुरक्षा में उपयोग किया जाता है. वे मुख्य रूप से ओवरकरंट और ओवरवोल्टेज के खिलाफ दोहरी सुरक्षा प्रदान करते हैं, जबकि स्वयं-पुनर्प्राप्ति गुण भी रखते हैं.
PTC थर्मिस्टर्स का व्यापक रूप से RS232/RS485 संचार इंटरफ़ेस सुरक्षा में उपयोग किया जाता है. वे मुख्य रूप से ओवरकरंट और ओवरवोल्टेज के खिलाफ दोहरी सुरक्षा प्रदान करते हैं, जबकि स्वयं-पुनर्प्राप्ति गुण भी रखते हैं. उनके मुख्य अनुप्रयोग और तकनीकी मुख्य अंश निम्नलिखित हैं:
मैं. मुख्य कार्य और सिद्धांत
अतिवर्तमान संरक्षण
सामान्य ऑपरेशन के दौरान, पीटीसी का प्रतिरोध कम है (30-60ओह), सिग्नल ट्रांसमिशन पर न्यूनतम प्रभाव.
जब शॉर्ट सर्किट या बिजली की उछाल के कारण करंट में अचानक वृद्धि होती है, पीटीसी का प्रतिरोध तेजी से बढ़ गया है (कई हजार ओम तक), वर्तमान को सीमित करना और इंटरफ़ेस चिप की सुरक्षा करना.
ओवरवॉल्टेज संरक्षण
जब एक वेरिस्टर के साथ संयोजन में उपयोग किया जाता है (वी.डी.आर), यह 220V/380V मेन से अनुचित कनेक्शन या बिजली गिरने से उत्पन्न ओवरवोल्टेज ऊर्जा को अवशोषित कर सकता है. थर्मल युग्मन पीटीसी के प्रतिरोध में अचानक परिवर्तन को ट्रिगर करता है, असामान्य वोल्टेज को रोकना.
द्वितीय. विशिष्ट अनुप्रयोग योजनाएँ
बुनियादी सुरक्षा सर्किट
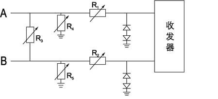
श्रृंखला पीटीसी: आरएस485 ए/बी लाइनों से श्रृंखला में सीधे जुड़ा हुआ, पीटीसी में स्थिर-अवस्था प्रतिरोध ≤60Ω और प्रतिक्रिया समय है <1एस.
समानांतर टीवीएस: एक क्षणिक दमनकारी डायोड के साथ संयुक्त (टीवीएस), यह जल्दी से ईएसडी को जकड़ लेता है और बढ़ जाता है, जबकि पीटीसी बाद की वर्तमान सीमा प्रदान करता है.
उन्नत सुरक्षा
त्रिस्तरीय सुरक्षा: पीटीसी + टीवीएस + गैस डिस्चार्ज ट्यूब (जी.डी.टी) ओवरकरंट से बचाता है, तीव्र ईएसडी, और उच्च ऊर्जा वाली बिजली गिरती है, क्रमश:.
संयुक्त डिज़ाइन: उदाहरण के लिए, WMZ13A श्रृंखला एक PTC और ओवरवॉल्टेज सुरक्षा मॉड्यूल को एकीकृत करती है, इसे स्मार्ट मीटर जैसे कठोर वातावरण के लिए उपयुक्त बनाना.
पीटीसीआर एसपीएमजेडबी-6 30-60Ω (SPMZ11-06A300-600RM) और SPMZB-10 30-60Ω (SPMZ11-10A300-600RM) पीटीसी थर्मिस्टर्स, प्रोग्रामयोग्य स्विचों के लिए हमारी कंपनी की प्रोग्रामयोग्य सुरक्षा इकाइयों से विकसित किया गया, RS232 और RS485 संचार इंटरफेस के लिए सुरक्षा घटक हैं. RS232/RS485 संचार इंटरफ़ेस के साथ श्रृंखला में जुड़ा हुआ, ये उत्पाद संचार लाइन में आकस्मिक या मानवीय क्षति के कारण शुरू की गई 220V या 380V मेन पावर के कारण इंटरफ़ेस को होने वाली क्षति को प्रभावी ढंग से रोकते हैं।. वे संचार लाइन पर बिजली से होने वाली क्षति के प्रभाव को भी कम करते हैं. इन उत्पादों में कम स्थिर-अवस्था प्रतिरोध होता है, कम रेटेड वर्तमान, उच्च वोल्टेज का सामना करना, और तीव्र प्रतिक्रिया गति, यह उन्हें RS232/RS485 संचार इंटरफ़ेस सुरक्षा के लिए एक किफायती और व्यावहारिक विकल्प बनाता है.
तृतीय. मुख्य चयन पैरामीटर
| पैरामीटर | विशिष्ट मूल्य/सीमा | विवरण |
|---|---|---|
| स्थिर-अवस्था प्रतिरोध | 30-60ओह | कम प्रतिरोध सिग्नल क्षीणन को कम करता है |
| ऑपरेटिंग करंट | 100-200एमए | लाइन के अधिकतम ऑपरेटिंग करंट से अधिक होना चाहिए |
| वोल्टेज रेटिंग का सामना करें | ≥220V (ए.सी) | आकस्मिक मुख्य कनेक्शन को रोकता है |
| प्रतिक्रिया की गति | मिलीसेकंड | तेज़-अभिनय मॉडल का उपयोग बिजली संरक्षण के लिए किया जाता है |
चतुर्थ. अनुप्रयोग परिदृश्य तुलना
| इंटरफ़ेस प्रकार | संरक्षण प्राथमिकताएँ | विशिष्ट मॉडल उदाहरण |
|---|---|---|
| 485 रुपये | लंबी दूरी की बिजली/मुख्य हस्तक्षेप संरक्षण | MZ11-06A300-600RM |
| आरएस232 | कम दूरी की एंटी-स्टेटिक/शॉर्ट-सर्किट सुरक्षा | WMZ13A श्रृंखला |
वी. लाभ और सीमाएँ
लाभ: आत्म वसूली, प्रतिस्थापन की आवश्यकता नहीं है, कॉम्पैक्ट आकार (सतह-माउंट पैकेज), और कम लागत.
सीमाएँ: एक शांत-डाउन अवधि की आवश्यकता है (सेकंड में) सक्रियण के बाद, जो इसे उच्च-आवृत्ति पल्स अनुप्रयोगों के लिए अनुपयुक्त बनाता है.
उचित चयन और सर्किट डिजाइन के माध्यम से, पीटीसी थर्मिस्टर्स आरएस232/आरएस485 इंटरफेस की विश्वसनीयता में प्रभावी ढंग से सुधार कर सकते हैं. वे औद्योगिक नियंत्रण और स्मार्ट मीटरिंग अनुप्रयोगों में विशेष रूप से अच्छा प्रदर्शन करते हैं.
हमसे संपर्क करें
आपके ईमेल का इंतजार है, हम आपको भीतर उत्तर देंगे 12 आपके लिए आवश्यक बहुमूल्य जानकारी वाले घंटे.
English
Afrikaans
العربية
বাংলা
bosanski jezik
Български
Català
粤语
中文(简体)
中文(漢字)
Hrvatski
Čeština
Nederlands
Eesti keel
Suomi
Français
Deutsch
Ελληνικά
हिन्दी; हिंदी
Magyar
Bahasa Indonesia
Italiano
日本語
한국어
Latviešu valoda
Lietuvių kalba
македонски јазик
Bahasa Melayu
Norsk
پارسی
Polski
Português
Română
Русский
Cрпски језик
Slovenčina
Slovenščina
Español
Svenska
ภาษาไทย
Türkçe
Українська
اردو
Tiếng Việt

