Tootekategooriad
- termistor 36
- PCB kinnitus kaitsme hoidik 27
- Juhtmestik 6
- Tera kaitsmehoidjad 17
- termostaat 50
- Elektri kaitsme 24
- Autotemperatuuri andur 7
- Soojuslüliti 22
- Kaitsmekastihoidja 36
- Temperatuuriandur 81
- Termiline lüliti 68
- Autokaitsja 20
- Kinnitage kaitsmed 8
- termiline kaitse 32
- pinnale kinnitatavad kaitsmed 12
Tootesildid
PTC termistorid RS232 ja RS485 jaoks
PTC termistoreid kasutatakse laialdaselt RS232/RS485 sideliidese kaitses. Need pakuvad peamiselt topeltkaitset ülevoolu ja ülepinge eest, millel on ka isetaastumisomadused.
PTC termistoreid kasutatakse laialdaselt RS232/RS485 sideliidese kaitses. Need pakuvad peamiselt topeltkaitset ülevoolu ja ülepinge eest, millel on ka isetaastumisomadused. Järgmised on nende põhirakendused ja tehnilised esiletõstmised:
I. Põhifunktsioonid ja põhimõtted
Ülevoolukaitse
Tavalise töötamise ajal, PTC takistus on madal (30-60Oh), signaali edastamist minimaalselt mõjutav.
Kui lühis või äikesepinge põhjustab voolu järsu suurenemise, PTC takistus tõuseb järsult (kuni mitu tuhat oomi), voolu piiramine ja liidese kiibi kaitsmine.
Ülepingekaitse
Kui kasutatakse koos varistoriga (VDR), see võib absorbeerida liigpingeenergiat, mis tekib valest ühendamisest 220V/380V võrguga või pikselöögist. Termiline sidumine käivitab järsu muutuse PTC takistuses, ebanormaalse pinge blokeerimine.
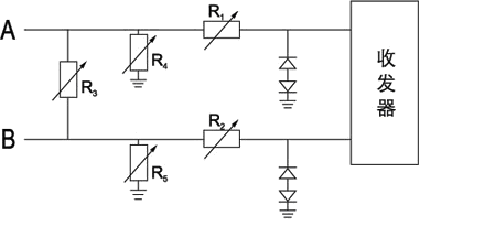
II. Tüüpilised rakendusskeemid
Põhikaitseahel
Seeria PTC: Ühendatakse otse järjestikku RS485 A/B liinidega, PTC püsiseisundi takistus on ≤60Ω ja reaktsiooniaeg <1s.
Paralleeltelerid: Kombineeritud mööduva supressordioodiga (TVS), see fikseerib kiiresti ESD ja liigpinged, samas kui PTC pakub järgnevat voolu piiramist.
Täiustatud kaitse
Kolmeastmeline kaitse: PTC + TVS + Gaasi väljalasketoru (GDT) kaitseb liigvoolu eest, kiire ESD, ja suure energiaga pikselöögid, vastavalt.
Kombineeritud disain: Näiteks, WMZ13A seeria integreerib PTC ja ülepingekaitse mooduli, muutes selle sobivaks karmides keskkondades, näiteks nutikate arvestite jaoks.
PTCR SPMZB-6 30-60Ω (SPMZ11-06A300-600RM) ja SPMZB-10 30-60Ω (SPMZ11-10A300-600RM) PTC termistorid, välja töötatud meie ettevõtte programmeeritavatest turvamoodulitest programmeeritavate lülitite jaoks, on RS232 ja RS485 sideliideste kaitsekomponendid. Ühendatud järjestikku RS232/RS485 sideliidesega, need tooted hoiavad tõhusalt ära liidese kahjustamise, mis on põhjustatud 220 V või 380 V vooluvõrgust, mis on põhjustatud sideliini juhuslikust või inimkahjustusest.. Samuti minimeerivad need äikese põhjustatud kahjustuste mõju sideliinile. Nendel toodetel on madal püsiseisundi takistus, madal nimivool, kõrge vastupidavuspinge, ja kiire reageerimiskiirus, muutes need ökonoomseks ja praktiliseks valikuks RS232/RS485 sideliidese kaitseks.
III. Võtmevaliku parameetrid
| Parameetrid | Tüüpiline väärtus/vahemik | Kirjeldus |
|---|---|---|
| Püsiseisundi vastupidavus | 30-60Oh | Madal takistus vähendab signaali sumbumist |
| Töövool | 100-200mA | Peab olema suurem kui liini maksimaalne töövool |
| Vastupidavus nimipingele | ≥220V (AC) | Väldib juhuslikku vooluvõrku ühendamist |
| Reageerimiskiirus | Millisekundid | Piksekaitseks kasutatakse kiiretoimelisi mudeleid |
IV. Rakenduse stsenaariumide võrdlus
| Liidese tüüp | Kaitse prioriteedid | Tüüpilised mudelinäited |
|---|---|---|
| RS485 | Pikamaa välgu / vooluvõrgu häirete kaitse | MZ11-06A300-600RM |
| RS232 | Lühiajaline antistaatiline/lühisekaitse | WMZ13A seeria |
V. Eelised ja piirangud
Eelised: Enese taastumine, asendamist pole vaja, kompaktne suurus (pindpaigalduspakett), ja madalate kuludega.
Piirangud: Nõuab jahutusperioodi (sekundites) pärast aktiveerimist, mistõttu see ei sobi kõrgsageduslike impulssrakenduste jaoks.
Asjakohase valiku ja vooluringi disaini kaudu, PTC termistorid võivad tõhusalt parandada RS232/RS485 liideste töökindlust. Need toimivad eriti hästi tööstusliku juhtimise ja arukate arvestite rakendustes.
Võtke meiega ühendust
Ootan teie meili, vastame teile sees 12 tundi väärtusliku teabega, mida vajate.
English
Afrikaans
العربية
বাংলা
bosanski jezik
Български
Català
粤语
中文(简体)
中文(漢字)
Hrvatski
Čeština
Nederlands
Eesti keel
Suomi
Français
Deutsch
Ελληνικά
हिन्दी; हिंदी
Magyar
Bahasa Indonesia
Italiano
日本語
한국어
Latviešu valoda
Lietuvių kalba
македонски јазик
Bahasa Melayu
Norsk
پارسی
Polski
Português
Română
Русский
Cрпски језик
Slovenčina
Slovenščina
Español
Svenska
ภาษาไทย
Türkçe
Українська
اردو
Tiếng Việt

