Категорије производа
- термистор 36
- Држач осигурача ПЦБ монтира 27
- Ожичење 6
- Носишта осигурача за сечиво 17
- термостат 50
- Електрични осигурач 24
- Сензор температуре аутомобилске температуре 7
- Термички прекидач 22
- Власник осигурача 36
- Сензор температуре 81
- Термички прекидач 68
- Осигурач за аутомобиле 20
- Вијак доле 8
- топлотни осигурач 32
- Осигурачи површинске монтаже 12
Ознаке производа
ПТЦ термистори за РС232 и РС485
ПТЦ термистори се широко користе у заштити комуникационог интерфејса РС232/РС485. Они првенствено пружају двоструку заштиту од прекомерне струје и пренапона, истовремено поседујући својства самоопоравка.
ПТЦ термистори се широко користе у заштити комуникационог интерфејса РС232/РС485. Они првенствено пружају двоструку заштиту од прекомерне струје и пренапона, истовремено поседујући својства самоопоравка. Следе њихове основне апликације и технички детаљи:
Ја. Основне функције и принципи
Заштита од прекомерне струје
Током нормалног рада, отпор ПТЦ-а је низак (30-60Ох), минимално утичу на пренос сигнала.
Када кратак спој или удар грома изазове нагло повећање струје, отпор ПТЦ-а нагло расте (до неколико хиљада ома), ограничавање струје и заштита чипа интерфејса.
Заштита од пренапона
Када се користи у комбинацији са варистором (ВДР), може да апсорбује пренапонску енергију генерисану неправилним повезивањем на мрежу од 220В/380В или ударом грома. Термичка спрега изазива изненадну промену отпора ПТЦ-а, блокирање ненормалног напона.
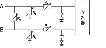
Ии. Типичне шеме примене
Основни заштитни круг
Серија ПТЦ: Директно повезан серијски на РС485 А/Б линије, ПТЦ има отпор у стабилном стању од ≤60Ω и време одзива од <1с.
Паралелни ТВС: У комбинацији са транзијентном супресорском диодом (ТВС), брзо стеже ЕСД и пренапоне, док ПТЦ обезбеђује накнадно ограничење струје.
Енханцед Протецтион
Трострука заштита: ПТЦ + ТВС + Цев за испуштање гаса (ГДТ) штити од прекомерне струје, брзи ЕСД, и удари грома високе енергије, односно.
Комбиновани дизајн: На пример, серија ВМЗ13А интегрише ПТЦ и модул заштите од пренапона, што га чини погодним за тешка окружења као што су паметна бројила.
ПТЦР СПМЗБ-6 30-60Ω (СПМЗ11-06А300-600РМ) и СПМЗБ-10 30-60Ω (СПМЗ11-10А300-600РМ) ПТЦ термистори, развијен од програмабилних сигурносних јединица наше компаније за програмабилне прекидаче, су компоненте заштите за РС232 и РС485 комуникационе интерфејсе. Серијски повезан са РС232/РС485 комуникационим интерфејсом, ови производи ефикасно спречавају оштећење интерфејса узроковано напоном од 220В или 380В уведеном услед случајног или људског оштећења комуникационе линије. Они такође минимизирају утицај оштећења комуникационе линије изазване громом. Ови производи имају ниску отпорност у стабилном стању, ниска називна струја, висок отпорни напон, и брзу брзину одговора, што их чини економичним и практичним избором за заштиту РС232/РС485 комуникационог интерфејса.
Иии. Кључни параметри избора
| Параметерс | Типична вредност/опсег | Опис |
|---|---|---|
| Отпор у стабилном стању | 30-60Ох | Низак отпор смањује слабљење сигнала |
| Оператинг Цуррент | 100-200мр | Мора бити већа од максималне радне струје линије |
| Отпорна оцена напона | ≥220В (АЦ) | Спречава случајно прикључење на мрежу |
| Брзина одзива | Милисекунде | За заштиту од грома користе се модели брзог дејства |
ИВ. Поређење сценарија апликације
| Тип интерфејса | Приоритети заштите | Типични примери модела |
|---|---|---|
| РС485 | Заштита од сметњи на даљину од муње/мрежне мреже | МЗ11-06А300-600РМ |
| РС232 | Анти-статичка заштита/заштита од кратког споја на кратком растојању | Серија ВМЗ13А |
У. Предности и ограничења
Предности: Самоопоравак, није потребна замена, компактне величине (пакет за површинску монтажу), и ниске цене.
Ограничења: Захтева период хлађења (у секунди) након активације, што га чини неприкладним за апликације са високофреквентним импулсима.
Кроз одговарајући избор и дизајн кола, ПТЦ термистори могу ефикасно побољшати поузданост РС232/РС485 интерфејса. Они се посебно добро понашају у апликацијама за индустријско управљање и паметно мерење.
Контактирајте нас
Чекам вашу е-пошту, ми ћемо вам одговорити у року 12 сати са драгоценим информацијама које су вам потребне.
English
Afrikaans
العربية
বাংলা
bosanski jezik
Български
Català
粤语
中文(简体)
中文(漢字)
Hrvatski
Čeština
Nederlands
Eesti keel
Suomi
Français
Deutsch
Ελληνικά
हिन्दी; हिंदी
Magyar
Bahasa Indonesia
Italiano
日本語
한국어
Latviešu valoda
Lietuvių kalba
македонски јазик
Bahasa Melayu
Norsk
پارسی
Polski
Português
Română
Русский
Cрпски језик
Slovenčina
Slovenščina
Español
Svenska
ภาษาไทย
Türkçe
Українська
اردو
Tiếng Việt

