Kategorije proizvoda
- termistor 36
- Držač osigurača za PCB 27
- Kabelski svežanj 6
- Držači osigurača noža 17
- termostat 50
- Električni osigurač 24
- Senzor automobilske temperature 7
- Toplinski prekidač 22
- Držač kutije s osiguračima 36
- Senzor temperature 81
- Toplinski prekidač 68
- Osigurač automobila 20
- Osigurači 8
- toplinski osigurač 32
- osigurači površinskih nosača 12
Oznake proizvoda
PTC termistori za RS232 i RS485
PTC termistori naširoko se koriste u RS232/RS485 zaštiti komunikacijskog sučelja. Prvenstveno pružaju dvostruku zaštitu od prenapona i prenapona, dok također posjeduje svojstva samoobnavljanja.
PTC termistori naširoko se koriste u RS232/RS485 zaštiti komunikacijskog sučelja. Prvenstveno pružaju dvostruku zaštitu od prenapona i prenapona, dok također posjeduje svojstva samoobnavljanja. Slijede njihove osnovne primjene i tehnički detalji:
ja. Osnovne funkcije i principi
Zaštita od prekomjerne struje
Tijekom normalnog rada, PTC otpor je nizak (30-60Oh), minimalno utječu na prijenos signala.
Kada kratki spoj ili udar groma uzrokuje naglo povećanje struje, PTC-ov otpor naglo raste (do nekoliko tisuća oma), ograničavanje struje i zaštita čipa sučelja.
Zaštita od prenapona
Kada se koristi zajedno s varistorom (VDR), može apsorbirati prenaponsku energiju generiranu nepravilnim spajanjem na 220V/380V mrežu ili udarima groma. Toplinsko spajanje izaziva naglu promjenu otpora PTC-a, blokiranje abnormalnog napona.
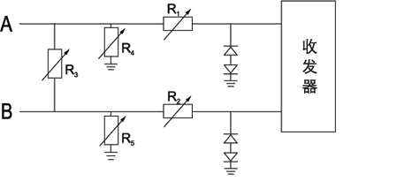
II. Tipične sheme primjene
Osnovni zaštitni krug
Serija PTC: Izravno spojen u seriju na RS485 A/B linije, PTC ima otpor u stabilnom stanju od ≤60Ω i vrijeme odziva od <1s.
Paralelni TVS: U kombinaciji s prijelaznom supresorskom diodom (TVS), brzo obuzdava ESD i prenapone, dok PTC osigurava naknadno ograničenje struje.
Poboljšana zaštita
Trostruka zaštita: PTC + TVS + Cijev za odvod plina (GDT) štiti od prekomjerne struje, brzi ESD, i udari munje visoke energije, odnosno.
Kombinirani dizajn: Na primjer, serija WMZ13A integrira PTC i modul zaštite od prenapona, što ga čini prikladnim za oštra okruženja kao što su pametna brojila.
PTCR SPMZB-6 30-60Ω (SPMZ11-06A300-600RM) i SPMZB-10 30-60Ω (SPMZ11-10A300-600RM) PTC termistori, razvijen od programabilnih sigurnosnih jedinica naše tvrtke za programabilne prekidače, su zaštitne komponente za RS232 i RS485 komunikacijska sučelja. Spojen u seriju s RS232/RS485 komunikacijskim sučeljem, ovi proizvodi učinkovito sprječavaju oštećenje sučelja uzrokovano mrežnim napajanjem od 220 V ili 380 V uvedenim zbog slučajnog ili ljudskog oštećenja komunikacijske linije. Oni također minimiziraju utjecaj oštećenja komunikacijske linije uzrokovane gromom. Ovi proizvodi imaju nizak otpor u stabilnom stanju, niska nazivna struja, visoki podnosivi napon, i brzom reakcijom, što ih čini ekonomičnim i praktičnim izborom za RS232/RS485 zaštitu komunikacijskog sučelja.
III. Ključni parametri odabira
| Parametri | Tipična vrijednost/raspon | Opis |
|---|---|---|
| Otpor u stabilnom stanju | 30-60Oh | Mali otpor smanjuje slabljenje signala |
| Radna struja | 100-200mA | Mora biti veća od maksimalne radne struje voda |
| Podnosivi napon | ≥220V (AC) | Sprječava slučajno spajanje na struju |
| Brzina odziva | Milisekunde | Za zaštitu od munje koriste se brzodjelujući modeli |
IV. Usporedba scenarija primjene
| Vrsta sučelja | Prioriteti zaštite | Tipični primjeri modela |
|---|---|---|
| RS485 | Zaštita od munje/mrežnih smetnji na velikim udaljenostima | MZ11-06A300-600RM |
| RS232 | Antistatička zaštita/zaštita od kratkog spoja na kratkoj udaljenosti | Serija WMZ13A |
V. Prednosti i ograničenja
Prednosti: Samooporavak, nije potrebna zamjena, kompaktna veličina (paket za površinsku montažu), i niske cijene.
Ograničenja: Zahtijeva period hlađenja (u sekundi) nakon aktivacije, što ga čini neprikladnim za visokofrekventne pulsne primjene.
Kroz odgovarajući odabir i dizajn strujnog kruga, PTC termistori mogu učinkovito poboljšati pouzdanost RS232/RS485 sučelja. Posebno se dobro ponašaju u aplikacijama industrijske kontrole i pametnog mjerenja.
Kontaktirajte nas
Čekajući vašu e -poštu, Odgovorit ćemo vam u okviru 12 sati s vrijednim informacijama koje su vam potrebne.
English
Afrikaans
العربية
বাংলা
bosanski jezik
Български
Català
粤语
中文(简体)
中文(漢字)
Hrvatski
Čeština
Nederlands
Eesti keel
Suomi
Français
Deutsch
Ελληνικά
हिन्दी; हिंदी
Magyar
Bahasa Indonesia
Italiano
日本語
한국어
Latviešu valoda
Lietuvių kalba
македонски јазик
Bahasa Melayu
Norsk
پارسی
Polski
Português
Română
Русский
Cрпски језик
Slovenčina
Slovenščina
Español
Svenska
ภาษาไทย
Türkçe
Українська
اردو
Tiếng Việt

