Produktkategorien
- Thermistor 36
- Sicherungshalter für Leiterplattenmontage 27
- Kabelbaum 6
- Flachsicherungshalter 17
- Thermostat 50
- Elektro-Sicherung 24
- Kfz -Temperatursensor 7
- Thermischer Schutzschalter 22
- Sicherungskastenhalter 36
- Temperatursensor 81
- Thermischer schalter 68
- Autosicherung 20
- Sicherungen festschrauben 8
- Thermosicherung 32
- oberflächenmontierte Sicherungen 12
Produkt Tags
PTC-Thermistoren für RS232 und RS485
PTC-Thermistoren werden häufig zum Schutz der RS232/RS485-Kommunikationsschnittstellen verwendet. Sie bieten in erster Linie einen doppelten Schutz gegen Überstrom und Überspannung, und verfügt gleichzeitig über Selbstheilungseigenschaften.
PTC-Thermistoren werden häufig zum Schutz der RS232/RS485-Kommunikationsschnittstellen verwendet. Sie bieten in erster Linie einen doppelten Schutz gegen Überstrom und Überspannung, und verfügt gleichzeitig über Selbstheilungseigenschaften. Im Folgenden sind ihre Kernanwendungen und technischen Highlights aufgeführt:
ICH. Kernfunktionen und Prinzipien
Überstromschutz
Im Normalbetrieb, Der Widerstand des PTC ist gering (30-60Oh), minimale Beeinträchtigung der Signalübertragung.
Wenn ein Kurzschluss oder ein Blitzschlag zu einem plötzlichen Stromanstieg führt, Der Widerstand des PTC steigt stark an (bis zu mehreren tausend Ohm), Begrenzung des Stroms und Schutz des Schnittstellenchips.
Überspannungsschutz
Bei Verwendung in Verbindung mit einem Varistor (VDR), Es kann Überspannungsenergie absorbieren, die durch unsachgemäßen Anschluss an das 220-V-/380-V-Netz oder Blitzeinschläge entsteht. Die thermische Kopplung löst eine plötzliche Änderung des PTC-Widerstands aus, Blockierung der abnormalen Spannung.
Ii. Typische Anwendungsschemata
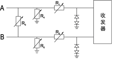
Grundlegende Schutzschaltung
Serie PTC: Direkt in Reihe mit den RS485 A/B-Leitungen verbunden, Der PTC hat einen Dauerwiderstand von ≤60 Ω und eine Ansprechzeit von <1S.
Parallele TVS: Kombiniert mit einer Transienten-Suppressordiode (Fernseher), Es dämmt ESD und Überspannungen schnell ein, während der PTC für die nachträgliche Strombegrenzung sorgt.
Verbesserter Schutz
Dreistufiger Schutz: PTC + Fernseher + Gasentladungsröhre (GDT) schützt vor Überstrom, schnelle ESD, und hochenergetische Blitzeinschläge, jeweils.
Kombiniertes Design: Zum Beispiel, Die WMZ13A-Serie integriert ein PTC- und Überspannungsschutzmodul, Dadurch eignet es sich für raue Umgebungen wie Smart Meter.
Der PTCR SPMZB-6 30-60Ω (SPMZ11-06A300-600RM) und SPMZB-10 30-60Ω (SPMZ11-10A300-600RM) PTC -Thermistoren, Entwickelt aus den programmierbaren Sicherheitseinheiten unseres Unternehmens für programmierbare Schalter, sind Schutzkomponenten für RS232- und RS485-Kommunikationsschnittstellen. In Reihe mit der RS232/RS485-Kommunikationsschnittstelle geschaltet, Diese Produkte verhindern wirksam Schäden an der Schnittstelle, die durch die Einspeisung von 220-V- oder 380-V-Netzstrom aufgrund versehentlicher oder menschlicher Beschädigung der Kommunikationsleitung verursacht werden. Sie minimieren auch die Auswirkungen blitzbedingter Schäden an der Kommunikationsleitung. Diese Produkte zeichnen sich durch einen geringen stationären Widerstand aus, niedriger Nennstrom, hohe Spannungsfestigkeit, und schnelle Reaktionsgeschwindigkeit, Dies macht sie zu einer wirtschaftlichen und praktischen Wahl für den Schutz der RS232/RS485-Kommunikationsschnittstelle.
III. Wichtige Auswahlparameter
| Parameter | Typischer Wert/Bereich | Beschreibung |
|---|---|---|
| Steady-State-Widerstand | 30-60Oh | Ein niedriger Widerstand reduziert die Signaldämpfung |
| Betriebsstrom | 100-200mA | Muss höher sein als der maximale Betriebsstrom der Leitung |
| Spannungsfestigkeit standhalten | ≥220V (AC) | Verhindert versehentlichen Netzanschluss |
| Reaktionsgeschwindigkeit | Millisekunden | Für den Blitzschutz werden schnell wirkende Modelle eingesetzt |
Iv. Vergleich der Anwendungsszenarien
| Schnittstellentyp | Schutzprioritäten | Typische Modellbeispiele |
|---|---|---|
| RS485 | Schutz vor Blitz-/Netzstörungen über große Entfernungen | MZ11-06A300-600RM |
| RS232 | Kurzstrecken-Antistatik-/Kurzschlussschutz | WMZ13A-Serie |
V. Vorteile und Einschränkungen
Vorteile: Selbstheilung, kein Austausch erforderlich, kompakte Größe (Gehäuse zur Oberflächenmontage), und niedrige Kosten.
Einschränkungen: Erfordert eine Abkühlphase (in Sekunden) nach der Aktivierung, Daher ist es für Hochfrequenz-Impulsanwendungen ungeeignet.
Durch entsprechende Auswahl und Schaltungsdesign, PTC-Thermistoren können die Zuverlässigkeit von RS232/RS485-Schnittstellen effektiv verbessern. Sie eignen sich besonders gut für industrielle Steuerungs- und Smart-Metering-Anwendungen.
Kontaktiere uns
Warten auf Ihre E-Mail, Wir werden Ihnen innerhalb von 24 Stunden antworten 12 Stunden mit wertvollen Informationen, die Sie brauchten.
English
Afrikaans
العربية
বাংলা
bosanski jezik
Български
Català
粤语
中文(简体)
中文(漢字)
Hrvatski
Čeština
Nederlands
Eesti keel
Suomi
Français
Deutsch
Ελληνικά
हिन्दी; हिंदी
Magyar
Bahasa Indonesia
Italiano
日本語
한국어
Latviešu valoda
Lietuvių kalba
македонски јазик
Bahasa Melayu
Norsk
پارسی
Polski
Português
Română
Русский
Cрпски језик
Slovenčina
Slovenščina
Español
Svenska
ภาษาไทย
Türkçe
Українська
اردو
Tiếng Việt

