পণ্য বিভাগ
পণ্য ট্যাগ
RS232 এবং RS485 এর জন্য PTC থার্মিস্টর
PTC থার্মিস্টরগুলি RS232/RS485 যোগাযোগ ইন্টারফেস সুরক্ষায় ব্যাপকভাবে ব্যবহৃত হয়. তারা প্রাথমিকভাবে ওভারকারেন্ট এবং ওভারভোল্টেজের বিরুদ্ধে দ্বৈত সুরক্ষা প্রদান করে, এছাড়াও স্ব-পুনরুদ্ধারের বৈশিষ্ট্য থাকাকালীন.
PTC থার্মিস্টরগুলি RS232/RS485 যোগাযোগ ইন্টারফেস সুরক্ষায় ব্যাপকভাবে ব্যবহৃত হয়. তারা প্রাথমিকভাবে ওভারকারেন্ট এবং ওভারভোল্টেজের বিরুদ্ধে দ্বৈত সুরক্ষা প্রদান করে, এছাড়াও স্ব-পুনরুদ্ধারের বৈশিষ্ট্য থাকাকালীন. নিম্নলিখিত তাদের মূল অ্যাপ্লিকেশন এবং প্রযুক্তিগত হাইলাইট:
আমি. মূল ফাংশন এবং নীতি
ওভারকারেন্ট সুরক্ষা
স্বাভাবিক অপারেশনের সময়, PTC এর প্রতিরোধ ক্ষমতা কম (30-60ওহ), সংকেত সংক্রমণ ন্যূনতম প্রভাবিত.
শর্ট সার্কিট বা বজ্রপাতের কারণে হঠাৎ করে কারেন্ট বেড়ে যায়, PTC এর প্রতিরোধ তীব্রভাবে বেড়ে যায় (কয়েক হাজার ওহম পর্যন্ত), বর্তমান সীমিত এবং ইন্টারফেস চিপ রক্ষা.
ওভারভোল্টেজ সুরক্ষা
একটি varistor সঙ্গে একযোগে ব্যবহার করা হলে (ভিডিআর), এটি 220V/380V মেইন বা বজ্রপাতের অনুপযুক্ত সংযোগ দ্বারা উত্পন্ন ওভারভোল্টেজ শক্তি শোষণ করতে পারে. থার্মাল কাপলিং পিটিসি-এর প্রতিরোধে আকস্মিক পরিবর্তন ঘটায়, অস্বাভাবিক ভোল্টেজ ব্লক করা.
২. সাধারণ অ্যাপ্লিকেশন স্কিম
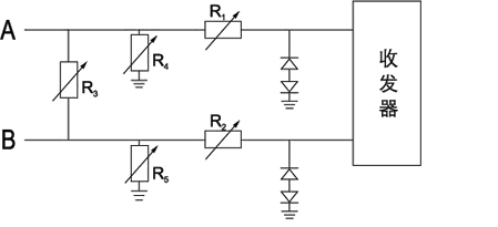
মৌলিক সুরক্ষা সার্কিট
সিরিজ পিটিসি: RS485 A/B লাইনের সাথে সিরিজে সরাসরি সংযুক্ত, PTC-এর একটি স্থির-স্থিতি প্রতিরোধ ক্ষমতা ≤60Ω এবং একটি প্রতিক্রিয়া সময় <1s.
সমান্তরাল টিভিএস: একটি ক্ষণস্থায়ী দমনকারী ডায়োডের সাথে মিলিত (টিভিএস), এটি দ্রুত ESD এবং surges clamps, যখন PTC পরবর্তী বর্তমান সীমাবদ্ধতা প্রদান করে.
উন্নত সুরক্ষা
ট্রিপল-লেভেল সুরক্ষা: পিটিসি + টিভিএস + গ্যাস ডিসচার্জ টিউব (জিডিটি) ওভারকারেন্ট থেকে রক্ষা করে, দ্রুত ESD, এবং উচ্চ-শক্তির বজ্রপাত হয়, যথাক্রমে.
সম্মিলিত নকশা: যেমন, WMZ13A সিরিজ একটি PTC এবং ওভারভোল্টেজ সুরক্ষা মডিউল সংহত করে, এটিকে স্মার্ট মিটারের মতো কঠোর পরিবেশের জন্য উপযুক্ত করে তোলা.
PTCR SPMZB-6 30-60Ω (SPMZ11-06A300-600RM) এবং SPMZB-10 30-60Ω (SPMZ11-10A300-600RM) পিটিসি থার্মিস্টর, প্রোগ্রামেবল সুইচের জন্য আমাদের কোম্পানির প্রোগ্রামেবল সিকিউরিটি ইউনিট থেকে ডেভেলপ করা হয়েছে, RS232 এবং RS485 যোগাযোগ ইন্টারফেসের জন্য সুরক্ষা উপাদান. RS232/RS485 যোগাযোগ ইন্টারফেসের সাথে সিরিজে সংযুক্ত, এই পণ্যগুলি কার্যকরভাবে যোগাযোগ লাইনে দুর্ঘটনাজনিত বা মানবিক ক্ষতির কারণে 220V বা 380V মেইন পাওয়ার দ্বারা সৃষ্ট ইন্টারফেসের ক্ষতি প্রতিরোধ করে. তারা যোগাযোগ লাইনের বাজ-প্ররোচিত ক্ষতির প্রভাবও কমিয়ে দেয়. এই পণ্য কম স্থির-রাষ্ট্র প্রতিরোধের বৈশিষ্ট্য, কম রেট করা বর্তমান, উচ্চ সহ্য ভোল্টেজ, এবং দ্রুত প্রতিক্রিয়া গতি, তাদের RS232/RS485 কমিউনিকেশন ইন্টারফেস সুরক্ষার জন্য একটি অর্থনৈতিক এবং ব্যবহারিক পছন্দ করে তোলে.
III. মূল নির্বাচন পরামিতি
| পরামিতি | সাধারণ মান/পরিসীমা | বর্ণনা |
|---|---|---|
| স্থির-রাষ্ট্র প্রতিরোধ | 30-60ওহ | কম প্রতিরোধ সংকেত ক্ষয় কমায় |
| অপারেটিং বর্তমান | 100-200এমএ | লাইনের সর্বোচ্চ অপারেটিং কারেন্টের চেয়ে বেশি হতে হবে |
| ভোল্টেজ রেটিং সহ্য করুন | ≥220V (এসি) | দুর্ঘটনাজনিত প্রধান সংযোগ রোধ করে |
| প্রতিক্রিয়া গতি | মিলিসেকেন্ড | দ্রুত-অভিনয় মডেলগুলি বজ্র সুরক্ষার জন্য ব্যবহৃত হয় |
IV. অ্যাপ্লিকেশন দৃশ্যকল্প তুলনা
| ইন্টারফেসের ধরন | সুরক্ষা অগ্রাধিকার | আদর্শ মডেলের উদাহরণ |
|---|---|---|
| RS485 | দূর-দূরত্বের বাজ/প্রধান হস্তক্ষেপ সুরক্ষা | MZ11-06A300-600RM |
| আরএস২৩২ | স্বল্প-দূরত্ব অ্যান্টি-স্ট্যাটিক/শর্ট-সার্কিট সুরক্ষা | WMZ13A সিরিজ |
ভি. সুবিধা এবং সীমাবদ্ধতা
সুবিধা: স্ব-পুনরুদ্ধার, কোন প্রতিস্থাপন প্রয়োজন, কম্প্যাক্ট আকার (পৃষ্ঠ-মাউন্ট প্যাকেজ), এবং কম খরচে.
সীমাবদ্ধতা: শীতল-ডাউন সময়ের প্রয়োজন (সেকেন্ডের মধ্যে) সক্রিয়করণের পর, এটি উচ্চ-ফ্রিকোয়েন্সি পালস অ্যাপ্লিকেশনের জন্য অনুপযুক্ত করে তোলে.
উপযুক্ত নির্বাচন এবং সার্কিট ডিজাইনের মাধ্যমে, PTC থার্মিস্টর কার্যকরভাবে RS232/RS485 ইন্টারফেসের নির্ভরযোগ্যতা উন্নত করতে পারে. তারা শিল্প নিয়ন্ত্রণ এবং স্মার্ট মিটারিং অ্যাপ্লিকেশনগুলিতে বিশেষভাবে ভাল কাজ করে.
আমাদের সাথে যোগাযোগ করুন
আপনার ইমেইলের জন্য অপেক্ষা করছি, আমরা আপনাকে এর মধ্যে উত্তর দেব 12 আপনার প্রয়োজনীয় মূল্যবান তথ্য সহ ঘন্টা.
English
Afrikaans
العربية
বাংলা
bosanski jezik
Български
Català
粤语
中文(简体)
中文(漢字)
Hrvatski
Čeština
Nederlands
Eesti keel
Suomi
Français
Deutsch
Ελληνικά
हिन्दी; हिंदी
Magyar
Bahasa Indonesia
Italiano
日本語
한국어
Latviešu valoda
Lietuvių kalba
македонски јазик
Bahasa Melayu
Norsk
پارسی
Polski
Português
Română
Русский
Cрпски језик
Slovenčina
Slovenščina
Español
Svenska
ภาษาไทย
Türkçe
Українська
اردو
Tiếng Việt

