مصنوعات کے زمرے
- تھرمسٹر 36
- پی سی بی ماؤنٹ فیوز ہولڈر 27
- وائرنگ کا استعمال 6
- بلیڈ فیوز ہولڈرز 17
- ترموسٹیٹ 50
- برقی فیوز 24
- آٹوموٹو درجہ حرارت سینسر 7
- تھرمل سرکٹ بریکر 22
- فیوز باکس ہولڈر 36
- درجہ حرارت کا سینسر 81
- تھرمل سوئچ 68
- کار فیوز 20
- بولٹ نیچے فیوز 8
- تھرمل فیوز 32
- سطح ماؤنٹ فیوز 12
مصنوعات کے ٹیگز
پی ٹی سی تھرمسٹرس 232 اور RS485 کے لئے
پی ٹی سی تھرمسٹرس بڑے پیمانے پر RSS232/RS485 مواصلات انٹرفیس کے تحفظ میں استعمال ہوتے ہیں. وہ بنیادی طور پر اوورکورینٹ اور اوور وولٹیج کے خلاف دوہری تحفظ فراہم کرتے ہیں, جبکہ خود سے بازآبادکاری کی خصوصیات بھی رکھتے ہیں.
پی ٹی سی تھرمسٹرس بڑے پیمانے پر RSS232/RS485 مواصلات انٹرفیس کے تحفظ میں استعمال ہوتے ہیں. وہ بنیادی طور پر اوورکورینٹ اور اوور وولٹیج کے خلاف دوہری تحفظ فراہم کرتے ہیں, جبکہ خود سے بازآبادکاری کی خصوصیات بھی رکھتے ہیں. ذیل میں ان کی بنیادی ایپلی کیشنز اور تکنیکی جھلکیاں ہیں:
میں. بنیادی افعال اور اصول
over اوورکورینٹ پروٹیکشن
عام آپریشن کے دوران, پی ٹی سی کی مزاحمت کم ہے (30-60اوہ), کم سے کم سگنل ٹرانسمیشن کو متاثر کرنا.
جب شارٹ سرکٹ یا بجلی کا اضافے سے موجودہ میں اچانک اضافہ ہوتا ہے, پی ٹی سی کی مزاحمت میں تیزی سے اضافہ ہوتا ہے (کئی ہزار اوہم تک), موجودہ کو محدود کرنا اور انٹرفیس چپ کی حفاظت کرنا.
overvoltage تحفظ
جب کسی ویرسٹر کے ساتھ مل کر استعمال کیا جاتا ہے (وی ڈی آر), یہ 220V/380V مینز یا بجلی کے ہڑتالوں سے غلط کنکشن کے ذریعہ پیدا ہونے والی اوور وولٹیج توانائی کو جذب کرسکتا ہے۔. تھرمل جوڑے پی ٹی سی کی مزاحمت میں اچانک تبدیلی کو متحرک کرتا ہے, غیر معمولی وولٹیج کو مسدود کرنا.
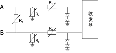
ii. عام ایپلی کیشن اسکیمیں
ass بیسک پروٹیکشن سرکٹ
sere سیریز ptc: براہ راست سیریز میں RS485 A/B لائنوں سے منسلک ہے, پی ٹی سی کی مستحکم ریاست کی مزاحمت ≤60ω اور جوابی وقت ہے <1s.
متوازی ٹی وی: ایک عارضی دبانے والے ڈایڈڈ کے ساتھ مل کر (ٹی وی), یہ جلدی سے ESD اور بڑھ جاتا ہے, جبکہ پی ٹی سی بعد میں موجودہ محدود فراہم کرتا ہے.
بہتر تحفظ
ٹرپل سطح کا تحفظ: پی ٹی سی + ٹی وی + گیس خارج ہونے والی ٹیوب (جی ڈی ٹی) اوورکورینٹ سے بچاتا ہے, ریپڈ ای ایس ڈی, اور اعلی توانائی سے بجلی کے حملے, بالترتیب.
مشترکہ ڈیزائن: مثال کے طور پر, WMZ13A سیریز PTC اور اوور وولٹیج پروٹیکشن ماڈیول کو مربوط کرتی ہے, اس کو سخت ماحول جیسے سمارٹ میٹروں کے ل suitable موزوں بنانا.
پی ٹی سی آر ایس پی ایم زیڈ بی -6 30-60Ω (SPMZ11-06A300-600RM) اور SPMZB-10 30-60Ω (SPMZ11-10A300-600RM) پی ٹی سی تھرمسٹرس, پروگرام قابل سوئچز کے ل our ہماری کمپنی کے پروگرام قابل سیکیورٹی یونٹوں سے تیار کیا گیا ہے, RS232 اور RS485 مواصلات انٹرفیس کے تحفظ کے اجزاء ہیں. RS232/RS485 مواصلات انٹرفیس کے ساتھ سیریز میں جڑا ہوا ہے, یہ مصنوعات 220V یا 380V مینز پاور کی وجہ سے ہونے والے انٹرفیس کو پہنچنے والے نقصان کو مؤثر طریقے سے روکتی ہیں جو مواصلاتی لائن کو حادثاتی یا انسانی نقصان کی وجہ سے متعارف کروائی گئی ہیں۔. وہ مواصلات کی لکیر کو بجلی سے متاثر ہونے والے نقصان کے اثرات کو بھی کم کرتے ہیں. ان مصنوعات میں کم مستحکم ریاست کی مزاحمت کی خصوصیت ہے, کم درجہ بند موجودہ, اونچی وولٹیج کا مقابلہ کریں, اور تیز ردعمل کی رفتار, ان کو 232/RS485 مواصلات انٹرفیس کے تحفظ کے لئے معاشی اور عملی انتخاب بنانا.
iii. کلیدی انتخاب کے پیرامیٹرز
| پیرامیٹرز | عام قدر/حد | تفصیل |
|---|---|---|
| مستحکم ریاست کی مزاحمت | 30-60اوہ | کم مزاحمت سگنل کی توجہ کو کم کرتی ہے |
| آپریٹنگ کرنٹ | 100-200ایم اے | لائن کے زیادہ سے زیادہ آپریٹنگ موجودہ سے زیادہ ہونا چاہئے |
| وولٹیج کی درجہ بندی کا مقابلہ کریں | ≥220V (ac) | حادثاتی مینز کنکشن کو روکتا ہے |
| جواب کی رفتار | ملی سیکنڈ | تیز رفتار اداکاری کے ماڈل بجلی کے تحفظ کے لئے استعمال ہوتے ہیں |
iv. درخواست کا منظر نامہ
| انٹرفیس کی قسم | تحفظ کی ترجیحات | عام ماڈل کی مثالیں |
|---|---|---|
| RSS485 | لمبی دوری کی بجلی/مینز مداخلت سے تحفظ | MZ11-06A300-600RM |
| RSS232 | شارٹ ڈسٹنس اینٹی اسٹیٹک/شارٹ سرکٹ تحفظ | WMZ13A سیریز |
وی. فوائد اور حدود
فوائد: خود بازیافت, کسی متبادل کی ضرورت نہیں ہے, کمپیکٹ سائز (سطح ماؤنٹ پیکیج), اور کم لاگت.
حدود: ٹھنڈی نیچے کی مدت کی ضرورت ہے (سیکنڈ میں) چالو کرنے کے بعد, اعلی تعدد پلس ایپلی کیشنز کے ل it اسے نا مناسب بنانا.
مناسب انتخاب اور سرکٹ ڈیزائن کے ذریعے, پی ٹی سی تھرمسٹرس RSS232/RS485 انٹرفیس کی وشوسنییتا کو مؤثر طریقے سے بہتر بناسکتے ہیں. وہ صنعتی کنٹرول اور سمارٹ میٹرنگ ایپلی کیشنز میں خاص طور پر عمدہ کارکردگی کا مظاہرہ کرتے ہیں.
ہم سے رابطہ کریں
آپ کے ای میل کا انتظار کر رہے ہیں, ہم آپ کو اندر جواب دیں گے 12 قیمتی معلومات کے ساتھ جو آپ کی ضرورت ہے.
English
Afrikaans
العربية
বাংলা
bosanski jezik
Български
Català
粤语
中文(简体)
中文(漢字)
Hrvatski
Čeština
Nederlands
Eesti keel
Suomi
Français
Deutsch
Ελληνικά
हिन्दी; हिंदी
Magyar
Bahasa Indonesia
Italiano
日本語
한국어
Latviešu valoda
Lietuvių kalba
македонски јазик
Bahasa Melayu
Norsk
پارسی
Polski
Português
Română
Русский
Cрпски језик
Slovenčina
Slovenščina
Español
Svenska
ภาษาไทย
Türkçe
Українська
اردو
Tiếng Việt

