ఉత్పత్తి వర్గాలు
- థర్మిస్టర్ 36
- పిసిబి మౌంట్ ఫ్యూజ్ హోల్డర్ 27
- వైరింగ్ జీను 6
- బ్లేడ్ ఫ్యూజ్ హోల్డర్లు 17
- థర్మోస్టాట్ 50
- ఎలక్ట్రికల్ ఫ్యూజ్ 24
- ఆటోమోటివ్ ఉష్ణోగ్రత సెన్సార్ 7
- థర్మల్ సర్క్యూట్ బ్రేకర్ 22
- ఫ్యూజ్ బాక్స్ హోల్డర్ 36
- ఉష్ణోగ్రత సెన్సార్ 81
- థర్మల్ స్విచ్ 68
- కార్ ఫ్యూజ్ 20
- బోల్ట్ డౌన్ ఫ్యూజులు 8
- థర్మల్ ఫ్యూజ్ 32
- ఉపరితల మౌంట్ ఫ్యూజులు 12
ఉత్పత్తి ట్యాగ్లు
RS232 మరియు RS485 కోసం PTC థర్మిస్టర్లు
PTC థర్మిస్టర్లు RS232/RS485 కమ్యూనికేషన్ ఇంటర్ఫేస్ రక్షణలో విస్తృతంగా ఉపయోగించబడుతున్నాయి. ఇవి ప్రధానంగా ఓవర్ కరెంట్ మరియు ఓవర్ వోల్టేజీకి వ్యతిరేకంగా ద్వంద్వ రక్షణను అందిస్తాయి, స్వీయ పునరుద్ధరణ లక్షణాలను కలిగి ఉన్నప్పుడు.
PTC థర్మిస్టర్లు RS232/RS485 కమ్యూనికేషన్ ఇంటర్ఫేస్ రక్షణలో విస్తృతంగా ఉపయోగించబడుతున్నాయి. ఇవి ప్రధానంగా ఓవర్ కరెంట్ మరియు ఓవర్ వోల్టేజీకి వ్యతిరేకంగా ద్వంద్వ రక్షణను అందిస్తాయి, స్వీయ పునరుద్ధరణ లక్షణాలను కలిగి ఉన్నప్పుడు. క్రింది వాటి ప్రధాన అప్లికేషన్లు మరియు సాంకేతిక ముఖ్యాంశాలు:
I. ప్రధాన విధులు మరియు సూత్రాలు
ఓవర్ కరెంట్ ప్రొటెక్షన్
సాధారణ ఆపరేషన్ సమయంలో, PTC యొక్క ప్రతిఘటన తక్కువగా ఉంది (30-60ఓహ్), సిగ్నల్ ప్రసారాన్ని కనిష్టంగా ప్రభావితం చేస్తుంది.
షార్ట్ సర్క్యూట్ లేదా మెరుపు ఉప్పెన వల్ల కరెంట్ అకస్మాత్తుగా పెరుగుతుంది, PTC యొక్క ప్రతిఘటన తీవ్రంగా పెరుగుతుంది (అనేక వేల ఓంల వరకు), కరెంట్ని పరిమితం చేయడం మరియు ఇంటర్ఫేస్ చిప్ను రక్షించడం.
ఓవర్వోల్టేజ్ ప్రొటెక్షన్
వేరిస్టర్తో కలిపి ఉపయోగించినప్పుడు (VDR), ఇది 220V/380V మెయిన్స్ లేదా మెరుపు దాడులకు సరికాని కనెక్షన్ ద్వారా ఉత్పన్నమయ్యే ఓవర్ వోల్టేజ్ శక్తిని గ్రహించగలదు. థర్మల్ కప్లింగ్ PTC యొక్క ప్రతిఘటనలో ఆకస్మిక మార్పును ప్రేరేపిస్తుంది, అసాధారణ వోల్టేజీని నిరోధించడం.
Ii. సాధారణ అప్లికేషన్ పథకాలు
ప్రాథమిక రక్షణ సర్క్యూట్
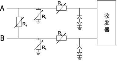
సిరీస్ PTC: RS485 A/B లైన్లకు నేరుగా సిరీస్లో కనెక్ట్ చేయబడింది, PTC ≤60Ω యొక్క స్థిరమైన-స్థితి నిరోధకతను కలిగి ఉంది మరియు ప్రతిస్పందన సమయం <1s.
సమాంతర TVS: తాత్కాలిక అణిచివేత డయోడ్తో కలిపి (TVS), ఇది త్వరగా ESDని బిగించి, పెరుగుతుంది, PTC తదుపరి ప్రస్తుత పరిమితిని అందిస్తుంది.
మెరుగైన రక్షణ
ట్రిపుల్-స్థాయి రక్షణ: పిటిసి + TVS + గ్యాస్ డిశ్చార్జ్ ట్యూబ్ (GDT) ఓవర్ కరెంట్ నుండి రక్షిస్తుంది, వేగవంతమైన ESD, మరియు అధిక శక్తి మెరుపులు, వరుసగా.
కంబైన్డ్ డిజైన్: ఉదాహరణకు, WMZ13A సిరీస్ PTC మరియు ఓవర్వోల్టేజ్ ప్రొటెక్షన్ మాడ్యూల్ను అనుసంధానిస్తుంది, ఇది స్మార్ట్ మీటర్ల వంటి కఠినమైన వాతావరణాలకు అనుకూలంగా ఉంటుంది.
PTCR SPMZB-6 30-60Ω (SPMZ11-06A300-600RM) మరియు SPMZB-10 30-60Ω (SPMZ11-10A300-600RM) PTC థర్మిస్టర్లు, ప్రోగ్రామబుల్ స్విచ్ల కోసం మా కంపెనీ ప్రోగ్రామబుల్ సెక్యూరిటీ యూనిట్ల నుండి అభివృద్ధి చేయబడింది, RS232 మరియు RS485 కమ్యూనికేషన్ ఇంటర్ఫేస్లకు రక్షణ భాగాలు. RS232/RS485 కమ్యూనికేషన్ ఇంటర్ఫేస్తో సిరీస్లో కనెక్ట్ చేయబడింది, ఈ ఉత్పత్తులు కమ్యూనికేషన్ లైన్కు ప్రమాదవశాత్తు లేదా మానవ నష్టం కారణంగా ప్రవేశపెట్టిన 220V లేదా 380V మెయిన్స్ పవర్ వల్ల ఇంటర్ఫేస్కు జరిగే నష్టాన్ని సమర్థవంతంగా నిరోధించాయి.. కమ్యూనికేషన్ లైన్కు మెరుపు-ప్రేరిత నష్టం యొక్క ప్రభావాన్ని కూడా ఇవి తగ్గిస్తాయి. ఈ ఉత్పత్తులు తక్కువ స్థిర-స్థితి నిరోధకతను కలిగి ఉంటాయి, తక్కువ రేట్ కరెంట్, అధిక వోల్టేజీని తట్టుకుంటుంది, మరియు వేగవంతమైన ప్రతిస్పందన వేగం, RS232/RS485 కమ్యూనికేషన్ ఇంటర్ఫేస్ రక్షణ కోసం వాటిని ఆర్థిక మరియు ఆచరణాత్మక ఎంపికగా మార్చడం.
Iii. కీ ఎంపిక పారామితులు
| పారామితులు | సాధారణ విలువ/పరిధి | వివరణ |
|---|---|---|
| స్థిరమైన-రాష్ట్ర ప్రతిఘటన | 30-60ఓహ్ | తక్కువ నిరోధకత సిగ్నల్ క్షీణతను తగ్గిస్తుంది |
| ఆపరేటింగ్ కరెంట్ | 100-200mA | లైన్ యొక్క గరిష్ట ఆపరేటింగ్ కరెంట్ కంటే ఎక్కువగా ఉండాలి |
| వోల్టేజ్ రేటింగ్ను తట్టుకుంటుంది | ≥220V (AC) | ప్రమాదవశాత్తు మెయిన్స్ కనెక్షన్ను నిరోధిస్తుంది |
| ప్రతిస్పందన వేగం | మిల్లీసెకన్లు | మెరుపు రక్షణ కోసం ఫాస్ట్-యాక్టింగ్ మోడల్స్ ఉపయోగించబడతాయి |
Iv. అప్లికేషన్ దృశ్యం పోలిక
| ఇంటర్ఫేస్ రకం | రక్షణ ప్రాధాన్యతలు | సాధారణ నమూనా ఉదాహరణలు |
|---|---|---|
| RS485 | సుదూర మెరుపు/మెయిన్స్ జోక్యం రక్షణ | MZ11-06A300-600RM |
| RS232 | స్వల్ప-దూర వ్యతిరేక స్టాటిక్/షార్ట్-సర్క్యూట్ రక్షణ | WMZ13A సిరీస్ |
V. ప్రయోజనాలు మరియు పరిమితులు
ప్రయోజనాలు: స్వీయ పునరుద్ధరణ, భర్తీ అవసరం లేదు, కాంపాక్ట్ పరిమాణం (ఉపరితల-మౌంట్ ప్యాకేజీ), మరియు తక్కువ ధర.
పరిమితులు: కూల్ డౌన్ పీరియడ్ అవసరం (సెకన్లలో) యాక్టివేషన్ తర్వాత, అధిక-ఫ్రీక్వెన్సీ పల్స్ అప్లికేషన్లకు ఇది తగనిదిగా చేస్తుంది.
తగిన ఎంపిక మరియు సర్క్యూట్ డిజైన్ ద్వారా, PTC థర్మిస్టర్లు RS232/RS485 ఇంటర్ఫేస్ల విశ్వసనీయతను సమర్థవంతంగా మెరుగుపరుస్తాయి. వారు ముఖ్యంగా పారిశ్రామిక నియంత్రణ మరియు స్మార్ట్ మీటరింగ్ అప్లికేషన్లలో బాగా పని చేస్తారు.
మమ్మల్ని సంప్రదించండి
మీ ఇమెయిల్ కోసం వేచి ఉంది, మేము మీకు లోపల ప్రత్యుత్తరం ఇస్తాము 12 మీకు అవసరమైన విలువైన సమాచారంతో గంటలు.
English
Afrikaans
العربية
বাংলা
bosanski jezik
Български
Català
粤语
中文(简体)
中文(漢字)
Hrvatski
Čeština
Nederlands
Eesti keel
Suomi
Français
Deutsch
Ελληνικά
हिन्दी; हिंदी
Magyar
Bahasa Indonesia
Italiano
日本語
한국어
Latviešu valoda
Lietuvių kalba
македонски јазик
Bahasa Melayu
Norsk
پارسی
Polski
Português
Română
Русский
Cрпски језик
Slovenčina
Slovenščina
Español
Svenska
ภาษาไทย
Türkçe
Українська
اردو
Tiếng Việt

