தயாரிப்பு வகைகள்
- வெப்பநிலை 36
- பிசிபி மவுண்ட் ஃபியூஸ் ஹோல்டர் 27
- வயரிங் சேணம் 6
- பிளேட் உருகி வைத்திருப்பவர்கள் 17
- தெர்மோஸ்டாட் 50
- மின் உருகி 24
- தானியங்கி வெப்பநிலை சென்சார் 7
- வெப்ப சுற்று பிரேக்கர் 22
- பாக்ஸ்-வைத்திருப்பவர் உருகி 36
- வெப்பநிலை சென்சார் 81
- வெப்ப சுவிட்ச் 68
- கார் உருகி 20
- உருகிகள் போல்ட் 8
- வெப்ப உருகி 32
- மேற்பரப்பு மவுண்ட் உருகிகள் 12
தயாரிப்பு குறிச்சொற்கள்
சமீபத்திய இடுகைகள்
RS232 மற்றும் RS485க்கான PTC தெர்மிஸ்டர்கள்
PTC தெர்மிஸ்டர்கள் RS232/RS485 தொடர்பு இடைமுகப் பாதுகாப்பில் பரவலாகப் பயன்படுத்தப்படுகின்றன. அவை முதன்மையாக அதிக மின்னோட்டம் மற்றும் அதிக மின்னழுத்தத்திற்கு எதிராக இரட்டை பாதுகாப்பை வழங்குகின்றன, சுய-மீட்பு பண்புகளையும் கொண்டிருக்கும் போது.
PTC தெர்மிஸ்டர்கள் RS232/RS485 தொடர்பு இடைமுகப் பாதுகாப்பில் பரவலாகப் பயன்படுத்தப்படுகின்றன. அவை முதன்மையாக அதிக மின்னோட்டம் மற்றும் அதிக மின்னழுத்தத்திற்கு எதிராக இரட்டை பாதுகாப்பை வழங்குகின்றன, சுய-மீட்பு பண்புகளையும் கொண்டிருக்கும் போது. பின்வருபவை அவற்றின் முக்கிய பயன்பாடுகள் மற்றும் தொழில்நுட்ப சிறப்பம்சங்கள்:
I. முக்கிய செயல்பாடுகள் மற்றும் கோட்பாடுகள்
ஓவர் கரண்ட் பாதுகாப்பு
சாதாரண செயல்பாட்டின் போது, PTC இன் எதிர்ப்பு குறைவாக உள்ளது (30-60ஓ), சிக்னல் பரிமாற்றத்தை குறைந்தபட்சமாக பாதிக்கும்.
ஒரு குறுகிய சுற்று அல்லது மின்னல் எழுச்சி மின்னோட்டத்தில் திடீர் அதிகரிப்பை ஏற்படுத்தும் போது, PTC இன் எதிர்ப்பு கடுமையாக உயர்கிறது (பல ஆயிரம் ஓம்கள் வரை), மின்னோட்டத்தைக் கட்டுப்படுத்துதல் மற்றும் இடைமுகச் சிப்பைப் பாதுகாத்தல்.
அதிக மின்னழுத்த பாதுகாப்பு
ஒரு varistor உடன் இணைந்து பயன்படுத்தும் போது (VDR), இது 220V/380V மின்னழுத்தங்கள் அல்லது மின்னல் தாக்குதல்களுடன் முறையற்ற இணைப்பு மூலம் உருவாகும் அதிக மின்னழுத்த ஆற்றலை உறிஞ்சிவிடும்.. வெப்ப இணைப்பு PTC இன் எதிர்ப்பில் திடீர் மாற்றத்தைத் தூண்டுகிறது, அசாதாரண மின்னழுத்தத்தைத் தடுக்கிறது.
Ii. வழக்கமான விண்ணப்பத் திட்டங்கள்
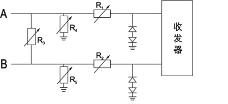
அடிப்படை பாதுகாப்பு சுற்று
தொடர் PTC: RS485 A/B கோடுகளுடன் தொடரில் நேரடியாக இணைக்கப்பட்டுள்ளது, PTC ஆனது ≤60Ω இன் நிலையான-நிலை எதிர்ப்பையும் மறுமொழி நேரத்தையும் கொண்டுள்ளது <1கள்.
இணை டி.வி.எஸ்: ஒரு நிலையற்ற அடக்கி டையோடு இணைந்து (டி.வி.எஸ்), அது விரைவாக ESD ஐ இறுக்கி ஏற்றுகிறது, PTC ஆனது தற்போதைய மின்னோட்ட வரம்பை வழங்குகிறது.
மேம்படுத்தப்பட்ட பாதுகாப்பு
மூன்று நிலை பாதுகாப்பு: PTC + டி.வி.எஸ் + வாயு வெளியேற்ற குழாய் (GDT) அதிகப்படியான மின்னோட்டத்திலிருந்து பாதுகாக்கிறது, விரைவான ESD, மற்றும் உயர் ஆற்றல் மின்னல் தாக்குதல்கள், முறையே.
ஒருங்கிணைந்த வடிவமைப்பு: உதாரணமாக, WMZ13A தொடர் ஒரு PTC மற்றும் ஓவர்வோல்டேஜ் பாதுகாப்பு தொகுதியை ஒருங்கிணைக்கிறது, ஸ்மார்ட் மீட்டர்கள் போன்ற கடுமையான சூழல்களுக்கு ஏற்றதாக அமைகிறது.
PTCR SPMZB-6 30-60Ω (SPMZ11-06A300-600RM) மற்றும் SPMZB-10 30-60Ω (SPMZ11-10A300-600RM) PTC தெர்மிஸ்டர்கள், நிரல்படுத்தக்கூடிய சுவிட்சுகளுக்காக எங்கள் நிறுவனத்தின் நிரல்படுத்தக்கூடிய பாதுகாப்பு அலகுகளிலிருந்து உருவாக்கப்பட்டது, RS232 மற்றும் RS485 தொடர்பு இடைமுகங்களுக்கான பாதுகாப்பு கூறுகளாகும். RS232/RS485 தொடர்பு இடைமுகத்துடன் தொடரில் இணைக்கப்பட்டுள்ளது, இந்தத் தயாரிப்புகள், தற்செயலான அல்லது தகவல் தொடர்புக் கோட்டில் மனித சேதம் காரணமாக அறிமுகப்படுத்தப்பட்ட 220V அல்லது 380V மின்சக்தியால் ஏற்படும் இடைமுகத்திற்கு ஏற்படும் சேதத்தை திறம்பட தடுக்கிறது.. மின்னல் தூண்டுதலால் தகவல் தொடர்பு கோட்டிற்கு ஏற்படும் சேதத்தின் தாக்கத்தையும் அவை குறைக்கின்றன. இந்த தயாரிப்புகள் குறைந்த நிலையான-நிலை எதிர்ப்பைக் கொண்டுள்ளன, குறைந்த மதிப்பிடப்பட்ட மின்னோட்டம், உயர் தாங்கும் மின்னழுத்தம், மற்றும் வேகமான பதில் வேகம், அவற்றை RS232/RS485 தொடர்பு இடைமுகப் பாதுகாப்பிற்கான சிக்கனமான மற்றும் நடைமுறைத் தேர்வாக மாற்றுகிறது.
Iii. முக்கிய தேர்வு அளவுருக்கள்
| அளவுருக்கள் | வழக்கமான மதிப்பு/வரம்பு | விளக்கம் |
|---|---|---|
| நிலையான-நிலை எதிர்ப்பு | 30-60ஓ | குறைந்த எதிர்ப்பானது சிக்னல் தேய்மானத்தை குறைக்கிறது |
| இயக்க மின்னோட்டம் | 100-200எம்.ஏ | வரியின் அதிகபட்ச இயக்க மின்னோட்டத்தை விட அதிகமாக இருக்க வேண்டும் |
| மின்னழுத்த மதிப்பீட்டைத் தாங்கும் | ≥220V (ஏசி) | தற்செயலான மின் இணைப்புகளைத் தடுக்கிறது |
| பதில் வேகம் | மில்லி விநாடிகள் | மின்னல் பாதுகாப்புக்காக வேகமாக செயல்படும் மாதிரிகள் பயன்படுத்தப்படுகின்றன |
IV. பயன்பாட்டு காட்சி ஒப்பீடு
| இடைமுக வகை | பாதுகாப்பு முன்னுரிமைகள் | வழக்கமான மாதிரி எடுத்துக்காட்டுகள் |
|---|---|---|
| RS485 | நீண்ட தூர மின்னல்/மெயின்ஸ் குறுக்கீடு பாதுகாப்பு | MZ11-06A300-600RM |
| RS232 | குறுகிய தூர எதிர்ப்பு நிலையான/ஷார்ட் சர்க்யூட் பாதுகாப்பு | WMZ13A தொடர் |
வி. நன்மைகள் மற்றும் வரம்புகள்
நன்மைகள்: சுய மீட்பு, மாற்று தேவையில்லை, சிறிய அளவு (மேற்பரப்பு ஏற்ற தொகுப்பு), மற்றும் குறைந்த செலவு.
வரம்புகள்: கூல்-டவுன் காலம் தேவைப்படுகிறது (நொடிகளில்) செயல்படுத்திய பிறகு, உயர் அதிர்வெண் துடிப்பு பயன்பாடுகளுக்கு இது பொருந்தாது.
பொருத்தமான தேர்வு மற்றும் சுற்று வடிவமைப்பு மூலம், PTC தெர்மிஸ்டர்கள் RS232/RS485 இடைமுகங்களின் நம்பகத்தன்மையை திறம்பட மேம்படுத்த முடியும். தொழில்துறை கட்டுப்பாடு மற்றும் ஸ்மார்ட் அளவீடு பயன்பாடுகளில் அவை சிறப்பாக செயல்படுகின்றன.
எங்களைத் தொடர்பு கொள்ளுங்கள்
உங்கள் மின்னஞ்சலுக்காக காத்திருக்கிறது, நாங்கள் உங்களுக்குள் பதிலளிப்போம் 12 உங்களுக்குத் தேவையான மதிப்புமிக்க தகவல்களுடன் மணிநேரம்.
English
Afrikaans
العربية
বাংলা
bosanski jezik
Български
Català
粤语
中文(简体)
中文(漢字)
Hrvatski
Čeština
Nederlands
Eesti keel
Suomi
Français
Deutsch
Ελληνικά
हिन्दी; हिंदी
Magyar
Bahasa Indonesia
Italiano
日本語
한국어
Latviešu valoda
Lietuvių kalba
македонски јазик
Bahasa Melayu
Norsk
پارسی
Polski
Português
Română
Русский
Cрпски језик
Slovenčina
Slovenščina
Español
Svenska
ภาษาไทย
Türkçe
Українська
اردو
Tiếng Việt

