Produktu kategorijas
- termistors 36
- PCB stiprinājuma drošinātāju turētājs 27
- Vadu instalācija 6
- Asmeņu drošinātāju turētāji 17
- termostats 50
- Elektriskais drošinātājs 24
- Automobiļu temperatūras sensors 7
- Termiskā ķēdes pārtraucējs 22
- Drošinātāju kastes īpašnieks 36
- Temperatūras sensors 81
- Termiskais slēdzis 68
- Automašīnu drošinātājs 20
- Skrūvējiet drošinātājus 8
- termiskais drošinātājs 32
- Virsmas stiprinājumi 12
Produktu tagi
PTC termistori RS232 un RS485
PTC termistori tiek plaši izmantoti RS232/RS485 sakaru saskarnes aizsardzībā. Tie galvenokārt nodrošina dubultu aizsardzību pret pārspriegumu un pārspriegumu, vienlaikus piemīt arī pašatjaunošanās īpašības.
PTC termistori tiek plaši izmantoti RS232/RS485 sakaru saskarnes aizsardzībā. Tie galvenokārt nodrošina dubultu aizsardzību pret pārspriegumu un pārspriegumu, vienlaikus piemīt arī pašatjaunošanās īpašības. Tālāk ir norādīti to galvenie lietojumi un tehniskie aspekti:
Es. Pamatfunkcijas un principi
Pārstrāvas aizsardzība
Normālas darbības laikā, PTC pretestība ir zema (30-60Ak), minimāli ietekmē signāla pārraidi.
Kad īssavienojums vai zibens pārspriegums izraisa pēkšņu strāvas palielināšanos, PTC pretestība strauji palielinās (līdz vairākiem tūkstošiem omu), ierobežojot strāvu un aizsargājot interfeisa mikroshēmu.
Aizsardzība pret pārspriegumu
Lietojot kopā ar varistoru (VDR), tas var absorbēt pārsprieguma enerģiju, ko rada nepareizs savienojums ar 220V/380V elektrotīklu vai zibens spēriens. Termiskā sakabe izraisa pēkšņas izmaiņas PTC pretestībā, neparastā sprieguma bloķēšana.
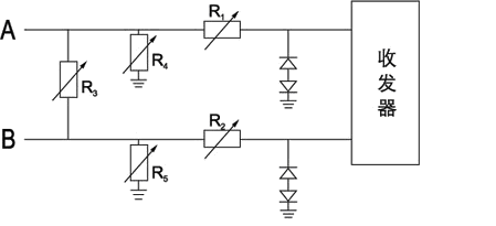
Ii. Tipiskas pielietošanas shēmas
Pamata aizsardzības ķēde
Sērija PTC: Tieši virknē savienots ar RS485 A/B līnijām, PTC līdzsvara stāvokļa pretestība ir ≤60Ω un reakcijas laiks <1s.
Paralēli TVS: Apvienojumā ar īslaicīgu slāpētāja diodi (TV), tas ātri nofiksē ESD un pārspriegumus, savukārt PTC nodrošina turpmāku strāvas ierobežošanu.
Uzlabota aizsardzība
Trīspakāpju aizsardzība: Ptc + TV + Gāzes izlādes caurule (GDT) aizsargā pret pārstrāvu, ātra ESD, un lielas enerģijas zibens spērieni, attiecīgi.
Kombinētais dizains: Piemēram, WMZ13A sērijā ir integrēts PTC un pārsprieguma aizsardzības modulis, padarot to piemērotu skarbām vidēm, piemēram, viedajiem skaitītājiem.
PTCR SPMZB-6 30-60Ω (SPMZ11-06A300-600RM) un SPMZB-10 30-60Ω (SPMZ11-10A300-600RM) PTC termistori, izstrādāts no mūsu uzņēmuma programmējamām drošības vienībām programmējamiem slēdžiem, ir aizsardzības komponenti RS232 un RS485 sakaru saskarnēm. Savienots virknē ar RS232/RS485 sakaru interfeisu, šie produkti efektīvi novērš saskarnes bojājumus, ko izraisa 220 V vai 380 V tīkla strāva, kas pievadīta nejauša vai cilvēka sakaru līnijas bojājuma dēļ.. Tie arī samazina zibens izraisītu bojājumu ietekmi uz sakaru līniju. Šiem izstrādājumiem ir zema līdzsvara stāvokļa pretestība, zema nominālā strāva, augsts izturības spriegums, un ātrs reakcijas ātrums, padarot tos par ekonomisku un praktisku izvēli RS232/RS485 sakaru saskarnes aizsardzībai.
III. Atslēgu izvēles parametri
| Parametri | Tipiskā vērtība/diapazons | Apraksts |
|---|---|---|
| Līdzsvara stāvokļa pretestība | 30-60Ak | Zema pretestība samazina signāla vājināšanos |
| Darba strāva | 100-200maiņa | Jābūt lielākai par līnijas maksimālo darba strāvu |
| Izturēt nominālo spriegumu | ≥220V (AC) | Novērš nejaušu pieslēgumu elektrotīklam |
| Reakcijas ātrums | Milisekundes | Zibensaizsardzībai tiek izmantoti ātras darbības modeļi |
Iv. Lietojumprogrammas scenāriju salīdzinājums
| Interfeisa veids | Aizsardzības prioritātes | Tipiski modeļu piemēri |
|---|---|---|
| RS485 | Liela attāluma zibens/tīkla traucējumu aizsardzība | MZ11-06A300-600RM |
| RS232 | Īsa attāluma antistatiskā/īssavienojuma aizsardzība | WMZ13A sērija |
V. Priekšrocības un ierobežojumi
Priekšrocības: Pašatveseļošanās, nomaiņa nav nepieciešama, kompakts izmērs (virsmas montāžas iepakojums), un zemas izmaksas.
Ierobežojumi: Nepieciešams atdzišanas periods (sekundēs) pēc aktivizēšanas, padarot to nepiemērotu augstfrekvences impulsu lietojumiem.
Izmantojot atbilstošu izvēli un ķēdes dizainu, PTC termistori var efektīvi uzlabot RS232/RS485 saskarņu uzticamību. Tie darbojas īpaši labi rūpnieciskās kontroles un viedās mērīšanas lietojumos.
Sazinieties ar mums
Gaidot jūsu e -pastu, Mēs jums atbildēsim 12 stundas ar nepieciešamo vērtīgo informāciju.
English
Afrikaans
العربية
বাংলা
bosanski jezik
Български
Català
粤语
中文(简体)
中文(漢字)
Hrvatski
Čeština
Nederlands
Eesti keel
Suomi
Français
Deutsch
Ελληνικά
हिन्दी; हिंदी
Magyar
Bahasa Indonesia
Italiano
日本語
한국어
Latviešu valoda
Lietuvių kalba
македонски јазик
Bahasa Melayu
Norsk
پارسی
Polski
Português
Română
Русский
Cрпски језик
Slovenčina
Slovenščina
Español
Svenska
ภาษาไทย
Türkçe
Українська
اردو
Tiếng Việt

