Produktų kategorijos
- Termistorius 36
- PCB kalno saugiklių laikiklis 27
- Laidų diržai 6
- Ašmenų saugiklių laikikliai 17
- Termostatas 50
- Elektrinis saugiklis 24
- Automobilių temperatūros jutiklis 7
- Šilumos grandinės pertraukiklis 22
- „Fuse Box Holder“ 36
- Temperatūros jutiklis 81
- Šiluminis jungiklis 68
- Automobilių saugiklis 20
- Varžtas žemyn 8
- Šilumos saugiklis 32
- Paviršiaus laikikliai 12
Produktų žymos
PTC termistoriai, skirti RS232 ir RS485
PTC termistoriai plačiai naudojami RS232/RS485 ryšio sąsajos apsaugai. Jie visų pirma užtikrina dvigubą apsaugą nuo viršsrovių ir viršįtampių, kartu turi ir savaiminio atsistatymo savybių.
PTC termistoriai plačiai naudojami RS232/RS485 ryšio sąsajos apsaugai. Jie visų pirma užtikrina dvigubą apsaugą nuo viršsrovių ir viršįtampių, kartu turi ir savaiminio atsistatymo savybių. Toliau pateikiamos pagrindinės jų programos ir techniniai akcentai:
aš. Pagrindinės funkcijos ir principai
Apsauga nuo viršsrovių
Įprasto veikimo metu, PTC atsparumas yra mažas (30-60Oi), minimaliai paveikiantis signalo perdavimą.
Kai dėl trumpojo jungimo ar žaibo viršįtampio staiga padidėja srovė, PTC pasipriešinimas smarkiai išauga (iki kelių tūkstančių omų), apriboti srovę ir apsaugoti sąsajos lustą.
Apsauga nuo viršįtampio
Kai naudojamas kartu su varistoriumi (VDR), gali sugerti viršįtampio energiją, susidariusią netinkamai prijungus prie 220V/380V tinklo arba žaibo smūgio. Šiluminis sujungimas sukelia staigų PTC pasipriešinimo pokytį, blokuoja nenormalią įtampą.
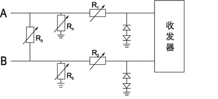
II. Tipinės taikymo schemos
Pagrindinė apsaugos grandinė
Serija PTC: Tiesiogiai nuosekliai prijungtas prie RS485 A/B linijų, PTC pastovios būsenos varža yra ≤60Ω ir atsako laikas <1s.
Lygiagretus televizorius: Kartu su trumpalaikiu slopinimo diodu (TVS), jis greitai sulaiko ESD ir viršįtampius, o PTC suteikia vėlesnį srovės ribojimą.
Patobulinta apsauga
Trijų lygių apsauga: PTC + TVS + Dujų išleidimo vamzdis (GDT) apsaugo nuo viršsrovių, greitas ESD, ir didelės energijos žaibo trenksmus, atitinkamai.
Kombinuotas dizainas: Pavyzdžiui, WMZ13A serijoje integruotas PTC ir apsaugos nuo viršįtampio modulis, todėl tinka atšiaurioms aplinkoms, pavyzdžiui, išmaniesiems skaitikliams.
PTCR SPMZB-6 30-60Ω (SPMZ11-06A300-600RM) ir SPMZB-10 30-60Ω (SPMZ11-10A300-600RM) PTC termistoriai, sukurtas iš mūsų įmonės programuojamų apsaugos blokų programuojamiems jungikliams, yra RS232 ir RS485 ryšio sąsajų apsaugos komponentai. Jungiamas nuosekliai su RS232/RS485 ryšio sąsaja, šie gaminiai veiksmingai apsaugo nuo sąsajos pažeidimo, kurį sukelia 220 V arba 380 V tinklo maitinimas, įvestas dėl netyčinio ar žmogaus sugadinimo ryšio linijoje. Jie taip pat sumažina žaibo sukeltos žalos ryšio linijai poveikį. Šie gaminiai pasižymi mažu pastovios būsenos atsparumu, maža vardinė srovė, aukšta atsparumo įtampa, ir greitas reakcijos greitis, todėl jie yra ekonomiškas ir praktiškas pasirinkimas RS232/RS485 ryšio sąsajos apsaugai.
III. Raktų pasirinkimo parametrai
| Parametrai | Tipinė vertė / diapazonas | Aprašymas |
|---|---|---|
| Pastovios būsenos pasipriešinimas | 30-60Oi | Mažas pasipriešinimas sumažina signalo slopinimą |
| Veikimo srovė | 100-200Ma | Turi būti didesnė už didžiausią linijos veikimo srovę |
| Atlaiko nominalią įtampą | ≥220V (AC) | Apsaugo nuo atsitiktinio maitinimo tinklo |
| Reagavimo greitis | Milisekundės | Apsaugai nuo žaibo naudojami greito veikimo modeliai |
IV. Taikymo scenarijų palyginimas
| Sąsajos tipas | Apsaugos prioritetai | Tipiški modelių pavyzdžiai |
|---|---|---|
| RS485 | Apsauga nuo tolimojo žaibo / tinklo trukdžių | MZ11-06A300-600RM |
| RS232 | Trumpojo nuotolio antistatinė / trumpojo jungimo apsauga | WMZ13A serija |
V. Privalumai ir apribojimai
Privalumai: Savęs atkūrimas, keisti nereikia, kompaktiškas dydis (paviršinio montavimo paketas), ir maža kaina.
Apribojimai: Reikalingas atvėsimo laikotarpis (sekundėmis) po aktyvavimo, todėl jis netinkamas aukšto dažnio impulsams.
Per tinkamą pasirinkimą ir grandinės dizainą, PTC termistoriai gali efektyviai pagerinti RS232/RS485 sąsajų patikimumą. Jie ypač gerai veikia pramoninio valdymo ir išmaniųjų skaitiklių srityse.
Susisiekite su mumis
Laukiu jūsų el. Pašto, Mes jums atsakysime 12 Valandos su vertinga informacija, kurios jums reikėjo.
English
Afrikaans
العربية
বাংলা
bosanski jezik
Български
Català
粤语
中文(简体)
中文(漢字)
Hrvatski
Čeština
Nederlands
Eesti keel
Suomi
Français
Deutsch
Ελληνικά
हिन्दी; हिंदी
Magyar
Bahasa Indonesia
Italiano
日本語
한국어
Latviešu valoda
Lietuvių kalba
македонски јазик
Bahasa Melayu
Norsk
پارسی
Polski
Português
Română
Русский
Cрпски језик
Slovenčina
Slovenščina
Español
Svenska
ภาษาไทย
Türkçe
Українська
اردو
Tiếng Việt

