製品カテゴリ
- サーミスター 36
- PCB マウント ヒューズ ホルダー 27
- ワイヤハーネス 6
- ブレードヒューズホルダー 17
- サーモスタット 50
- 電気ヒューズ 24
- 自動車温度センサー 7
- サーマルサーキットブレーカー 22
- ヒューズボックスホルダー 36
- 温度センサー 81
- サーマルスイッチ 68
- カーヒューズ 20
- ボルトダウンヒューズ 8
- 温度ヒューズ 32
- 表面実装ヒューズ 12
製品タグ
RS232 および RS485 用 PTC サーミスタ
PTC サーミスタは RS232/RS485 通信インターフェイスの保護に広く使用されています. 主に過電流と過電圧に対する二重保護を提供します。, 自己回復特性も備えながら.
PTC サーミスタは RS232/RS485 通信インターフェイスの保護に広く使用されています. 主に過電流と過電圧に対する二重保護を提供します。, 自己回復特性も備えながら. 以下は、そのコアアプリケーションと技術的なハイライトです。:
私. 中核となる機能と原則
過電流保護
通常動作時, PTCの抵抗が低い (30-60おお), 信号伝送への影響を最小限に抑える.
短絡や雷サージにより電流が急激に増加した場合, PTC の抵抗が急激に上昇する (最大数千オーム), 電流を制限し、インターフェースチップを保護します.
過電圧保護
バリスタと組み合わせて使用する場合 (VDR), 220V/380V 主電源への不適切な接続や落雷によって発生する過電圧エネルギーを吸収できます。. 熱結合により PTC の抵抗が突然変化します, 異常電圧を遮断.
ii. 典型的なアプリケーションスキーム
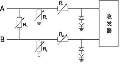
基本的な保護回路
PTC シリーズ: RS485 A/B ラインに直接直列接続, PTC の定常状態抵抗は ≤60Ω、応答時間は <1s.
パラレル TVS: 過渡抑制ダイオードとの組み合わせ (テレビ), ESDとサージを素早くクランプします, 一方、PTC は後続の電流制限を提供します.
強化された保護
三重レベルの保護: PTC + テレビ + ガス排出管 (GDT) 過電流から保護します, 急速なESD, そして高エネルギーの落雷, それぞれ.
組み合わせたデザイン: 例えば, WMZ13A シリーズには、PTC と過電圧保護モジュールが統合されています, スマートメーターなどの過酷な環境に適しています。.
PTCR SPMZB-6 30-60Ω (SPMZ11-06A300-600RM) およびSPMZB-10 30-60Ω (SPMZ11-10A300-600RM) PTCサーミスタ, 当社プログラマブルスイッチ用プログラマブルセキュリティユニットをベースに開発, RS232 および RS485 通信インターフェイス用の保護コンポーネントです. RS232/RS485通信インターフェースと直列に接続, これらの製品は、通信回線への偶発的または人的損傷によって導入された 220V または 380V の主電源によって引き起こされるインターフェイスの損傷を効果的に防止します。. また、雷による通信回線への損傷の影響も最小限に抑えます。. これらの製品は定常抵抗が低いのが特徴です, 低い定格電流, 高い耐電圧, 速い応答速度, RS232/RS485 通信インターフェース保護のための経済的かつ実用的な選択肢となります。.
Ⅲ. 主要な選択パラメータ
| パラメーター | 代表値/範囲 | 説明 |
|---|---|---|
| 定常状態抵抗 | 30-60おお | 低抵抗により信号の減衰が軽減されます |
| 動作電流 | 100-200ミリアンペア | ラインの最大動作電流より大きくなければなりません |
| 耐電圧定格 | ≧220V (交流) | 偶発的な電源接続を防止 |
| 応答速度 | ミリ秒 | 避雷には速効型を採用 |
IV. アプリケーションシナリオの比較
| インターフェイスタイプ | 保護の優先順位 | 代表的なモデル例 |
|---|---|---|
| RS485 | 長距離雷/主電源干渉保護 | MZ11-06A300-600RM |
| RS232 | 短距離帯電防止/短絡保護 | WMZ13Aシリーズ |
V. 利点と制限事項
利点: 自己回復, 交換は必要ありません, コンパクトサイズ (表面実装パッケージ), そして低コスト.
制限事項: 冷却期間が必要です (数秒で) アクティベーション後, 高周波パルスの用途には不向きです.
適切な選択と回路設計により, PTC サーミスタは RS232/RS485 インターフェイスの信頼性を効果的に向上させることができます. 産業用制御およびスマートメーターアプリケーションで特に優れた性能を発揮します。.
お問い合わせ
メールを待っています, 以内に返信させていただきます 12 必要な貴重な情報を何時間も入手できる.
English
Afrikaans
العربية
বাংলা
bosanski jezik
Български
Català
粤语
中文(简体)
中文(漢字)
Hrvatski
Čeština
Nederlands
Eesti keel
Suomi
Français
Deutsch
Ελληνικά
हिन्दी; हिंदी
Magyar
Bahasa Indonesia
Italiano
日本語
한국어
Latviešu valoda
Lietuvių kalba
македонски јазик
Bahasa Melayu
Norsk
پارسی
Polski
Português
Română
Русский
Cрпски језик
Slovenčina
Slovenščina
Español
Svenska
ภาษาไทย
Türkçe
Українська
اردو
Tiếng Việt

