Categorie di prodotti
- termistore 36
- Portafusibili per montaggio su PCB 27
- Cablaggio 6
- Portafusibili a lama 17
- termostato 50
- Fusibile elettrico 24
- Sensore di temperatura automobilistico 7
- Interruttore termico 22
- Portafusibili 36
- Sensore di temperatura 81
- Interruttore termico 68
- Fusibile per auto 20
- Fusibili imbullonati 8
- fusibile termico 32
- fusibili a montaggio superficiale 12
Tag dei prodotti
Termistori PTC per RS232 e RS485
I termistori PTC sono ampiamente utilizzati nella protezione dell'interfaccia di comunicazione RS232/RS485. Forniscono principalmente una doppia protezione contro sovracorrente e sovratensione, possedendo anche proprietà di auto-recupero.
I termistori PTC sono ampiamente utilizzati nella protezione dell'interfaccia di comunicazione RS232/RS485. Forniscono principalmente una doppia protezione contro sovracorrente e sovratensione, possedendo anche proprietà di auto-recupero. Di seguito sono elencate le loro applicazioni principali e i punti salienti tecnici:
IO. Core Functions and Principles
Overcurrent Protection
During normal operation, the PTC’s resistance is low (30-60OH), minimally impacting signal transmission.
When a short circuit or lightning surge causes a sudden increase in current, the PTC’s resistance rises sharply (fino a diverse migliaia di ohm), limiting the current and protecting the interface chip.
Overvoltage Protection
When used in conjunction with a varistor (VDR), it can absorb overvoltage energy generated by improper connection to 220V/380V mains or lightning strikes. Thermal coupling triggers a sudden change in the PTC’s resistance, blocking the abnormal voltage.
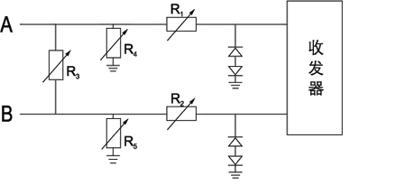
Ii. Typical Application Schemes
Basic Protection Circuit
Series PTC: Directly connected in series to the RS485 A/B lines, the PTC has a steady-state resistance of ≤60Ω and a response time of <1S.
Parallel TVS: Combined with a transient suppressor diode (TVS), it quickly clamps ESD and surges, while the PTC provides subsequent current limiting.
Enhanced Protection
Triple-Level Protection: PTC + TVS + Gas Discharge Tube (GDT) protects against overcurrent, rapid ESD, and high-energy lightning strikes, rispettivamente.
Combined Design: Per esempio, the WMZ13A series integrates a PTC and overvoltage protection module, making it suitable for harsh environments such as smart meters.
The PTCR SPMZB-6 30-60Ω (SPMZ11-06A300-600RM) and SPMZB-10 30-60Ω (SPMZ11-10A300-600RM) Termistori PTC, developed from our company’s programmable security units for programmable switches, are protection components for RS232 and RS485 communication interfaces. Connected in series with the RS232/RS485 communication interface, these products effectively prevent damage to the interface caused by 220V or 380V mains power introduced due to accidental or human damage to the communication line. They also minimize the impact of lightning-induced damage to the communication line. These products feature low steady-state resistance, low rated current, alta tensione di tenuta, e velocità di risposta rapida, making them an economical and practical choice for RS232/RS485 communication interface protection.
III. Key Selection Parameters
| Parametri | Valore/intervallo tipico | Descrizione |
|---|---|---|
| Resistenza allo stato stazionario | 30-60OH | Low resistance reduces signal attenuation |
| Corrente operativa | 100-200mA | Must be higher than the maximum operating current of the line |
| Withstand Voltage Rating | ≥220V (Ac) | Prevents accidental mains connection |
| Velocità di risposta | Millisecondi | Fast-acting models are used for lightning protection |
IV. Application Scenario Comparison
| Tipo di interfaccia | Protection Priorities | Typical Model Examples |
|---|---|---|
| RS485 | Long-Distance Lightning/Mains Interference Protection | MZ11-06A300-600RM |
| RS232 | Short-Distance Anti-Static/Short-Circuit Protection | WMZ13A Series |
V. Advantages and Limitations
Vantaggi: Auto-recupero, no replacement required, dimensioni compatte (surface-mount package), and low cost.
Limitazioni: Requires a cool-down period (in seconds) after activation, making it unsuitable for high-frequency pulse applications.
Through appropriate selection and circuit design, PTC thermistors can effectively improve the reliability of RS232/RS485 interfaces. They perform particularly well in industrial control and smart metering applications.
Contattaci
Aspetto la tua email, ti risponderemo entro 12 ore con le preziose informazioni di cui avevi bisogno.
English
Afrikaans
العربية
বাংলা
bosanski jezik
Български
Català
粤语
中文(简体)
中文(漢字)
Hrvatski
Čeština
Nederlands
Eesti keel
Suomi
Français
Deutsch
Ελληνικά
हिन्दी; हिंदी
Magyar
Bahasa Indonesia
Italiano
日本語
한국어
Latviešu valoda
Lietuvių kalba
македонски јазик
Bahasa Melayu
Norsk
پارسی
Polski
Português
Română
Русский
Cрпски језик
Slovenčina
Slovenščina
Español
Svenska
ภาษาไทย
Türkçe
Українська
اردو
Tiếng Việt

