دسته بندی محصولات
- درمانگر 36
- نگهدارنده فیوز Mount PCB 27
- سیم کشی 6
- دارندگان فیوز تیغه 17
- ترموستات 50
- فیوز الکتریکی 24
- سنسور دمای خودرو 7
- قطع کننده مدار حرارتی 22
- صندوقچه فیوز 36
- سنسور دما 81
- سوئیچ حرارتی 68
- فیوز ماشین 20
- پیچ و مهره 8
- فیوز حرارتی 32
- فیوزهای سطح سطح 12
برچسب های محصول
ترمیستورهای PTC برای RS232 و RS485
ترمیستورهای PTC به طور گسترده در حفاظت رابط ارتباطی RS232/RS485 استفاده می شوند. آنها در درجه اول محافظت دوگانه در برابر جریان اضافی و اضافه ولتاژ را ارائه می دهند, در حالی که دارای خواص خود بازیابی است.
ترمیستورهای PTC به طور گسترده در حفاظت رابط ارتباطی RS232/RS485 استفاده می شوند. آنها در درجه اول محافظت دوگانه در برابر جریان اضافی و اضافه ولتاژ را ارائه می دهند, در حالی که دارای خواص خود بازیابی است. در زیر برنامه های اصلی و نکات فنی آنها آورده شده است:
من. توابع و اصول اصلی
حفاظت در برابر جریان بیش از حد
در طول عملیات عادی, مقاومت PTC کم است (30-60اوه), تاثیر کمتری بر انتقال سیگنال دارد.
هنگامی که یک اتصال کوتاه یا موج رعد و برق باعث افزایش ناگهانی جریان می شود, مقاومت PTC به شدت افزایش می یابد (تا چند هزار اهم), محدود کردن جریان و محافظت از تراشه رابط.
حفاظت از اضافه ولتاژ
هنگامی که همراه با وریستور استفاده می شود (VDR), می تواند انرژی اضافه ولتاژ تولید شده توسط اتصال نامناسب به شبکه 220V/380V یا برخورد صاعقه را جذب کند.. کوپلینگ حرارتی باعث ایجاد تغییر ناگهانی در مقاومت PTC می شود, مسدود کردن ولتاژ غیر طبیعی.
II. طرح های کاربردی معمولی
مدار حفاظت پایه
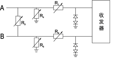
سری PTC: مستقیماً به صورت سری به خطوط RS485 A/B متصل می شود, PTC دارای مقاومت حالت پایدار ≤60Ω و زمان پاسخگویی است <1س.
تلویزیون های موازی: همراه با یک دیود سرکوبگر گذرا (TVS), به سرعت ESD را می بندد و افزایش می یابد, در حالی که PTC محدودیت جریان بعدی را فراهم می کند.
حفاظت پیشرفته
حفاظت سه سطحی: PTC + TVS + لوله تخلیه گاز (GDT) در برابر جریان بیش از حد محافظت می کند, ESD سریع, و رعد و برق با انرژی بالا برخورد می کند, به ترتیب.
طراحی ترکیبی: به عنوان مثال, سری WMZ13A یک ماژول حفاظتی PTC و اضافه ولتاژ را ادغام می کند, آن را برای محیط های سخت مانند کنتورهای هوشمند مناسب می کند.
PTCR SPMZB-6 30-60Ω (SPMZ11-06A300-600RM) و SPMZB-10 30-60Ω (SPMZ11-10A300-600RM) ترمیستورهای PTC, از واحدهای امنیتی قابل برنامه ریزی شرکت ما برای سوئیچ های قابل برنامه ریزی ساخته شده است, اجزای حفاظتی برای رابط های ارتباطی RS232 و RS485 هستند. به صورت سری با رابط ارتباطی RS232/RS485 متصل می شود, این محصولات به طور موثر از آسیب به رابط ناشی از برق 220 ولت یا 380 ولت که به دلیل آسیب تصادفی یا انسانی به خط ارتباطی وارد می شود جلوگیری می کند.. آنها همچنین تاثیر آسیب ناشی از رعد و برق به خط ارتباطی را به حداقل می رساند. این محصولات دارای مقاومت پایین در حالت پایدار هستند, جریان نامی پایین, high withstand voltage, و سرعت پاسخگویی سریع, آنها را به یک انتخاب اقتصادی و عملی برای حفاظت از رابط ارتباطی RS232/RS485 تبدیل می کند.
III. پارامترهای انتخاب کلیدی
| پارامترها | مقدار/محدوده معمولی | شرح |
|---|---|---|
| مقاومت در حالت پایدار | 30-60اوه | مقاومت کم باعث کاهش تضعیف سیگنال می شود |
| جریان عملیاتی | 100-200mA | باید بیشتر از حداکثر جریان عملیاتی خط باشد |
| رتبه بندی ولتاژ را تحمل کنید | ≥220 ولت (AC) | از اتصال تصادفی برق جلوگیری می کند |
| سرعت پاسخگویی | میلی ثانیه | برای حفاظت در برابر صاعقه از مدل های سریع الاثر استفاده می شود |
من. مقایسه سناریوهای کاربردی
| نوع رابط | اولویت های حفاظتی | نمونه های مدل معمولی |
|---|---|---|
| RS485 | حفاظت از تداخل برق در مسافت های طولانی | MZ11-06A300-600RM |
| RS232 | حفاظت ضد الکتریسیته ساکن / اتصال کوتاه در فاصله کوتاه | سری WMZ13A |
حرفهای. مزایا و محدودیت ها
مزایا: خود بازیابی, بدون نیاز به تعویض, اندازه جمع و جور (پکیج نصب روی سطح), و کم هزینه.
محدودیت ها: به یک دوره خنک شدن نیاز دارد (در چند ثانیه) پس از فعال سازی, آن را برای کاربردهای پالس فرکانس بالا نامناسب می کند.
از طریق انتخاب مناسب و طراحی مدار, ترمیستورهای PTC می توانند به طور موثر قابلیت اطمینان رابط های RS232/RS485 را بهبود بخشند. آنها به ویژه در برنامه های کنترل صنعتی و اندازه گیری هوشمند عملکرد خوبی دارند.
با ما تماس بگیرید
منتظر ایمیل خود هستید, ما به شما پاسخ خواهیم داد 12 ساعت با اطلاعات ارزشمند مورد نیاز شما.
English
Afrikaans
العربية
বাংলা
bosanski jezik
Български
Català
粤语
中文(简体)
中文(漢字)
Hrvatski
Čeština
Nederlands
Eesti keel
Suomi
Français
Deutsch
Ελληνικά
हिन्दी; हिंदी
Magyar
Bahasa Indonesia
Italiano
日本語
한국어
Latviešu valoda
Lietuvių kalba
македонски јазик
Bahasa Melayu
Norsk
پارسی
Polski
Português
Română
Русский
Cрпски језик
Slovenčina
Slovenščina
Español
Svenska
ภาษาไทย
Türkçe
Українська
اردو
Tiếng Việt

