Categories de productes
- termistor 36
- Suport de fusibles de muntatge de PCB 27
- Arnès de cablejat 6
- Titulars de fusibles de fulla 17
- termòstat 50
- Fusible elèctric 24
- Sensor de temperatura de l’automoció 7
- Interruptor de circuit tèrmic 22
- Fuse Box-titure 36
- Sensor de temperatura 81
- Interruptor tèrmic 68
- Fusible del cotxe 20
- Fustes de forrellat 8
- fusible tèrmic 32
- Fustes de muntatge superficial 12
Etiquetes de producte
Termistors PTC per a RS232 i RS485
Els termistors PTC s'utilitzen àmpliament en la protecció de la interfície de comunicació RS232/RS485. Proporcionen principalment una doble protecció contra sobreintensitat i sobretensió, alhora que posseeix propietats d'autorecuperació.
Els termistors PTC s'utilitzen àmpliament en la protecció de la interfície de comunicació RS232/RS485. Proporcionen principalment una doble protecció contra sobreintensitat i sobretensió, alhora que posseeix propietats d'autorecuperació. A continuació es mostren les seves aplicacions principals i aspectes tècnics destacats:
jo. Funcions bàsiques i principis
Protecció contra sobreintensitat
Durant el funcionament normal, la resistència del PTC és baixa (30-60O), amb un impacte mínim en la transmissió del senyal.
Quan un curtcircuit o un llamp provoca un augment sobtat de corrent, la resistència del PTC augmenta bruscament (fins a diversos milers d'ohms), limitant el corrent i protegint el xip de la interfície.
Protecció contra sobretensió
Quan s'utilitza juntament amb un varistor (VDR), pot absorbir l'energia de sobretensió generada per una connexió incorrecta a la xarxa elèctrica de 220 V/380 V o un llamp. L'acoblament tèrmic provoca un canvi sobtat en la resistència del PTC, bloquejant la tensió anormal.
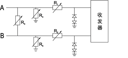
II. Esquemes d'aplicació típics
Circuit de protecció bàsica
Sèrie PTC: Connectat directament en sèrie a les línies RS485 A/B, el PTC té una resistència en estat estacionari de ≤60Ω i un temps de resposta de <1s.
Televisors paral·lels: Combinat amb un díode supresor de transitoris (TVS), agafa ràpidament ESD i puja, mentre que el PTC proporciona una limitació de corrent posterior.
Protecció millorada
Protecció de triple nivell: PTC + TVS + Tub de descàrrega de gas (GDT) protegeix contra sobreintensitat, ESD ràpida, i llamps d'alta energia, respectivament.
Disseny combinat: Per exemple, la sèrie WMZ13A integra un mòdul de protecció contra sobretensions i PTC, fent-lo adequat per a entorns durs com ara comptadors intel·ligents.
El PTCR SPMZB-6 30-60Ω (SPMZ11-06A300-600RM) i SPMZB-10 30-60Ω (SPMZ11-10A300-600RM) Termistors PTC, desenvolupat a partir de les unitats de seguretat programables de la nostra empresa per a interruptors programables, són components de protecció per a les interfícies de comunicació RS232 i RS485. Connectat en sèrie amb la interfície de comunicació RS232/RS485, aquests productes eviten eficaçment els danys a la interfície causats per l'alimentació de la xarxa de 220 V o 380 V introduïda per danys accidentals o humans a la línia de comunicació.. També minimitzen l'impacte dels danys induïts pels llamps a la línia de comunicació. Aquests productes presenten una baixa resistència en estat estacionari, corrent nominal baixa, alta tensió de resistència, i ràpida velocitat de resposta, convertint-los en una opció econòmica i pràctica per a la protecció de la interfície de comunicació RS232/RS485.
III. Paràmetres de selecció de claus
| Paràmetres | Valor/Interval típic | Descripció |
|---|---|---|
| Resistència en estat estacionari | 30-60O | La baixa resistència redueix l'atenuació del senyal |
| Corrent de funcionament | 100-200mA | Ha de ser superior al corrent màxim de funcionament de la línia |
| Tensió nominal de suport | ≥220V (AC) | Evita la connexió accidental de la xarxa elèctrica |
| Velocitat de resposta | Mil·lisegons | Els models d'acció ràpida s'utilitzen per a la protecció contra llamps |
IV. Comparació d'escenaris d'aplicació
| Tipus d'interfície | Prioritats de protecció | Exemples de models típics |
|---|---|---|
| RS485 | Protecció contra llamps/interferències de la xarxa a llarga distància | MZ11-06A300-600RM |
| RS232 | Protecció antiestàtica/curtcircuit de curta distància | Sèrie WMZ13A |
V. Avantatges i limitacions
Avantatges: Auto-recuperació, no cal cap substitució, mida compacta (paquet de muntatge superficial), i de baix cost.
Limitacions: Requereix un període de refredament (en segons) després de l'activació, fent-lo inadequat per a aplicacions de polsos d'alta freqüència.
Mitjançant una selecció adequada i un disseny de circuits, Els termistors PTC poden millorar eficaçment la fiabilitat de les interfícies RS232/RS485. Funcionen especialment bé en aplicacions de control industrial i mesurament intel·ligent.
Poseu -vos en contacte amb nosaltres
Esperant el vostre correu electrònic, Us respondrem dins 12 hores amb informació valuosa que necessiteu.
English
Afrikaans
العربية
বাংলা
bosanski jezik
Български
Català
粤语
中文(简体)
中文(漢字)
Hrvatski
Čeština
Nederlands
Eesti keel
Suomi
Français
Deutsch
Ελληνικά
हिन्दी; हिंदी
Magyar
Bahasa Indonesia
Italiano
日本語
한국어
Latviešu valoda
Lietuvių kalba
македонски јазик
Bahasa Melayu
Norsk
پارسی
Polski
Português
Română
Русский
Cрпски језик
Slovenčina
Slovenščina
Español
Svenska
ภาษาไทย
Türkçe
Українська
اردو
Tiếng Việt

