Kategorije proizvoda
- termistor 36
- Držač osigurača za montiranje na PCB 27
- Ožičenje 6
- Držači osigurača 17
- termostat 50
- Električni osigurač 24
- Automobilski temperaturni senzor 7
- Thermal Circuit Breaker 22
- Držač kutije sa osiguračima 36
- Temperaturni senzor 81
- Termalni prekidač 68
- Auto Fuse 20
- Pričvrstite osigurače 8
- termički osigurač 32
- osigurači za površinsku montažu 12
Oznake proizvoda
PTC termistori za RS232 i RS485
PTC termistori se široko koriste u zaštiti RS232/RS485 komunikacionog interfejsa. Oni prvenstveno pružaju dvostruku zaštitu od prekomjerne struje i prenapona, istovremeno posjedujući svojstva samooporavka.
PTC termistori se široko koriste u zaštiti RS232/RS485 komunikacionog interfejsa. Oni prvenstveno pružaju dvostruku zaštitu od prekomjerne struje i prenapona, istovremeno posjedujući svojstva samooporavka. Sljedeće su njihove osnovne aplikacije i tehnički detalji:
I. Osnovne funkcije i principi
Zaštita od prekomjerne struje
Tokom normalnog rada, otpor PTC-a je nizak (30-60Oh), minimalno utiču na prenos signala.
Kada kratki spoj ili udar groma uzrokuju nagli porast struje, otpor PTC-a naglo raste (do nekoliko hiljada oma), ograničavanje struje i zaštita čipa interfejsa.
Zaštita od prenapona
Kada se koristi u kombinaciji sa varistorom (VDR), može apsorbirati prenaponsku energiju nastalu nepravilnim povezivanjem na 220V/380V mrežu ili udarima groma. Termička sprega izaziva iznenadnu promjenu otpora PTC-a, blokiranje nenormalnog napona.
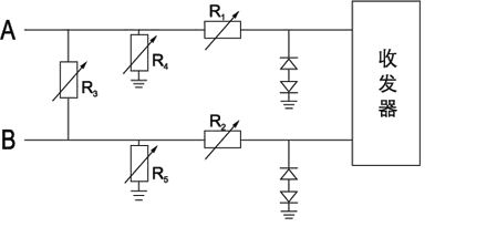
II. Tipične šeme aplikacija
Osnovni zaštitni krug
Serija PTC: Direktno povezan serijski na RS485 A/B linije, PTC ima otpor u stabilnom stanju od ≤60Ω i vrijeme odziva od <1s.
Paralelni TVS: U kombinaciji sa diodom za suzbijanje tranzijente (TVS), brzo steže ESD i prenapone, dok PTC obezbeđuje naknadno ograničenje struje.
Enhanced Protection
Trostruka zaštita: PTC + TVS + Cijev za ispuštanje plina (GDT) štiti od prekomjerne struje, brzi ESD, i visokoenergetski udari groma, respektivno.
Kombinirani dizajn: Na primjer, WMZ13A serija integriše PTC i modul zaštite od prenapona, što ga čini pogodnim za teška okruženja kao što su pametna brojila.
PTCR SPMZB-6 30-60Ω (SPMZ11-06A300-600RM) i SPMZB-10 30-60Ω (SPMZ11-10A300-600RM) PTC termistori, razvijeno od programabilnih sigurnosnih jedinica naše kompanije za programabilne prekidače, su komponente zaštite za RS232 i RS485 komunikacione interfejse. Serijski povezan sa RS232/RS485 komunikacionim interfejsom, ovi proizvodi učinkovito sprječavaju oštećenje sučelja uzrokovano 220V ili 380V mrežnim napajanjem uvedenim zbog slučajnog ili ljudskog oštećenja komunikacijske linije. Oni također minimiziraju utjecaj oštećenja komunikacijske linije uzrokovane munjom. Ovi proizvodi imaju nisku otpornost u stabilnom stanju, niska nazivna struja, visoki otporni napon, i brzu brzinu odgovora, što ih čini ekonomičnim i praktičnim izborom za zaštitu RS232/RS485 komunikacionog interfejsa.
III. Ključni parametri odabira
| Parameters | Tipična vrijednost/raspon | Opis |
|---|---|---|
| Otpor u stabilnom stanju | 30-60Oh | Nizak otpor smanjuje slabljenje signala |
| Radna struja | 100-200mA | Mora biti veća od maksimalne radne struje linije |
| Izdrži napon | ≥220V (AC) | Sprečava slučajno priključenje na mrežu |
| Brzina odziva | Milisekunde | Za zaštitu od groma koriste se modeli brzog djelovanja |
IV. Poređenje scenarija primjene
| Interface Type | Prioriteti zaštite | Tipični primjeri modela |
|---|---|---|
| RS485 | Zaštita od munje/mrežnih smetnji na daljinu | MZ11-06A300-600RM |
| RS232 | Anti-statička zaštita/zaštita od kratkog spoja | WMZ13A serija |
V. Prednosti i ograničenja
Prednosti: Samooporavak, nije potrebna zamjena, kompaktne veličine (paket za površinsku montažu), i niske cijene.
Ograničenja: Zahtijeva period hlađenja (u sekundi) nakon aktivacije, što ga čini neprikladnim za visokofrekventne pulsne aplikacije.
Kroz odgovarajući odabir i dizajn kola, PTC termistori mogu efikasno poboljšati pouzdanost RS232/RS485 interfejsa. Oni se posebno dobro ponašaju u industrijskoj kontroli i aplikacijama pametnog mjerenja.
Kontaktirajte nas
Čekam vaš email, mi ćemo vam odgovoriti unutar 12 sati sa vrijednim informacijama koje su vam potrebne.
English
Afrikaans
العربية
বাংলা
bosanski jezik
Български
Català
粤语
中文(简体)
中文(漢字)
Hrvatski
Čeština
Nederlands
Eesti keel
Suomi
Français
Deutsch
Ελληνικά
हिन्दी; हिंदी
Magyar
Bahasa Indonesia
Italiano
日本語
한국어
Latviešu valoda
Lietuvių kalba
македонски јазик
Bahasa Melayu
Norsk
پارسی
Polski
Português
Română
Русский
Cрпски језик
Slovenčina
Slovenščina
Español
Svenska
ภาษาไทย
Türkçe
Українська
اردو
Tiếng Việt

