продуктови категории
- термистор 36
- Държач за предпазител за монтаж на печатна платка 27
- Окабеляване 6
- Държачи за ножови предпазители 17
- термостат 50
- Електрически предпазител 24
- Автомобилен сензор за температура 7
- Термичен прекъсвач 22
- Държач на кутия с предпазители 36
- Температурен сензор 81
- Термоключ 68
- Автомобилен предпазител 20
- Предпазители с болтове 8
- термичен предпазител 32
- предпазители за повърхностен монтаж 12
Продуктови етикети
PTC термистори за RS232 и RS485
PTC термисторите се използват широко в защитата на комуникационния интерфейс RS232/RS485. Те основно осигуряват двойна защита срещу свръхток и пренапрежение, като същевременно притежава свойства за самовъзстановяване.
PTC термисторите се използват широко в защитата на комуникационния интерфейс RS232/RS485. Те основно осигуряват двойна защита срещу свръхток и пренапрежение, като същевременно притежава свойства за самовъзстановяване. По-долу са техните основни приложения и технически акценти:
аз. Основни функции и принципи
Защита от свръхток
При нормална работа, съпротивлението на PTC е ниско (30-60о), минимално въздействие върху предаването на сигнала.
Когато късо съединение или удар от мълния предизвика внезапно увеличаване на тока, съпротивлението на PTC нараства рязко (до няколко хиляди ома), ограничаване на тока и защита на интерфейсния чип.
Защита от пренапрежение
Когато се използва заедно с варистор (VDR), може да абсорбира енергия от пренапрежение, генерирана от неправилно свързване към 220V/380V мрежа или удари на мълния. Термичното свързване предизвиква внезапна промяна в съпротивлението на PTC, блокиране на ненормалното напрежение.
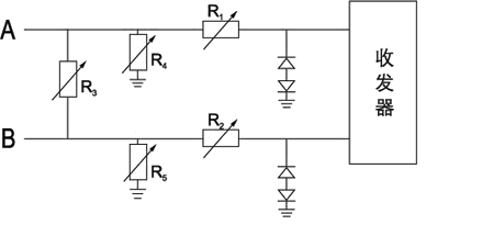
II. Типични схеми на приложение
Основна защитна верига
Серия PTC: Директно свързан последователно към RS485 A/B линиите, PTC има съпротивление в стационарно състояние ≤60Ω и време за реакция от <1s.
Паралелен TVS: В комбинация с диод за потискане на преходни процеси (TVS), той бързо затяга ESD и пренапрежения, докато PTC осигурява последващо ограничаване на тока.
Подобрена защита
Тристепенна защита: PTC + TVS + Газоразрядна тръба (GDT) предпазва от свръхток, бързо ESD, и удари на мълния с висока енергия, съответно.
Комбиниран дизайн: например, серията WMZ13A интегрира PTC и модул за защита от пренапрежение, което го прави подходящ за тежки среди като интелигентни измервателни уреди.
PTCR SPMZB-6 30-60Ω (SPMZ11-06A300-600RM) и SPMZB-10 30-60Ω (SPMZ11-10A300-600RM) PTC термистори, разработен от програмируемите модули за сигурност на нашата компания за програмируеми превключватели, са защитни компоненти за RS232 и RS485 комуникационни интерфейси. Свързан последователно с комуникационния интерфейс RS232/RS485, тези продукти ефективно предотвратяват повреда на интерфейса, причинена от 220V или 380V мрежово захранване, въведено поради случайно или човешко увреждане на комуникационната линия. Те също минимизират въздействието на причинените от мълния щети върху комуникационната линия. Тези продукти се отличават с ниско съпротивление в стационарно състояние, нисък номинален ток, високо издържано напрежение, и бърза скорост на реакция, което ги прави икономичен и практичен избор за RS232/RS485 защита на комуникационния интерфейс.
III. Ключови параметри за избор
| Параметри | Типична стойност/диапазон | Описание |
|---|---|---|
| Стационарно съпротивление | 30-60о | Ниското съпротивление намалява затихването на сигнала |
| Работен ток | 100-200mA | Трябва да е по-висок от максималния работен ток на линията |
| Номинално издържано напрежение | ≥220V (AC) | Предотвратява случайно свързване към мрежата |
| Скорост на реакция | Милисекунди | За мълниезащита се използват бързодействащи модели |
IV. Сравнение на сценарий на приложение
| Тип интерфейс | Приоритети за защита | Типични примери за модели |
|---|---|---|
| RS485 | Защита от мълнии/мрежови смущения на дълги разстояния | MZ11-06A300-600RM |
| RS232 | Антистатична защита/защита от късо съединение на късо разстояние | Серия WMZ13A |
V. Предимства и ограничения
Предимства: Самовъзстановяване, не се изисква подмяна, компактен размер (пакет за повърхностен монтаж), и ниска цена.
Ограничения: Изисква период на охлаждане (за секунди) след активиране, което го прави неподходящ за високочестотни импулсни приложения.
Чрез подходящ избор и дизайн на веригата, PTC термисторите могат ефективно да подобрят надеждността на интерфейсите RS232/RS485. Те се представят особено добре в приложения за промишлен контрол и интелигентно измерване.
Свържете се с нас
Чакам вашия имейл, ние ще ви отговорим в рамките на 12 часа с ценна информация, от която се нуждаете.
English
Afrikaans
العربية
বাংলা
bosanski jezik
Български
Català
粤语
中文(简体)
中文(漢字)
Hrvatski
Čeština
Nederlands
Eesti keel
Suomi
Français
Deutsch
Ελληνικά
हिन्दी; हिंदी
Magyar
Bahasa Indonesia
Italiano
日本語
한국어
Latviešu valoda
Lietuvių kalba
македонски јазик
Bahasa Melayu
Norsk
پارسی
Polski
Português
Română
Русский
Cрпски језик
Slovenčina
Slovenščina
Español
Svenska
ภาษาไทย
Türkçe
Українська
اردو
Tiếng Việt

