产品类别
产品标签
适用于 RS232 和 RS485 的 PTC 热敏电阻
PTC热敏电阻广泛应用于RS232/RS485通讯接口保护. 它们主要提供针对过流和过压的双重保护, 同时还具有自我恢复特性.
PTC热敏电阻广泛应用于RS232/RS485通讯接口保护. 它们主要提供针对过流和过压的双重保护, 同时还具有自我恢复特性. 以下是它们的核心应用和技术亮点:
我. 核心功能与原理
过流保护
正常操作期间, PTC电阻低 (30-60哦), 对信号传输的影响最小.
当短路或雷击浪涌导致电流突然增加时, PTC电阻急剧上升 (高达数千欧姆), 限制电流并保护接口芯片.
过压保护
与压敏电阻一起使用时 (虚拟数据寄存器), 可吸收220V/380V市电连接不当或雷击时产生的过电压能量. 热耦合触发 PTC 电阻的突然变化, 阻断异常电压.
二. 典型应用方案
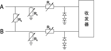
基本保护电路
PTC系列: 直接串联到RS485 A/B线, PTC的稳态电阻≤60Ω,响应时间为 <1s.
并联TVS: 与瞬态抑制二极管结合 (TVS), 它可以快速抑制 ESD 和浪涌, 而 PTC 提供后续电流限制.
增强保护
三重保护: 正温度系数 + TVS + 气体放电管 (气体放电管) 防止过流, 快速静电放电, 和高能雷击, 分别.
组合设计: 例如, WMZ13A系列集成了PTC和过压保护模块, 使其适用于智能电表等恶劣环境.
PTCR SPMZB-6 30-60Ω (SPMZ11-06A300-600RM) 和SPMZB-10 30-60Ω (SPMZ11-10A300-600RM) 正温度系数热敏电阻, 由我们公司用于可编程开关的可编程安全单元开发而成, 是RS232和RS485通信接口的保护组件. 具有RS232/RS485通讯接口串联, 该产品有效防止因意外或人为损坏通讯线而引入220V或380V市电对接口造成的损坏. 它们还可以最大限度地减少雷击对通信线路造成的损坏的影响. 这些产品具有低稳态电阻, 低额定电流, 高耐压, 和快速的响应速度, 使其成为RS232/RS485通讯接口保护经济实用的选择.
三、. 关键选型参数
| 参数 | 典型值/范围 | 描述 |
|---|---|---|
| 稳态电阻 | 30-60哦 | 低电阻减少信号衰减 |
| 操作电流 | 100-200嘛 | 必须高于线路的最大工作电流 |
| 耐压额定值 | ≥220V (交流电) | 防止意外连接电源 |
| 响应速度 | 毫秒 | 速效型号用于防雷 |
四号. 应用场景比较
| 接口类型 | 保护重点 | 典型型号示例 |
|---|---|---|
| RS485 | 远距离雷击/市电干扰保护 | MZ11-06A300-600RM |
| RS232 | 短距离防静电/短路保护 | WMZ13A系列 |
V. 优点和局限性
优点: 自我恢复, 无需更换, 紧凑的尺寸 (表面贴装封装), 且成本低.
局限性: 需要一段冷却时间 (几秒钟内) 激活后, 使其不适合高频脉冲应用.
通过适当的选型和电路设计, PTC热敏电阻可有效提高RS232/RS485接口的可靠性. 它们在工业控制和智能计量应用中表现尤其出色.
联系我们
等待您的电子邮件, 我们将在短时间内回复您 12 小时提供您需要的有价值的信息.
English
Afrikaans
العربية
বাংলা
bosanski jezik
Български
Català
粤语
中文(简体)
中文(漢字)
Hrvatski
Čeština
Nederlands
Eesti keel
Suomi
Français
Deutsch
Ελληνικά
हिन्दी; हिंदी
Magyar
Bahasa Indonesia
Italiano
日本語
한국어
Latviešu valoda
Lietuvių kalba
македонски јазик
Bahasa Melayu
Norsk
پارسی
Polski
Português
Română
Русский
Cрпски језик
Slovenčina
Slovenščina
Español
Svenska
ภาษาไทย
Türkçe
Українська
اردو
Tiếng Việt

