Danh mục sản phẩm
- nhiệt điện trở 36
- Giá đỡ cầu chì gắn PCB 27
- Dây nịt dây điện 6
- Giá đỡ cầu chì lưỡi 17
- máy điều nhiệt 50
- Cầu chì điện 24
- Cảm biến nhiệt độ ô tô 7
- Bộ ngắt mạch nhiệt 22
- Hộp đựng cầu chì 36
- Cảm biến nhiệt độ 81
- Công tắc nhiệt 68
- Cầu chì ô tô 20
- Cầu chì chốt xuống 8
- cầu chì nhiệt 32
- cầu chì gắn trên bề mặt 12
Thẻ sản phẩm
Điện trở nhiệt PTC cho RS232 và RS485
Điện trở nhiệt PTC được sử dụng rộng rãi trong bảo vệ giao diện truyền thông RS232/RS485. Chúng chủ yếu cung cấp khả năng bảo vệ kép chống quá dòng và quá áp, đồng thời sở hữu đặc tính tự phục hồi.
Điện trở nhiệt PTC được sử dụng rộng rãi trong bảo vệ giao diện truyền thông RS232/RS485. Chúng chủ yếu cung cấp khả năng bảo vệ kép chống quá dòng và quá áp, đồng thời sở hữu đặc tính tự phục hồi. Sau đây là các ứng dụng cốt lõi và điểm nổi bật về kỹ thuật của chúng:
TÔI. Chức năng và nguyên tắc cốt lõi
Bảo vệ quá dòng
Trong quá trình hoạt động bình thường, Mức kháng cự của PTC thấp (30-60Ồ), ảnh hưởng tối thiểu đến việc truyền tín hiệu.
Khi đoản mạch hoặc sét đánh gây ra dòng điện tăng đột ngột, Mức kháng cự của PTC tăng mạnh (lên tới vài nghìn ohm), hạn chế dòng điện và bảo vệ chip giao diện.
Bảo vệ quá áp
Khi sử dụng kết hợp với một varistor (VDR), nó có thể hấp thụ năng lượng quá điện áp được tạo ra do kết nối không đúng cách với nguồn điện 220V/380V hoặc do sét đánh. Khớp nối nhiệt gây ra sự thay đổi đột ngột về điện trở của PTC, chặn điện áp bất thường.
Ii. Đề án ứng dụng điển hình
Mạch bảo vệ cơ bản
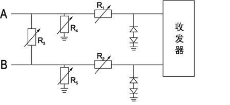
Dòng PTC: Kết nối trực tiếp nối tiếp với các đường A/B RS485, PTC có điện trở ở trạng thái ổn định ≤60Ω và thời gian đáp ứng là <1S.
TVS song song: Kết hợp với diode ức chế tạm thời (TVS), nó nhanh chóng kẹp ESD và tăng vọt, trong khi PTC cung cấp giới hạn dòng điện tiếp theo.
Bảo vệ nâng cao
Bảo vệ ba cấp: PTC + TVS + Ống xả khí (GDT) bảo vệ chống quá dòng, ESD nhanh, và sét đánh năng lượng cao, tương ứng.
Thiết kế kết hợp: Ví dụ, Dòng WMZ13A tích hợp mô-đun bảo vệ quá áp và PTC, làm cho nó phù hợp với môi trường khắc nghiệt như đồng hồ thông minh.
PTCR SPMZB-6 30-60Ω (SPMZ11-06A300-600RM) và SPMZB-10 30-60Ω (SPMZ11-10A300-600RM) Nhiệt điện trở PTC, được phát triển từ các đơn vị bảo mật có thể lập trình của công ty chúng tôi dành cho các thiết bị chuyển mạch có thể lập trình, là các thành phần bảo vệ cho giao diện truyền thông RS232 và RS485. Được kết nối nối tiếp với giao diện truyền thông RS232/RS485, những sản phẩm này ngăn ngừa hiệu quả hư hỏng giao diện do nguồn điện 220V hoặc 380V đưa vào do vô tình hoặc hư hỏng do con người đối với đường dây liên lạc. Chúng cũng giảm thiểu tác động của hư hỏng do sét gây ra đối với đường dây liên lạc. Những sản phẩm này có điện trở ở trạng thái ổn định thấp, dòng điện định mức thấp, Điện áp cao chịu được, và tốc độ phản hồi nhanh, biến chúng thành sự lựa chọn kinh tế và thiết thực để bảo vệ giao diện truyền thông RS232/RS485.
Iii. Thông số lựa chọn khóa
| Thông số | Giá trị/Phạm vi điển hình | Sự miêu tả |
|---|---|---|
| Kháng chiến trạng thái ổn định | 30-60Ồ | Điện trở thấp làm giảm suy giảm tín hiệu |
| Hoạt động hiện tại | 100-200ma | Phải cao hơn dòng điện hoạt động tối đa của đường dây |
| Chịu được điện áp đánh giá | ≥220V (AC) | Ngăn chặn kết nối nguồn điện ngẫu nhiên |
| Tốc độ phản hồi | Mili giây | Các mô hình tác dụng nhanh được sử dụng để chống sét |
Iv. So sánh kịch bản ứng dụng
| Loại giao diện | Ưu tiên bảo vệ | Ví dụ về mô hình điển hình |
|---|---|---|
| RS485 | Bảo vệ chống nhiễu/sét đường dài | MZ11-06A300-600RM |
| RS232 | Chống tĩnh điện/bảo vệ ngắn mạch khoảng cách ngắn | Dòng WMZ13A |
V.. Ưu điểm và hạn chế
Thuận lợi: Tự phục hồi, không cần thay thế, kích thước nhỏ gọn (gói gắn trên bề mặt), và chi phí thấp.
Hạn chế: Cần một khoảng thời gian hạ nhiệt (trong vài giây) sau khi kích hoạt, làm cho nó không phù hợp với các ứng dụng xung tần số cao.
Thông qua việc lựa chọn và thiết kế mạch phù hợp, Điện trở nhiệt PTC có thể cải thiện hiệu quả độ tin cậy của giao diện RS232/RS485. Chúng hoạt động đặc biệt tốt trong các ứng dụng điều khiển công nghiệp và đo lường thông minh.
Liên hệ với chúng tôi
Đang chờ email của bạn, chúng tôi sẽ trả lời bạn trong vòng 12 giờ với thông tin có giá trị bạn cần.
English
Afrikaans
العربية
বাংলা
bosanski jezik
Български
Català
粤语
中文(简体)
中文(漢字)
Hrvatski
Čeština
Nederlands
Eesti keel
Suomi
Français
Deutsch
Ελληνικά
हिन्दी; हिंदी
Magyar
Bahasa Indonesia
Italiano
日本語
한국어
Latviešu valoda
Lietuvių kalba
македонски јазик
Bahasa Melayu
Norsk
پارسی
Polski
Português
Română
Русский
Cрпски језик
Slovenčina
Slovenščina
Español
Svenska
ภาษาไทย
Türkçe
Українська
اردو
Tiếng Việt

