ürün kategorileri
- termistör 36
- PCB Montajlı Sigorta Tutucu 27
- Kablo demeti 6
- Bıçak Sigorta Tutucuları 17
- termostat 50
- Elektrik sigortası 24
- Otomotiv sıcaklık sensörü 7
- Termal Devre Kesici 22
- Sigorta kutusu tutucusu 36
- Sıcaklık sensörü 81
- Isı anahtarı 68
- Araba Sigortası 20
- Cıvatalı Sigortalar 8
- termal sigorta 32
- yüzeye monte sigortalar 12
Ürün Etiketleri
RS232 ve RS485 için PTC Termistörler
PTC termistörleri RS232/RS485 iletişim arayüzü korumasında yaygın olarak kullanılır. Öncelikle aşırı akım ve aşırı gerilime karşı ikili koruma sağlarlar, aynı zamanda kendini kurtarma özelliklerine de sahip.
PTC termistörleri RS232/RS485 iletişim arayüzü korumasında yaygın olarak kullanılır. Öncelikle aşırı akım ve aşırı gerilime karşı ikili koruma sağlarlar, aynı zamanda kendini kurtarma özelliklerine de sahip. Aşağıda bunların temel uygulamaları ve öne çıkan teknik özellikleri yer almaktadır:
BEN. Temel İşlevler ve İlkeler
"Aşırı Akım Koruması"
Normal çalışma sırasında, PTC’nin direnci düşük (30-60Ah), Sinyal iletimini minimum düzeyde etkileyen.
Kısa devre veya yıldırım dalgalanması akımda ani bir artışa neden olduğunda, PTC’nin direnci hızla artıyor (birkaç bin ohm'a kadar), akımı sınırlamak ve arayüz çipini korumak.
Aşırı Gerilim Koruması
Varistör ile birlikte kullanıldığında (VDR), 220V/380V şebekeye yanlış bağlantı veya yıldırım çarpması nedeniyle oluşan aşırı gerilim enerjisini emebilir. Termal bağlantı PTC'nin direncinde ani bir değişikliği tetikler, Anormal voltajın engellenmesi.
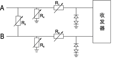
II. Tipik Uygulama Şemaları
Temel Koruma Devresi
"PTC Serisi": RS485 A/B hatlarına doğrudan seri olarak bağlanır, PTC'nin kararlı durum direnci ≤60Ω'dur ve yanıt süresi <1S.
Paralel TV'ler: Geçici bir bastırıcı diyotla birlikte (TV'ler), ESD'yi hızla sıkıştırır ve dalgalanmaları giderir, PTC daha sonraki akım sınırlamasını sağlarken.
Gelişmiş Koruma
Üç Seviyeli Koruma: PTC + TV'ler + Gaz Tahliye Borusu (GDT) aşırı akıma karşı korur, hızlı ESD, ve yüksek enerjili yıldırım çarpmaları, sırasıyla.
Kombine Tasarım: Örneğin, WMZ13A serisi bir PTC ve aşırı gerilim koruma modülünü entegre eder, akıllı sayaçlar gibi zorlu ortamlara uygun olmasını sağlar.
PTCR SPMZB-6 30-60Ω (SPMZ11-06A300-600RM) ve SPMZB-10 30-60Ω (SPMZ11-10A300-600RM) PTC termistörleri, programlanabilir anahtarlar için firmamızın programlanabilir güvenlik birimlerinden geliştirilmiştir, RS232 ve RS485 iletişim arayüzleri için koruma bileşenleridir. RS232/RS485 iletişim arayüzü ile seri olarak bağlanır, Bu ürünler, iletişim hattının kazara veya insan tarafından hasar görmesi nedeniyle verilen 220V veya 380V şebeke elektriğinin neden olduğu arayüz hasarını etkili bir şekilde önler. Ayrıca yıldırımın neden olduğu hasarın iletişim hattı üzerindeki etkisini de en aza indirirler. Bu ürünler düşük kararlı durum direncine sahiptir, düşük anma akımı, yüksek dayanım gerilimi, ve hızlı tepki hızı, RS232/RS485 iletişim arayüzü koruması için onları ekonomik ve pratik bir seçim haline getiriyor.
III. Anahtar Seçim Parametreleri
| Parametreler | Tipik Değer/Aralık | Tanım |
|---|---|---|
| Kararlı Durum Direnci | 30-60Ah | Düşük direnç sinyal zayıflamasını azaltır |
| Çalışma Akımı | 100-200mA | Hattın maksimum çalışma akımından yüksek olmalı |
| Dayanım Gerilimi Değeri | ≥220V (AC) | Yanlışlıkla şebeke bağlantısını önler |
| Tepki Hızı | Milisaniye | Yıldırımdan korunma için hızlı etkili modeller kullanılır |
IV. Uygulama Senaryosu Karşılaştırması
| Arayüz türü | Koruma Öncelikleri | Tipik Model Örnekleri |
|---|---|---|
| RS485 | Uzun Mesafe Yıldırım/Şebeke Parazit Koruması | MZ11-06A300-600RM |
| RS232 | Kısa Mesafe Anti-Statik/Kısa Devre Koruması | WMZ13A Serisi |
V. Avantajlar ve Sınırlamalar
Avantajlar: Kendini kurtarma, değiştirme gerekmez, kompakt boyut (yüzeye montaj paketi), ve düşük maliyetli.
Sınırlamalar: Bir soğuma süresi gerektirir (saniyeler içinde) aktivasyondan sonra, yüksek frekanslı darbe uygulamaları için uygun değildir.
Uygun seçim ve devre tasarımı sayesinde, PTC termistörleri RS232/RS485 arayüzlerinin güvenilirliğini etkili bir şekilde artırabilir. Endüstriyel kontrol ve akıllı ölçüm uygulamalarında özellikle iyi performans gösterirler.
Bize Ulaşın
E-postanızı bekliyorum, size içinde cevap vereceğiz 12 ihtiyaç duyduğunuz değerli bilgilerle saatler.
English
Afrikaans
العربية
বাংলা
bosanski jezik
Български
Català
粤语
中文(简体)
中文(漢字)
Hrvatski
Čeština
Nederlands
Eesti keel
Suomi
Français
Deutsch
Ελληνικά
हिन्दी; हिंदी
Magyar
Bahasa Indonesia
Italiano
日本語
한국어
Latviešu valoda
Lietuvių kalba
македонски јазик
Bahasa Melayu
Norsk
پارسی
Polski
Português
Română
Русский
Cрпски језик
Slovenčina
Slovenščina
Español
Svenska
ภาษาไทย
Türkçe
Українська
اردو
Tiếng Việt

