หมวดหมู่สินค้า
- เทอร์มิสเตอร์ 36
- ตัวยึดฟิวส์ PCB Mount 27
- ชุดสายไฟ 6
- ตัวยึดฟิวส์ใบมีด 17
- เทอร์โมสตัท 50
- ฟิวส์ไฟฟ้า 24
- เซ็นเซอร์อุณหภูมิยานยนต์ 7
- เบรกเกอร์ความร้อน 22
- ที่ยึดกล่องฟิวส์ 36
- เซ็นเซอร์อุณหภูมิ 81
- สวิตช์ความร้อน 68
- ฟิวส์รถยนต์ 20
- สลักเกลียวลงฟิวส์ 8
- ฟิวส์ความร้อน 32
- ฟิวส์ยึดพื้นผิว 12
แท็กสินค้า
เทอร์มิสเตอร์ PTC สำหรับ RS232 และ RS485
เทอร์มิสเตอร์ PTC ใช้กันอย่างแพร่หลายในการป้องกันอินเทอร์เฟซการสื่อสาร RS232/RS485. โดยหลักแล้วจะให้การป้องกันแบบคู่ต่อกระแสเกินและแรงดันเกิน, พร้อมทั้งมีคุณสมบัติในการฟื้นฟูตัวเองอีกด้วย.
เทอร์มิสเตอร์ PTC ใช้กันอย่างแพร่หลายในการป้องกันอินเทอร์เฟซการสื่อสาร RS232/RS485. โดยหลักแล้วจะให้การป้องกันแบบคู่ต่อกระแสเกินและแรงดันเกิน, พร้อมทั้งมีคุณสมบัติในการฟื้นฟูตัวเองอีกด้วย. ต่อไปนี้คือแอปพลิเคชันหลักและไฮไลท์ทางเทคนิค:
ฉัน. หน้าที่หลักและหลักการ
การป้องกันกระแสเกิน
ระหว่างการทำงานปกติ, แนวต้านของ PTC อยู่ในระดับต่ำ (30-60โอ้), ส่งผลกระทบต่อการส่งสัญญาณน้อยที่สุด.
เมื่อไฟฟ้าลัดวงจรหรือไฟกระชากจากฟ้าผ่าทำให้กระแสไฟฟ้าเพิ่มขึ้นกะทันหัน, แนวต้านของ PTC เพิ่มขึ้นอย่างรวดเร็ว (มากถึงหลายพันโอห์ม), จำกัดกระแสและปกป้องชิปอินเทอร์เฟซ.
การป้องกันแรงดันไฟฟ้าเกิน
เมื่อใช้ร่วมกับวาริสเตอร์ (วีดีอาร์), สามารถดูดซับพลังงานแรงดันไฟฟ้าเกินที่เกิดจากการเชื่อมต่อที่ไม่เหมาะสมกับแหล่งจ่ายไฟหลัก 220V/380V หรือฟ้าผ่า. การมีเพศสัมพันธ์ด้วยความร้อนทำให้เกิดการเปลี่ยนแปลงความต้านทานของ PTC อย่างกะทันหัน, ปิดกั้นแรงดันไฟฟ้าที่ผิดปกติ.
II. รูปแบบการใช้งานทั่วไป
วงจรป้องกันพื้นฐาน
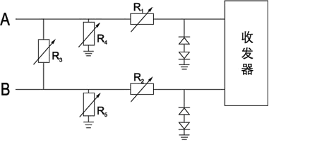
ซีรีส์ PTC: เชื่อมต่อโดยตรงกับอนุกรมกับสาย RS485 A/B, PTC มีความต้านทานในสภาวะคงที่ ≤60Ω และเวลาตอบสนองที่ <1ส.
ทีวีแบบขนาน: รวมกับไดโอดซับเพรสเซอร์ชั่วคราว (ทีวีเอส), มันจับ ESD และไฟกระชากอย่างรวดเร็ว, ในขณะที่ PTC ให้การจำกัดกระแสในภายหลัง.
การป้องกันขั้นสูง
การป้องกันสามระดับ: พีทีซี + ทีวีเอส + ท่อระบายแก๊ส (จีดีที) ป้องกันกระแสเกิน, ESD อย่างรวดเร็ว, และสายฟ้าฟาดพลังงานสูง, ตามลำดับ.
การออกแบบผสมผสาน: ตัวอย่างเช่น, ซีรีส์ WMZ13A รวมโมดูลป้องกัน PTC และแรงดันไฟฟ้าเกินเข้าด้วยกัน, ทำให้เหมาะสำหรับสภาพแวดล้อมที่รุนแรง เช่น มิเตอร์อัจฉริยะ.
PTCR SPMZB-6 30-60Ω (SPMZ11-06A300-600RM) และ SPMZB-10 30-60Ω (SPMZ11-10A300-600RM) เทอร์มิสเตอร์พีทีซี, พัฒนาจากหน่วยความปลอดภัยที่ตั้งโปรแกรมได้ของบริษัทของเราสำหรับสวิตช์ที่ตั้งโปรแกรมได้, เป็นส่วนประกอบป้องกันสำหรับอินเทอร์เฟซการสื่อสาร RS232 และ RS485. เชื่อมต่อแบบอนุกรมด้วยอินเทอร์เฟซการสื่อสาร RS232/RS485, ผลิตภัณฑ์เหล่านี้ป้องกันความเสียหายต่ออินเทอร์เฟซที่เกิดจากแหล่งจ่ายไฟหลัก 220V หรือ 380V ได้อย่างมีประสิทธิภาพ เนื่องจากอุบัติเหตุหรือความเสียหายของมนุษย์ต่อสายสื่อสาร. นอกจากนี้ยังลดผลกระทบจากความเสียหายที่เกิดจากฟ้าผ่าต่อสายสื่อสารอีกด้วย. ผลิตภัณฑ์เหล่านี้มีความต้านทานต่อสภาวะคงตัวต่ำ, กระแสไฟต่ำ, ทนต่อแรงดันไฟฟ้าสูง, และความเร็วในการตอบสนองที่รวดเร็ว, ทำให้เป็นทางเลือกที่ประหยัดและใช้งานได้จริงสำหรับการป้องกันอินเทอร์เฟซการสื่อสาร RS232/RS485.
III. พารามิเตอร์การเลือกคีย์
| พารามิเตอร์ | ค่าทั่วไป/ช่วง | คำอธิบาย |
|---|---|---|
| การต่อต้านในสภาวะคงตัว | 30-60โอ้ | ความต้านทานต่ำช่วยลดการลดทอนสัญญาณ |
| การดำเนินงานในปัจจุบัน | 100-200มิลลิแอมป์ | จะต้องสูงกว่ากระแสการทำงานสูงสุดของสาย |
| ทนต่อระดับแรงดันไฟฟ้า | ≥220V (เครื่องปรับอากาศ) | ป้องกันการเชื่อมต่อสายไฟโดยไม่ได้ตั้งใจ |
| ความเร็วในการตอบสนอง | มิลลิวินาที | รุ่นที่ออกฤทธิ์เร็วใช้สำหรับป้องกันฟ้าผ่า |
IV. การเปรียบเทียบสถานการณ์การใช้งาน
| ประเภทอินเทอร์เฟซ | ลำดับความสำคัญของการป้องกัน | ตัวอย่างโมเดลทั่วไป |
|---|---|---|
| อาร์เอส485 | การป้องกันสัญญาณรบกวนฟ้าผ่า/ไฟเมนทางไกล | MZ11-06A300-600RM |
| RS232 | ป้องกันไฟฟ้าสถิต/ลัดวงจรระยะสั้น | ซีรีส์ WMZ13A |
วี. ข้อดีและข้อจำกัด
ข้อดี: การฟื้นฟูตนเอง, ไม่จำเป็นต้องเปลี่ยน, ขนาดกะทัดรัด (แพคเกจติดพื้นผิว), และต้นทุนต่ำ.
ข้อจำกัด: ต้องมีระยะเวลาเย็นลง (ในไม่กี่วินาที) หลังจากเปิดใช้งาน, ทำให้ไม่เหมาะกับการใช้งานพัลส์ความถี่สูง.
ผ่านการเลือกและการออกแบบวงจรที่เหมาะสม, เทอร์มิสเตอร์ PTC สามารถปรับปรุงความน่าเชื่อถือของอินเทอร์เฟซ RS232/RS485 ได้อย่างมีประสิทธิภาพ. ทำงานได้ดีเป็นพิเศษในการควบคุมทางอุตสาหกรรมและการใช้งานการวัดแสงอัจฉริยะ.
ติดต่อเรา
กำลังรออีเมลของคุณ, เราจะตอบกลับคุณภายใน 12 ชั่วโมงด้วยข้อมูลอันมีค่าที่คุณต้องการ.
English
Afrikaans
العربية
বাংলা
bosanski jezik
Български
Català
粤语
中文(简体)
中文(漢字)
Hrvatski
Čeština
Nederlands
Eesti keel
Suomi
Français
Deutsch
Ελληνικά
हिन्दी; हिंदी
Magyar
Bahasa Indonesia
Italiano
日本語
한국어
Latviešu valoda
Lietuvių kalba
македонски јазик
Bahasa Melayu
Norsk
پارسی
Polski
Português
Română
Русский
Cрпски језик
Slovenčina
Slovenščina
Español
Svenska
ภาษาไทย
Türkçe
Українська
اردو
Tiếng Việt

