produktkategori
- termistor 36
- PCB-monterad säkringshållare 27
- Ledningsnät 6
- Bladsäkringshållare 17
- termostat 50
- Elektrisk säkring 24
- Biltemperatursensor 7
- Termisk effektbrytare 22
- Säkringsboxhållare 36
- Temperatursensor 81
- Termobrytare 68
- Bilsäkring 20
- Skruva fast säkringar 8
- Termisk säkring 32
- ytmonterade säkringar 12
Produkttaggar
PTC-termistorer för RS232 och RS485
PTC-termistorer används ofta i RS232/RS485-kommunikationsgränssnittsskydd. De ger i första hand dubbelt skydd mot överström och överspänning, samtidigt som de har självåtervinningsegenskaper.
PTC-termistorer används ofta i RS232/RS485-kommunikationsgränssnittsskydd. De ger i första hand dubbelt skydd mot överström och överspänning, samtidigt som de har självåtervinningsegenskaper. Följande är deras kärnapplikationer och tekniska höjdpunkter:
jag. Kärnfunktioner och principer
"Överströmsskydd".
Under normal drift, PTC:s motstånd är lågt (30-60Åh), minimalt påverkar signalöverföringen.
När en kortslutning eller blixtnedslag orsakar en plötslig ökning av strömmen, PTC:s motstånd stiger kraftigt (upp till flera tusen ohm), begränsa strömmen och skydda gränssnittschippet.
"Överspänningsskydd".
När den används i kombination med en varistor (VDR), den kan absorbera överspänningsenergi som genereras av felaktig anslutning till 220V/380V elnät eller blixtnedslag. Termisk koppling utlöser en plötslig förändring i PTC:s motstånd, blockerar den onormala spänningen.
Ii. Typiska tillämpningsscheman
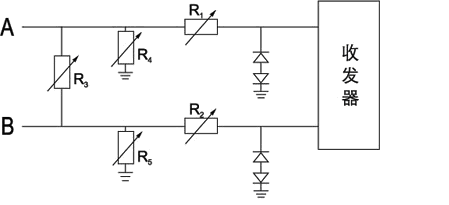
Basic Protection Circuit
PTC-serien: Direktkopplad i serie till RS485 A/B-linjerna, PTC har ett stationärt motstånd på ≤60Ω och en svarstid på <1s.
Parallell TV: Kombinerad med en transient suppressordiod (TVS), det klämmer snabbt ESD och överspänningar, medan PTC tillhandahåller efterföljande strömbegränsning.
Förbättrat skydd
Trippelnivåskydd: PTC + TVS + Gasutloppsrör (GDT) skyddar mot överström, snabb ESD, och blixtnedslag med hög energi, respektive.
Kombinerad design: Till exempel, WMZ13A-serien integrerar en PTC- och överspänningsskyddsmodul, vilket gör den lämplig för tuffa miljöer som smarta mätare.
PTCR SPMZB-6 30-60Ω (SPMZ11-06A300-600RM) och SPMZB-10 30-60Ω (SPMZ11-10A300-600RM) PTC -termistorer, utvecklat från vårt företags programmerbara säkerhetsenheter för programmerbara switchar, är skyddskomponenter för RS232 och RS485 kommunikationsgränssnitt. Ansluts i serie med RS232/RS485 kommunikationsgränssnitt, dessa produkter förhindrar effektivt skador på gränssnittet orsakade av 220V eller 380V nätström som införs på grund av oavsiktlig eller mänsklig skada på kommunikationslinjen. De minimerar också påverkan av blixtskador på kommunikationslinjen. Dessa produkter har lågt steady-state motstånd, låg märkström, hög motstå spänning, och snabb svarshastighet, vilket gör dem till ett ekonomiskt och praktiskt val för RS232/RS485 kommunikationsgränssnittsskydd.
III. Nyckelvalsparametrar
| Parametrar | Typiskt värde/intervall | Beskrivning |
|---|---|---|
| Steady-state motstånd | 30-60Åh | Lågt motstånd minskar signaldämpningen |
| Driftström | 100-200mA | Måste vara högre än ledningens maximala driftström |
| Tål spänningsklassning | ≥220V (AC) | Förhindrar oavsiktlig nätanslutning |
| Svarshastighet | Millisekunder | Snabbverkande modeller används för åskskydd |
Iv. Jämförelse av tillämpningsscenario
| Gränssnittstyp | Skyddsprioriteringar | Typiska modellexempel |
|---|---|---|
| RS485 | Skydd mot blixtnedslag/nätstörningar på långa avstånd | MZ11-06A300-600RM |
| RS232 | Kortdistans antistatiskt/kortslutningsskydd | WMZ13A-serien |
V. Fördelar och begränsningar
Fördelar: Självåterhämtning, ingen ersättning krävs, kompakt storlek (ytmonteringspaket), och låg kostnad.
Begränsningar: Kräver en nedkylningsperiod (på sekunder) efter aktivering, vilket gör den olämplig för högfrekventa pulsapplikationer.
Genom lämpligt urval och kretsdesign, PTC-termistorer kan effektivt förbättra tillförlitligheten hos RS232/RS485-gränssnitt. De fungerar särskilt bra i industriell styrning och smarta mätningsapplikationer.
Kontakta oss
Väntar på ditt mejl, vi kommer att svara dig inom 12 timmar med värdefull information du behövde.
English
Afrikaans
العربية
বাংলা
bosanski jezik
Български
Català
粤语
中文(简体)
中文(漢字)
Hrvatski
Čeština
Nederlands
Eesti keel
Suomi
Français
Deutsch
Ελληνικά
हिन्दी; हिंदी
Magyar
Bahasa Indonesia
Italiano
日本語
한국어
Latviešu valoda
Lietuvių kalba
македонски јазик
Bahasa Melayu
Norsk
پارسی
Polski
Português
Română
Русский
Cрпски језик
Slovenčina
Slovenščina
Español
Svenska
ภาษาไทย
Türkçe
Українська
اردو
Tiếng Việt

