Kategorije izdelkov
- termistor 36
- Nosilec varovalk za PCB 27
- Kabelski snop 6
- Držala rezilnih varovalk 17
- termostat 50
- Električna varovalka 24
- Senzor avtomobilske temperature 7
- Termični odklopnik 22
- Nosilec škatle z varovalkami 36
- Temperaturni senzor 81
- Termično stikalo 68
- Avtomobilska varovalka 20
- Pritrjene varovalke 8
- toplotna varovalka 32
- površinsko nameščene varovalke 12
Oznake izdelkov
PTC termistorji za RS232 in RS485
PTC termistorji se pogosto uporabljajo pri zaščiti komunikacijskega vmesnika RS232/RS485. Zagotavljajo predvsem dvojno zaščito pred prevelikim tokom in prenapetostjo, hkrati pa ima tudi lastnosti samoobnavljanja.
PTC termistorji se pogosto uporabljajo pri zaščiti komunikacijskega vmesnika RS232/RS485. Zagotavljajo predvsem dvojno zaščito pred prevelikim tokom in prenapetostjo, hkrati pa ima tudi lastnosti samoobnavljanja. Sledijo njihove osnovne aplikacije in tehnični poudarki:
I. Osnovne funkcije in načela
Prenapetostna zaščita
Med normalnim delovanjem, odpornost PTC je nizka (30-60Oh), minimalen vpliv na prenos signala.
Ko kratek stik ali udar strele povzroči nenadno povečanje toka, odpornost PTC močno naraste (do nekaj tisoč ohmov), omejevanje toka in zaščita vmesniškega čipa.
Prenapetostna zaščita
Pri uporabi v povezavi z varistorjem (VDR), lahko absorbira prenapetostno energijo, ki nastane zaradi nepravilne povezave z omrežjem 220V/380V ali zaradi udara strele. Toplotna sklopka sproži nenadno spremembo upora PTC, blokiranje nenormalne napetosti.
Ii. Tipične sheme uporabe
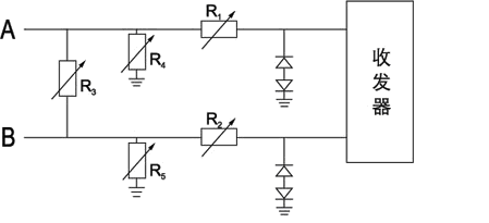
Osnovno zaščitno vezje
Serija PTC: Neposredno zaporedno povezan z linijami RS485 A/B, PTC ima upornost v stabilnem stanju ≤60Ω in odzivni čas <1s.
Vzporedni TVS: V kombinaciji s prehodno dušilno diodo (TVS), hitro ustavi ESD in napetosti, medtem ko PTC zagotavlja naknadno omejevanje toka.
Izboljšana zaščita
Trostopenjska zaščita: PTC + TVS + Cev za izpust plina (GDT) ščiti pred prevelikim tokom, hiter ESD, in udari strele visoke energije, oz.
Kombinirano oblikovanje: Na primer, serija WMZ13A vključuje PTC in prenapetostni zaščitni modul, zaradi česar je primeren za težka okolja, kot so pametni števci.
PTCR SPMZB-6 30-60Ω (SPMZ11-06A300-600RM) in SPMZB-10 30-60Ω (SPMZ11-10A300-600RM) PTC termistorji, razvit iz programabilnih varnostnih enot našega podjetja za programabilna stikala, so zaščitne komponente za komunikacijske vmesnike RS232 in RS485. Zaporedno povezan s komunikacijskim vmesnikom RS232/RS485, ti izdelki učinkovito preprečujejo poškodbe vmesnika, ki jih povzroči 220 V ali 380 V omrežno napajanje zaradi naključne ali človeške poškodbe komunikacijske linije. Prav tako zmanjšajo vpliv poškodbe komunikacijske linije zaradi strele. Ti izdelki imajo nizek upor v stanju dinamičnega ravnovesja, nizek nazivni tok, visoka vzdržljiva napetost, in hitrost odziva, zaradi česar so ekonomična in praktična izbira za zaščito komunikacijskega vmesnika RS232/RS485.
Iii. Ključni izbirni parametri
| Parametri | Tipična vrednost/razpon | Opis |
|---|---|---|
| Odpor v stabilnem stanju | 30-60Oh | Nizek upor zmanjša oslabitev signala |
| Delovni tok | 100-200mA | Biti mora višji od največjega delovnega toka linije |
| Ocena vzdržljive napetosti | ≥220V (AC) | Preprečuje nenamerno priključitev na električno omrežje |
| Hitrost odziva | Milisekund | Hitro delujoči modeli se uporabljajo za zaščito pred strelo |
Iv. Primerjava scenarijev aplikacij
| Vrsta vmesnika | Prednostne naloge zaščite | Tipični primeri modelov |
|---|---|---|
| RS485 | Zaščita pred strelo/omrežnimi motnjami na dolge razdalje | MZ11-06A300-600RM |
| RS232 | Protistatična zaščita/zaščita pred kratkim stikom na kratki razdalji | Serija WMZ13A |
V. Prednosti in omejitve
Prednosti: Samookrevanje, zamenjava ni potrebna, Kompaktna velikost (paket za površinsko montažo), in nizki stroški.
Omejitve: Zahteva obdobje ohlajanja (v nekaj sekundah) po aktivaciji, zaradi česar ni primeren za visokofrekvenčne impulzne aplikacije.
Z ustrezno izbiro in načrtovanjem vezja, PTC termistorji lahko učinkovito izboljšajo zanesljivost vmesnikov RS232/RS485. Posebej dobro se obnesejo v aplikacijah za industrijsko krmiljenje in pametno merjenje.
Kontaktirajte nas
Čakam na vašo e-pošto, vam bomo odgovorili v roku 12 ure z dragocenimi informacijami, ki jih potrebujete.
English
Afrikaans
العربية
বাংলা
bosanski jezik
Български
Català
粤语
中文(简体)
中文(漢字)
Hrvatski
Čeština
Nederlands
Eesti keel
Suomi
Français
Deutsch
Ελληνικά
हिन्दी; हिंदी
Magyar
Bahasa Indonesia
Italiano
日本語
한국어
Latviešu valoda
Lietuvių kalba
македонски јазик
Bahasa Melayu
Norsk
پارسی
Polski
Português
Română
Русский
Cрпски језик
Slovenčina
Slovenščina
Español
Svenska
ภาษาไทย
Türkçe
Українська
اردو
Tiếng Việt

