Kategórie výrobkov
Štítky produktu
PTC termistory pre RS232 a RS485
PTC termistory sú široko používané pri ochrane komunikačného rozhrania RS232/RS485. Primárne poskytujú dvojitú ochranu proti nadprúdu a prepätiu, pričom má aj samoobnovovacie vlastnosti.
PTC termistory sú široko používané pri ochrane komunikačného rozhrania RS232/RS485. Primárne poskytujú dvojitú ochranu proti nadprúdu a prepätiu, pričom má aj samoobnovovacie vlastnosti. Nižšie sú uvedené ich hlavné aplikácie a technické výhody:
I. Základné funkcie a princípy
Nadprúdová ochrana
Počas bežnej prevádzky, odpor PTC je nízky (30-60Oh), minimálne ovplyvňujú prenos signálu.
Keď skrat alebo prepätie blesku spôsobí náhle zvýšenie prúdu, odpor PTC prudko stúpa (až niekoľko tisíc ohmov), obmedzenie prúdu a ochrana čipu rozhrania.
Ochrana proti prepätiu
Pri použití v spojení s varistorom (VDR), dokáže absorbovať prepäťovú energiu vzniknutú nesprávnym pripojením k sieti 220V/380V alebo úderom blesku. Tepelná väzba spúšťa náhlu zmenu odporu PTC, blokovanie abnormálneho napätia.
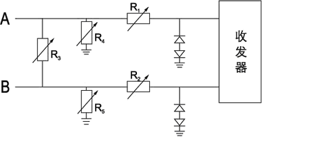
Ii. Typické aplikačné schémy
„Obvod základnej ochrany“.
Séria PTC: Priamo zapojené do série s linkami RS485 A/B, PTC má v ustálenom stave odpor ≤60Ω a dobu odozvy <1s.
Paralelné TVS: V kombinácii s prechodovou supresorovou diódou (TVS), rýchlo upína ESD a rázy, zatiaľ čo PTC poskytuje následné obmedzenie prúdu.
Vylepšená ochrana
Trojúrovňová ochrana: Ptc + TVS + Rúrka na vypúšťanie plynu (GDT) chráni pred nadprúdom, rýchle ESD, a údery bleskov s vysokou energiou, respektíve.
Kombinovaný dizajn: Napríklad, séria WMZ13A integruje PTC a modul prepäťovej ochrany, vďaka čomu je vhodný do náročných prostredí, ako sú inteligentné merače.
PTCR SPMZB-6 30-60Ω (SPMZ11-06A300-600RM) a SPMZB-10 30-60Ω (SPMZ11-10A300-600RM) PTC termistory, vyvinuté z programovateľných bezpečnostných jednotiek našej spoločnosti pre programovateľné prepínače, sú ochranné komponenty pre komunikačné rozhrania RS232 a RS485. Zapojené do série s komunikačným rozhraním RS232/RS485, tieto produkty účinne zabraňujú poškodeniu rozhrania spôsobenému sieťovým napätím 220 V alebo 380 V v dôsledku náhodného alebo ľudského poškodenia komunikačnej linky. Minimalizujú tiež vplyv poškodenia komunikačného vedenia bleskom. Tieto produkty sa vyznačujú nízkou odolnosťou v ustálenom stave, nízky menovitý prúd, vysoké výdržné napätie, a vysoká rýchlosť odozvy, čo z nich robí ekonomickú a praktickú voľbu pre ochranu komunikačného rozhrania RS232/RS485.
III. Kľúčové parametre výberu
| Parametre | Typická hodnota/rozsah | Popis |
|---|---|---|
| Odpor v ustálenom stave | 30-60Oh | Nízky odpor znižuje útlm signálu |
| Prevádzkový prúd | 100-200mA | Musí byť vyšší ako maximálny prevádzkový prúd linky |
| Hodnotenie odolnosti voči napätiu | ≥220 V (AC) | Zabraňuje náhodnému pripojeniu k sieti |
| Rýchlosť odozvy | milisekúnd | Na ochranu pred bleskom sa používajú rýchlo pôsobiace modely |
Iv. Porovnanie aplikačných scenárov
| Typ rozhrania | Priority ochrany | Typické modelové príklady |
|---|---|---|
| RS485 | Ochrana pred bleskom/elektrickým rušením na veľké vzdialenosti | MZ11-06A300-600RM |
| RS232 | Antistatická ochrana/ochrana proti skratu na krátku vzdialenosť | Séria WMZ13A |
Vložka. Výhody a obmedzenia
Výhody: Vlastné zotavenie, nie je potrebná výmena, kompaktná veľkosť (balík na povrchovú montáž), a nízke náklady.
Obmedzenia: Vyžaduje sa obdobie ochladzovania (v sekundách) po aktivácii, takže je nevhodný pre vysokofrekvenčné impulzné aplikácie.
Prostredníctvom vhodného výberu a návrhu obvodu, PTC termistory môžu účinne zlepšiť spoľahlivosť rozhraní RS232/RS485. Obzvlášť dobre fungujú v aplikáciách priemyselného riadenia a inteligentného merania.
Kontaktujte nás
Čaká sa na váš e-mail, odpovieme vám v rámci 12 hodiny s cennými informáciami, ktoré ste potrebovali.
English
Afrikaans
العربية
বাংলা
bosanski jezik
Български
Català
粤语
中文(简体)
中文(漢字)
Hrvatski
Čeština
Nederlands
Eesti keel
Suomi
Français
Deutsch
Ελληνικά
हिन्दी; हिंदी
Magyar
Bahasa Indonesia
Italiano
日本語
한국어
Latviešu valoda
Lietuvių kalba
македонски јазик
Bahasa Melayu
Norsk
پارسی
Polski
Português
Română
Русский
Cрпски језик
Slovenčina
Slovenščina
Español
Svenska
ภาษาไทย
Türkçe
Українська
اردو
Tiếng Việt

