Категории продуктов
- термистор 36
- Держатель предохранителя для монтажа на печатной плате 27
- Жгут проводов 6
- Держатели лопастных предохранителей 17
- термостат 50
- Электрический предохранитель 24
- Датчик автомобильной температуры 7
- Тепловой выключатель 22
- Держатель блока предохранителей 36
- Датчик температуры 81
- Термовыключатель 68
- Автомобильный предохранитель 20
- Закрепить предохранители 8
- термопредохранитель 32
- предохранители для поверхностного монтажа 12
Теги продукта
Термисторы PTC для RS232 и RS485
Термисторы PTC широко используются в защите интерфейса связи RS232/RS485.. Они в первую очередь обеспечивают двойную защиту от перегрузки по току и перенапряжения., обладая при этом свойствами самовосстановления.
Термисторы PTC широко используются в защите интерфейса связи RS232/RS485.. Они в первую очередь обеспечивают двойную защиту от перегрузки по току и перенапряжения., обладая при этом свойствами самовосстановления. Ниже приведены их основные области применения и технические особенности.:
я. Основные функции и принципы
Защита от перегрузки по току
Во время нормальной работы, Сопротивление PTC низкое (30-60Ой), минимальное влияние на передачу сигнала.
Когда короткое замыкание или грозовой перенапряжение вызывают внезапное увеличение тока, Сопротивление ПТК резко возрастает (до нескольких тысяч Ом), ограничение тока и защита чипа интерфейса.
Защита от перенапряжения
При использовании в сочетании с варистором (ВДР), он может поглощать энергию перенапряжения, возникающую в результате неправильного подключения к сети 220 В/380 В или ударов молнии.. Термическая связь вызывает внезапное изменение сопротивления ПТК., блокировка аномального напряжения.
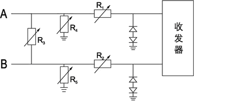
II. Типичные схемы применения
Базовая схема защиты
Серия PTC: Непосредственное последовательное подключение к линиям RS485 A/B., PTC имеет устойчивое сопротивление ≤60 Ом и время отклика <1с.
Параллельные ТВС: В сочетании с диодом-подавителем переходных процессов (ТВС), он быстро зажимает ЭШД и скачки напряжения, в то время как PTC обеспечивает последующее ограничение тока.
Улучшенная защита
Трехуровневая защита: ПТК + ТВС + Газоразрядная трубка (ГДТ) защищает от перегрузки по току, быстрый ЭСР, и удары молний высокой энергии, соответственно.
Комбинированный дизайн: Например, серия WMZ13A включает в себя PTC и модуль защиты от перенапряжения., что делает его пригодным для суровых условий, таких как интеллектуальные счетчики.
ПТКР СПМЗБ-6 30-60Ом (СПМЗ11-06А300-600РМ) и СПМЗБ-10 30-60Ом (СПМЗ11-10А300-600РМ) PTC Thermistors, разработан на основе программируемых блоков безопасности нашей компании для программируемых переключателей, являются компонентами защиты для интерфейсов связи RS232 и RS485.. Подключен последовательно с интерфейсом связи RS232/RS485., эти продукты эффективно предотвращают повреждение интерфейса, вызванное напряжением сети 220 В или 380 В, возникающим из-за случайного или человеческого повреждения линии связи.. Они также сводят к минимуму влияние повреждений линии связи, вызванных молнией.. Эти продукты имеют низкое сопротивление в установившемся режиме., низкий номинальный ток, высокое выдерживаемое напряжение, и быстрая скорость отклика, что делает их экономичным и практичным выбором для защиты интерфейса связи RS232/RS485..
III. Ключевые параметры выбора
| Параметры | Типичное значение/диапазон | Описание |
|---|---|---|
| Стационарное сопротивление | 30-60Ой | Низкое сопротивление снижает затухание сигнала |
| Рабочий ток | 100-200мА | Должен быть выше максимального рабочего тока линии. |
| Выдерживаемое напряжение | ≥220 В (Атмосфера) | Предотвращает случайное подключение к сети |
| Скорость отклика | Миллисекунды | Для молниезащиты используются быстродействующие модели. |
IV. Сравнение сценариев применения
| Тип интерфейса | Приоритеты защиты | Типичные примеры моделей |
|---|---|---|
| RS485 | Защита от молний/сетевых помех на больших расстояниях | МЗ11-06А300-600РМ |
| RS232 | Антистатическая защита на коротком расстоянии/защита от короткого замыкания | Серия WMZ13A |
В. Преимущества и ограничения
Преимущества: Самовосстановление, замена не требуется, компактный размер (пакет для поверхностного монтажа), и низкая стоимость.
Ограничения: Требуется период охлаждения (в секундах) после активации, что делает его непригодным для применения в высокочастотных импульсных приложениях..
Благодаря соответствующему выбору и проектированию схемы, Термисторы PTC могут эффективно повысить надежность интерфейсов RS232/RS485.. Они особенно хорошо работают в приложениях промышленного контроля и интеллектуального учета..
Связаться с нами
Жду вашего письма, мы ответим вам в течение 12 часы с ценной информацией, которая вам нужна.
English
Afrikaans
العربية
বাংলা
bosanski jezik
Български
Català
粤语
中文(简体)
中文(漢字)
Hrvatski
Čeština
Nederlands
Eesti keel
Suomi
Français
Deutsch
Ελληνικά
हिन्दी; हिंदी
Magyar
Bahasa Indonesia
Italiano
日本語
한국어
Latviešu valoda
Lietuvių kalba
македонски јазик
Bahasa Melayu
Norsk
پارسی
Polski
Português
Română
Русский
Cрпски језик
Slovenčina
Slovenščina
Español
Svenska
ภาษาไทย
Türkçe
Українська
اردو
Tiếng Việt

