Categorii de produse
- termistor 36
- Suport pentru siguranțe montat pe PCB 27
- Ham de cabluri 6
- Suporturi pentru siguranțe cu lame 17
- termostat 50
- Siguranta electrica 24
- Senzor de temperatură auto 7
- Întrerupător termic 22
- Suport cutie siguranțe 36
- Senzor de temperatura 81
- Comutator termic 68
- Siguranță auto 20
- Siguranțe înșurubate 8
- siguranță termica 32
- siguranțe de suprafață 12
Etichete de produs
Termistori PTC pentru RS232 și RS485
Termistorii PTC sunt utilizați pe scară largă în protecția interfeței de comunicație RS232/RS485. Ele oferă în primul rând protecție dublă împotriva supracurentului și supratensiunii, având în același timp proprietăți de auto-recuperare.
Termistorii PTC sunt utilizați pe scară largă în protecția interfeței de comunicație RS232/RS485. Ele oferă în primul rând protecție dublă împotriva supracurentului și supratensiunii, având în același timp proprietăți de auto-recuperare. Următoarele sunt aplicațiile lor principale și punctele importante tehnice:
eu. Funcții și principii de bază
Protecție la supracurent
În timpul funcționării normale, rezistența PTC este scăzută (30-60Oh), care afectează minim transmisia semnalului.
Când un scurtcircuit sau un fulger provoacă o creștere bruscă a curentului, rezistența PTC crește brusc (până la câteva mii de ohmi), limitarea curentului și protejarea cipul de interfață.
Protecție la supratensiune
Când este utilizat împreună cu un varistor (VDR), poate absorbi energia de supratensiune generată de conexiunea necorespunzătoare la rețeaua de 220V/380V sau de lovituri de fulger. Cuplajul termic declanșează o schimbare bruscă a rezistenței PTC, blocarea tensiunii anormale.
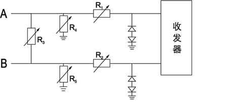
II. Scheme tipice de aplicare
Circuit de protecție de bază
Seria PTC: Conectat direct în serie la liniile RS485 A/B, PTC are o rezistență la starea staționară de ≤60Ω și un timp de răspuns de <1s.
Televizoare paralele: Combinat cu o diodă supresoare tranzitorii (TVS), prinde rapid ESD și crește, în timp ce PTC asigură limitarea ulterioară a curentului.
Protecție îmbunătățită
Protecție cu trei niveluri: PTC + TVS + Tub de descărcare de gaz (GDT) protejează împotriva supracurentului, ESD rapidă, și fulgerele de mare energie, respectiv.
Design combinat: De exemplu, seria WMZ13A integrează un PTC și un modul de protecție la supratensiune, făcându-l potrivit pentru medii dure, cum ar fi contoarele inteligente.
PTCR SPMZB-6 30-60Ω (SPMZ11-06A300-600RM) și SPMZB-10 30-60Ω (SPMZ11-10A300-600RM) termistori PTC, dezvoltat din unitățile de securitate programabile ale companiei noastre pentru comutatoare programabile, sunt componente de protecție pentru interfețele de comunicație RS232 și RS485. Conectat în serie cu interfața de comunicare RS232/RS485, aceste produse previn eficient deteriorarea interfeței cauzată de alimentarea de la rețea de 220V sau 380V introdusă din cauza deteriorării accidentale sau umane a liniei de comunicație. De asemenea, reduc la minimum impactul daunelor induse de fulgere asupra liniei de comunicație. Aceste produse au o rezistență scăzută la starea de echilibru, curent nominal scăzut, tensiune de rezistență ridicată, și viteză rapidă de răspuns, făcându-le o alegere economică și practică pentru protecția interfeței de comunicație RS232/RS485.
III. Parametrii de selecție cheie
| Parametrii | Valoare/Interval tipic | Descriere |
|---|---|---|
| Rezistență la starea de echilibru | 30-60Oh | Rezistența scăzută reduce atenuarea semnalului |
| Curent de funcționare | 100-200MA | Trebuie să fie mai mare decât curentul maxim de funcționare al liniei |
| Tensiune nominală de rezistență | ≥220V (AC) | Previne conectarea accidentală la rețea |
| Viteza de răspuns | Milisecunde | Modelele cu acțiune rapidă sunt utilizate pentru protecția împotriva trăsnetului |
Iv. Compararea scenariilor de aplicație
| Tip de interfață | Priorități de protecție | Exemple tipice de modele |
|---|---|---|
| RS485 | Protecție la trăsnet/interferențe la distanță lungă | MZ11-06A300-600RM |
| RS232 | Protecție antistatică/scurt-circuit la distanță scurtă | Seria WMZ13A |
V. Avantaje și limitări
Avantaje: Auto-recuperare, nu este necesară înlocuirea, dimensiune compactă (pachet pentru montare la suprafață), si cost redus.
Limitări: Necesită o perioadă de răcire (în secunde) după activare, făcându-l nepotrivit pentru aplicații cu impulsuri de înaltă frecvență.
Prin selecția adecvată și proiectarea circuitelor, Termistorii PTC pot îmbunătăți în mod eficient fiabilitatea interfețelor RS232/RS485. Acestea funcționează deosebit de bine în aplicațiile de control industrial și de contorizare inteligentă.
Contactaţi-ne
Aștept e-mailul dvs, vă vom răspunde în termen 12 ore cu informații valoroase de care aveai nevoie.
English
Afrikaans
العربية
বাংলা
bosanski jezik
Български
Català
粤语
中文(简体)
中文(漢字)
Hrvatski
Čeština
Nederlands
Eesti keel
Suomi
Français
Deutsch
Ελληνικά
हिन्दी; हिंदी
Magyar
Bahasa Indonesia
Italiano
日本語
한국어
Latviešu valoda
Lietuvių kalba
македонски јазик
Bahasa Melayu
Norsk
پارسی
Polski
Português
Română
Русский
Cрпски језик
Slovenčina
Slovenščina
Español
Svenska
ภาษาไทย
Türkçe
Українська
اردو
Tiếng Việt

