Categorias de Produtos
- termistor 36
- Suporte de fusível para montagem em PCB 27
- Chicote de fiação 6
- Porta-fusíveis de lâmina 17
- termostato 50
- Fusível elétrico 24
- Sensor de temperatura automotiva 7
- Disjuntor térmico 22
- Porta-caixa de fusíveis 36
- Sensor de temperatura 81
- Interruptor térmico 68
- Fusível do carro 20
- Fusíveis aparafusados 8
- fusível térmico 32
- fusíveis de montagem em superfície 12
Etiquetas de produto
Termistores PTC para Rs232 e Rs485
Os termistores PTC são amplamente utilizados na proteção da interface de comunicação RS232/RS485. Eles fornecem principalmente proteção dupla contra sobrecorrente e sobretensão, enquanto também possui propriedades de auto-recuperação.
Os termistores PTC são amplamente utilizados na proteção da interface de comunicação RS232/RS485. Eles fornecem principalmente proteção dupla contra sobrecorrente e sobretensão, enquanto também possui propriedades de auto-recuperação. A seguir, são apresentados seus principais aplicativos e destaques técnicos:
EU. Funções e princípios principais
Overcurrent Protection
Durante a operação normal, A resistência do PTC é baixa (30-60Oh), Transmissão de sinal de impacto minimamente.
Quando um curto -circuito ou um raio causa um aumento repentino na corrente, A resistência do PTC aumenta bruscamente (até vários milhares de ohms), limitando a corrente e protegendo o chip da interface.
Overtevola Proteção
Quando usado em conjunto com um varistor (Vdr), Ele pode absorver energia de sobretensão gerada por conexão inadequada com a rede elétrica de 220V/380V. O acoplamento térmico desencadeia uma mudança repentina na resistência do PTC, bloqueando a tensão anormal.
Ii. Esquemas de aplicação típicos
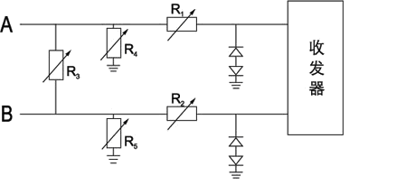
Circuito de proteção básica
Series Ptc: Diretamente conectado em série às linhas RS485 A/B, O PTC tem uma resistência em estado estacionário de ≤60Ω e um tempo de resposta de <1é.
TVs paralelas: Combinado com um diodo supressor transitório (TVs), Ele rapidamente prende a ESD e pula, Enquanto o PTC fornece limitação atual subsequente.
Proteção aprimorada
Proteção de nível triplo: PTC + TVs + Tubo de descarga de gás (GDT) protege contra a sobrecorrente, Esd rápido, e raios de alta energia, respectivamente.
Design combinado: Por exemplo, A série WMZ13A integra um módulo PTC e de proteção de sobretensão, tornando -o adequado para ambientes agressivos, como medidores inteligentes.
O PTCR SPMZB-6 30-60Ω (SPMZ11-06A300-600RM) e SPMZB-10 30-60Ω (SPMZ11-10A300-600RM) Termistores PTC, desenvolvido a partir de unidades de segurança programáveis de nossa empresa para interruptores programáveis, são componentes de proteção para interfaces de comunicação RS232 e RS485. Conectado em série com a interface de comunicação RS232/RS485, Esses produtos impedem efetivamente os danos à interface causados por energia da rede elétrica de 220V ou 380V introduzida devido a danos acidentais ou humanos à linha de comunicação. Eles também minimizam o impacto dos danos induzidos por raios na linha de comunicação. Esses produtos apresentam baixa resistência no estado estacionário, corrente de baixa classificação, alta tensão de suporção, e velocidade de resposta rápida, Tornando -os uma escolha econômica e prática para proteção da interface de comunicação RS232/RS485.
Iii. Parâmetros de seleção de chaves
| Parâmetros | Valor/intervalo típico | Descrição |
|---|---|---|
| Resistência no estado estacionário | 30-60Oh | Baixa resistência reduz a atenuação do sinal |
| Corrente operacional | 100-200mA | Deve ser maior que a corrente operacional máxima da linha |
| Suportar a classificação de tensão | ≥220V (AC) | Impede a conexão acidental da rede elétrica |
| Velocidade de resposta | Milissegundos | Modelos de ação rápida são usados para proteção contra raios |
4. Comparação do cenário de aplicação
| Tipo de interface | Prioridades de proteção | Exemplos de modelo típicos |
|---|---|---|
| RS485 | Raio de longa distância/proteção de interferência da rede elétrica | MZ11-06A300-600RM |
| RS232 | Proteção anti-estática/curto-circuito de curta distância | Série WMZ13A |
V. Vantagens e limitações
Vantagens: Auto-recuperação, Nenhuma substituição necessária, tamanho compacto (pacote de montagem de superfície), e baixo custo.
Limitações: Requer um período de resfriamento (em segundos) Após a ativação, tornando-o inadequado para aplicações de pulso de alta frequência.
Através de seleção e design de circuito apropriados, Os termistores PTC podem melhorar efetivamente a confiabilidade das interfaces RS232/RS485. Eles têm um desempenho particularmente bem em controle industrial e aplicativos de medição inteligente.
Contate-nos
Aguardando seu e-mail, responderemos dentro de 12 horas com informações valiosas que você precisava.
English
Afrikaans
العربية
বাংলা
bosanski jezik
Български
Català
粤语
中文(简体)
中文(漢字)
Hrvatski
Čeština
Nederlands
Eesti keel
Suomi
Français
Deutsch
Ελληνικά
हिन्दी; हिंदी
Magyar
Bahasa Indonesia
Italiano
日本語
한국어
Latviešu valoda
Lietuvių kalba
македонски јазик
Bahasa Melayu
Norsk
پارسی
Polski
Português
Română
Русский
Cрпски језик
Slovenčina
Slovenščina
Español
Svenska
ภาษาไทย
Türkçe
Українська
اردو
Tiếng Việt

