Productcategorieën
- thermistor 36
- PCB-gemonteerde zekeringhouder 27
- Kabelboom 6
- Blade-zekeringhouders 17
- thermostaat 50
- Elektrische zekering 24
- Automotive temperatuursensor 7
- Thermische stroomonderbreker 22
- Zekeringkast-houder 36
- Temperatuursensor 81
- Thermische schakelaar 68
- Auto zekering 20
- Zekeringen vastschroeven 8
- thermische zekering 32
- opbouwzekeringen 12
Producttags
PTC-thermistors voor RS232 en RS485
PTC-thermistors worden veel gebruikt bij de bescherming van RS232/RS485-communicatie-interfaces. Ze bieden voornamelijk dubbele bescherming tegen overstroom en overspanning, terwijl het ook zelfherstellende eigenschappen bezit.
PTC-thermistors worden veel gebruikt bij de bescherming van RS232/RS485-communicatie-interfaces. Ze bieden voornamelijk dubbele bescherming tegen overstroom en overspanning, terwijl het ook zelfherstellende eigenschappen bezit. Hieronder volgen hun kerntoepassingen en technische hoogtepunten:
I. Kernfuncties en principes
Overstroombeveiliging
Tijdens normaal bedrijf, de weerstand van de PTC is laag (30-60Oh), minimale invloed op de signaaloverdracht.
Wanneer een kortsluiting of blikseminslag een plotselinge toename van de stroom veroorzaakt, de weerstand van de PTC neemt scherp toe (tot enkele duizenden ohms), het beperken van de stroom en het beschermen van de interfacechip.
Overspanningsbeveiliging
Bij gebruik in combinatie met een varistor (VDR), het kan overspanningsenergie absorberen die wordt gegenereerd door een onjuiste aansluiting op het 220V/380V-net of door blikseminslag. Thermische koppeling veroorzaakt een plotselinge verandering in de weerstand van de PTC, het blokkeren van de abnormale spanning.
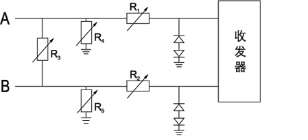
II. Typische toepassingsschema's
Basisbeveiligingscircuit
Serie PTC: Rechtstreeks in serie verbonden met de RS485 A/B-lijnen, de PTC heeft een steady-state weerstand van ≤60Ω en een responstijd van <1S.
Parallelle TV's: Gecombineerd met een tijdelijke onderdrukkingsdiode (TVS), het klemt snel ESD en spanningspieken vast, terwijl de PTC zorgt voor daaropvolgende stroombegrenzing.
Verbeterde bescherming
Bescherming op drie niveaus: PTC + TVS + Gasafvoerbuis (GDT) beschermt tegen overstroom, snelle ESD, en blikseminslagen met hoge energie, respectievelijk.
Gecombineerd ontwerp: Bijvoorbeeld, de WMZ13A-serie integreert een PTC- en overspanningsbeveiligingsmodule, waardoor het geschikt is voor veeleisende omgevingen zoals slimme meters.
De PTCR SPMZB-6 30-60Ω (SPMZ11-06A300-600RM) en SPMZB-10 30-60Ω (SPMZ11-10A300-600RM) PTC-thermistors, ontwikkeld op basis van de programmeerbare beveiligingseenheden van ons bedrijf voor programmeerbare schakelaars, zijn beveiligingscomponenten voor RS232- en RS485-communicatie-interfaces. In serie verbonden met de RS232/RS485-communicatie-interface, deze producten voorkomen effectief schade aan de interface veroorzaakt door 220V- of 380V-netvoeding die wordt geïntroduceerd als gevolg van accidentele of menselijke schade aan de communicatielijn. Ze minimaliseren ook de impact van door bliksem veroorzaakte schade aan de communicatielijn. Deze producten hebben een lage steady-state-weerstand, lage nominale stroom, hoge weerstand tegen spanning, en snelle reactiesnelheid, waardoor ze een voordelige en praktische keuze zijn voor RS232/RS485-communicatie-interfacebescherming.
III. Sleutelselectieparameters
| Parameters | Typische waarde/bereik | Beschrijving |
|---|---|---|
| Stabiele weerstand | 30-60Oh | Lage weerstand vermindert signaalverzwakking |
| Bedrijfsstroom | 100-200mA | Moet hoger zijn dan de maximale bedrijfsstroom van de lijn |
| Bestand tegen spanningswaarde | ≥220V (AC) | Voorkomt onbedoelde netaansluiting |
| Reactiesnelheid | Milliseconden | Voor bliksembeveiliging worden snelwerkende modellen gebruikt |
Iv. Vergelijking van toepassingsscenario's
| Interfacetype | Beschermingsprioriteiten | Typische modelvoorbeelden |
|---|---|---|
| RS485 | Beveiliging tegen blikseminslag/netinterferentie over lange afstanden | MZ11-06A300-600RM |
| RS232 | Antistatische/kortsluitbeveiliging op korte afstand | WMZ13A-serie |
V. Voordelen en beperkingen
Voordelen: Zelfherstel, geen vervanging vereist, compact maat (opbouwpakket), en lage kosten.
Beperkingen: Vereist een afkoelperiode (in seconden) na activering, waardoor het ongeschikt is voor hoogfrequente pulstoepassingen.
Door de juiste selectie en circuitontwerp, PTC-thermistors kunnen de betrouwbaarheid van RS232/RS485-interfaces effectief verbeteren. Ze presteren bijzonder goed in industriële besturings- en slimme metertoepassingen.
Neem contact met ons op
Wachten op uw e-mail, wij zullen u binnen antwoorden 12 uur met waardevolle informatie die u nodig had.
English
Afrikaans
العربية
বাংলা
bosanski jezik
Български
Català
粤语
中文(简体)
中文(漢字)
Hrvatski
Čeština
Nederlands
Eesti keel
Suomi
Français
Deutsch
Ελληνικά
हिन्दी; हिंदी
Magyar
Bahasa Indonesia
Italiano
日本語
한국어
Latviešu valoda
Lietuvių kalba
македонски јазик
Bahasa Melayu
Norsk
پارسی
Polski
Português
Română
Русский
Cрпски језик
Slovenčina
Slovenščina
Español
Svenska
ภาษาไทย
Türkçe
Українська
اردو
Tiếng Việt

