제품 카테고리
- 서미스터 36
- PCB 마운트 퓨즈 홀더 27
- 배선 하니스 6
- 블레이드 퓨즈 홀더 17
- 온도 조절기 50
- 전기 퓨즈 24
- 자동차 온도 센서 7
- 열 회로 차단기 22
- 퓨즈 박스 홀더 36
- 온도 센서 81
- 열 스위치 68
- 자동차 퓨즈 20
- 퓨즈를 볼트로 낮추십시오 8
- 온도 퓨즈 32
- 표면 마운트 퓨즈 12
제품 태그
RS232 및 RS485용 PTC 서미스터
PTC 서미스터는 RS232/RS485 통신 인터페이스 보호에 널리 사용됩니다.. 주로 과전류 및 과전압에 대한 이중 보호 기능을 제공합니다., 자기회복 능력도 갖고 있으면서도.
PTC 서미스터는 RS232/RS485 통신 인터페이스 보호에 널리 사용됩니다.. 주로 과전류 및 과전압에 대한 이중 보호 기능을 제공합니다., 자기회복 능력도 갖고 있으면서도. 다음은 핵심 응용 프로그램과 기술 하이라이트입니다.:
나. 핵심 기능 및 원리
과전류 보호
정상 작동 중, PTC의 저항이 낮습니다. (30-60오), 신호 전송에 최소한의 영향을 미침.
단락이나 낙뢰 서지로 인해 전류가 갑자기 증가하는 경우, PTC의 저항이 급격히 상승합니다. (최대 수천 옴), 전류를 제한하고 인터페이스 칩을 보호합니다..
과전압 보호
배리스터와 함께 사용하는 경우 (VDR), 220V/380V 주전원에 대한 부적절한 연결 또는 낙뢰로 인해 발생하는 과전압 에너지를 흡수할 수 있습니다.. 열 결합으로 인해 PTC 저항의 급격한 변화가 발생합니다., 이상전압 차단.
II. 일반적인 응용 프로그램 계획
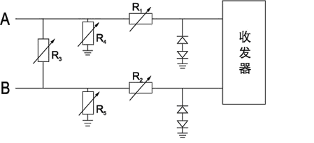
기본 보호 회로
시리즈 PTC: RS485 A/B 라인에 직렬로 직접 연결됨, PTC의 정상 상태 저항은 60Ω 이하이고 응답 시간은 <1에스.
병렬 TV: 과도 억제 다이오드와 결합 (TV), ESD 및 서지를 신속하게 고정합니다., PTC는 후속 전류 제한을 제공합니다..
향상된 보호
삼중 수준 보호: PTC + TV + 가스 방전관 (GDT) 과전류로부터 보호, 신속한 ESD, 그리고 고에너지 번개, 각기.
결합된 디자인: 예를 들어, WMZ13A 시리즈에는 PTC 및 과전압 보호 모듈이 통합되어 있습니다., 스마트 미터와 같은 열악한 환경에 적합합니다..
PTCR SPMZB-6 30-60Ω (SPMZ11-06A300-600RM) 및 SPMZB-10 30-60Ω (SPMZ11-10A300-600RM) PTC 서미스터, 프로그래밍 가능한 스위치를 위한 당사의 프로그래밍 가능한 보안 장치에서 개발되었습니다., RS232 및 RS485 통신 인터페이스용 보호 구성 요소입니다.. RS232/RS485 통신 인터페이스와 직렬로 연결됨, 이 제품은 우발적 또는 인적 통신 회선 손상으로 인해 유입된 220V 또는 380V 주 전원으로 인한 인터페이스 손상을 효과적으로 방지합니다.. 또한 낙뢰로 인한 통신 회선 손상의 영향을 최소화합니다.. 이 제품은 낮은 정상 상태 저항을 특징으로 합니다., 낮은 정격 전류, 높은 내전압, 그리고 빠른 응답속도, RS232/RS485 통신 인터페이스 보호를 위한 경제적이고 실용적인 선택입니다..
III. 주요 선택 매개변수
| 매개 변수 | 일반적인 값/범위 | 설명 |
|---|---|---|
| 정상상태 저항 | 30-60오 | 낮은 저항으로 신호 감쇠 감소 |
| 작동 전류 | 100-200엄마 | 라인의 최대 작동 전류보다 높아야 합니다. |
| 내전압 정격 | ≥220V (교류) | 우발적인 주전원 연결 방지 |
| 응답 속도 | 밀리초 | 번개 보호를 위해 빠르게 작동하는 모델이 사용됩니다. |
IV. 애플리케이션 시나리오 비교
| 인터페이스 유형 | 보호 우선순위 | 일반적인 모델 예 |
|---|---|---|
| RS485 | 장거리 번개/주전원 간섭 보호 | MZ11-06A300-600RM |
| RS232 | 근거리 정전기 방지/단락 보호 | WMZ13A 시리즈 |
V. 장점과 한계
장점: 자가 회복, 교체가 필요하지 않습니다, 소형 크기 (표면 실장 패키지), 그리고 저렴한 비용.
제한 사항: 휴지 기간이 필요합니다 (초 안에) 활성화 후, 고주파 펄스 응용 분야에는 적합하지 않습니다..
적절한 선택과 회로 설계를 통해, PTC 서미스터는 RS232/RS485 인터페이스의 신뢰성을 효과적으로 향상시킬 수 있습니다.. 특히 산업 제어 및 스마트 미터링 애플리케이션에서 탁월한 성능을 발휘합니다..
문의하기
이메일을 기다리는 중, 이내에 답변해 드리겠습니다. 12 필요한 귀중한 정보를 몇 시간 동안.
English
Afrikaans
العربية
বাংলা
bosanski jezik
Български
Català
粤语
中文(简体)
中文(漢字)
Hrvatski
Čeština
Nederlands
Eesti keel
Suomi
Français
Deutsch
Ελληνικά
हिन्दी; हिंदी
Magyar
Bahasa Indonesia
Italiano
日本語
한국어
Latviešu valoda
Lietuvių kalba
македонски јазик
Bahasa Melayu
Norsk
پارسی
Polski
Português
Română
Русский
Cрпски језик
Slovenčina
Slovenščina
Español
Svenska
ภาษาไทย
Türkçe
Українська
اردو
Tiếng Việt

