Kategori produk
- termistor 36
- PCB Mount Fuse Holder 27
- Kabel harness 6
- Pemegang sekering pisau 17
- termostat 50
- Sekering listrik 24
- Sensor suhu otomotif 7
- Pemutus sirkuit termal 22
- Pemegang kotak sekering 36
- Sensor suhu 81
- Sakelar termal 68
- Sekering mobil 20
- Bolt Down Fuses 8
- sekering termal 32
- sekering dudukan permukaan 12
Tag produk
Termistor PTC untuk RS232 dan RS485
Termistor PTC banyak digunakan dalam perlindungan antarmuka komunikasi RS232/RS485. Mereka terutama memberikan perlindungan ganda terhadap arus lebih dan tegangan lebih, sementara juga memiliki sifat pemulihan diri.
Termistor PTC banyak digunakan dalam perlindungan antarmuka komunikasi RS232/RS485. Mereka terutama memberikan perlindungan ganda terhadap arus lebih dan tegangan lebih, sementara juga memiliki sifat pemulihan diri. Berikut ini adalah aplikasi inti dan sorotan teknisnya:
SAYA. Fungsi dan Prinsip Inti
Perlindungan Arus Berlebih
Selama pengoperasian normal, resistensi PTC rendah (30-60Oh), berdampak minimal pada transmisi sinyal.
Ketika korsleting atau sambaran petir menyebabkan peningkatan arus secara tiba-tiba, resistensi PTC meningkat tajam (hingga beberapa ribu ohm), membatasi arus dan melindungi chip antarmuka.
Perlindungan Tegangan Lebih
Bila digunakan bersama dengan varistor (VDR), dapat menyerap tegangan berlebih energi yang dihasilkan oleh sambungan yang tidak tepat ke sumber listrik 220V/380V atau sambaran petir. Kopling termal memicu perubahan mendadak pada resistensi PTC, memblokir tegangan abnormal.
II. Skema Aplikasi Khas
Sirkuit Perlindungan Dasar
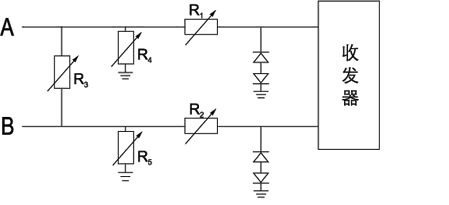
Seri PTC: Terhubung langsung secara seri ke jalur RS485 A/B, PTC memiliki resistansi stabil ≤60Ω dan waktu respons <1S.
TV Paralel: Dikombinasikan dengan dioda penekan transien (televisi), itu dengan cepat menjepit ESD dan melonjak, sedangkan PTC memberikan pembatasan arus berikutnya.
Perlindungan yang Ditingkatkan
Perlindungan Tiga Tingkat: PTC + televisi + Tabung Pelepasan Gas (GDT) melindungi terhadap arus berlebih, ESD yang cepat, dan sambaran petir berenergi tinggi, masing-masing.
Desain Gabungan: Misalnya, seri WMZ13A mengintegrasikan PTC dan modul perlindungan tegangan lebih, sehingga cocok untuk lingkungan yang keras seperti smart meter.
PTCR SPMZB-6 30-60Ω (SPMZ11-06A300-600RM) dan SPMZB-10 30-60Ω (SPMZ11-10A300-600RM) termistor PTC, dikembangkan dari unit keamanan yang dapat diprogram perusahaan kami untuk sakelar yang dapat diprogram, adalah komponen perlindungan untuk antarmuka komunikasi RS232 dan RS485. Terhubung secara seri dengan antarmuka komunikasi RS232/RS485, produk ini secara efektif mencegah kerusakan pada antarmuka yang disebabkan oleh daya listrik 220V atau 380V yang disebabkan oleh kerusakan yang tidak disengaja atau disebabkan oleh manusia pada jalur komunikasi. Mereka juga meminimalkan dampak kerusakan akibat sambaran petir pada jalur komunikasi. Produk-produk ini memiliki ketahanan kondisi tunak yang rendah, arus pengenal rendah, tegangan tahan tinggi, dan kecepatan respons yang cepat, menjadikannya pilihan yang ekonomis dan praktis untuk perlindungan antarmuka komunikasi RS232/RS485.
AKU AKU AKU. Parameter Pemilihan Kunci
| Parameter | Nilai/Rentang Khas | Keterangan |
|---|---|---|
| Resistensi Keadaan Mantap | 30-60Oh | Resistansi rendah mengurangi redaman sinyal |
| Operasi Saat Ini | 100-200mA | Harus lebih tinggi dari arus operasi maksimum saluran |
| Peringkat Tegangan Tahan | ≥220V (AC) | Mencegah sambungan listrik yang tidak disengaja |
| Kecepatan Respon | Milidetik | Model kerja cepat digunakan untuk proteksi petir |
IV. Perbandingan Skenario Aplikasi
| Tipe Antarmuka | Prioritas Perlindungan | Contoh Model Khas |
|---|---|---|
| RS485 | Perlindungan Petir/Gangguan Listrik Jarak Jauh | MZ11-06A300-600RM |
| RS232 | Perlindungan Anti-Statis/Hubungan Pendek Jarak Pendek | Seri WMZ13A |
V. Kelebihan dan Keterbatasan
Keuntungan: Pemulihan diri, tidak diperlukan penggantian, ukuran kompak (paket pemasangan di permukaan), dan biaya rendah.
Keterbatasan: Membutuhkan periode pendinginan (dalam hitungan detik) setelah aktivasi, membuatnya tidak cocok untuk aplikasi pulsa frekuensi tinggi.
Melalui seleksi dan desain sirkuit yang tepat, Termistor PTC dapat secara efektif meningkatkan keandalan antarmuka RS232/RS485. Mereka berkinerja sangat baik dalam kontrol industri dan aplikasi pengukuran cerdas.
Hubungi kami
Menunggu email Anda, kami akan membalas Anda di dalam 12 jam dengan informasi berharga yang Anda butuhkan.
English
Afrikaans
العربية
বাংলা
bosanski jezik
Български
Català
粤语
中文(简体)
中文(漢字)
Hrvatski
Čeština
Nederlands
Eesti keel
Suomi
Français
Deutsch
Ελληνικά
हिन्दी; हिंदी
Magyar
Bahasa Indonesia
Italiano
日本語
한국어
Latviešu valoda
Lietuvių kalba
македонски јазик
Bahasa Melayu
Norsk
پارسی
Polski
Português
Română
Русский
Cрпски језик
Slovenčina
Slovenščina
Español
Svenska
ภาษาไทย
Türkçe
Українська
اردو
Tiếng Việt

