Termékkategóriák
- termisztor 36
- PCB-re szerelhető biztosítéktartó 27
- Kábelköteg 6
- Penge biztosítéktartók 17
- termosztát 50
- Elektromos biztosíték 24
- Autóipari hőmérsékleti érzékelő 7
- Termikus áramkör megszakító 22
- Biztosítékdoboz-tartó 36
- Hőmérséklet érzékelő 81
- Hőkapcsoló 68
- Autó biztosíték 20
- Csavarja le a biztosítékokat 8
- hőbiztosíték 32
- felületre szerelhető biztosítékok 12
Termékcímkék
PTC termisztorok RS232 és RS485 számára
A PTC termisztorokat széles körben használják az RS232/RS485 kommunikációs interfész védelmében. Elsősorban kettős védelmet nyújtanak túláram és túlfeszültség ellen, miközben öngyógyító tulajdonságokkal is rendelkezik.
A PTC termisztorokat széles körben használják az RS232/RS485 kommunikációs interfész védelmében. Elsősorban kettős védelmet nyújtanak túláram és túlfeszültség ellen, miközben öngyógyító tulajdonságokkal is rendelkezik. Az alábbiakban bemutatjuk az alapvető alkalmazásaikat és a műszaki jellemzőket:
én. Core Functions and Principles
Overcurrent Protection
During normal operation, the PTC’s resistance is low (30-60Ó), minimally impacting signal transmission.
When a short circuit or lightning surge causes a sudden increase in current, the PTC’s resistance rises sharply (up to several thousand ohms), limiting the current and protecting the interface chip.
Overvoltage Protection
When used in conjunction with a varistor (VDR), it can absorb overvoltage energy generated by improper connection to 220V/380V mains or lightning strikes. Thermal coupling triggers a sudden change in the PTC’s resistance, blocking the abnormal voltage.
II.. Typical Application Schemes
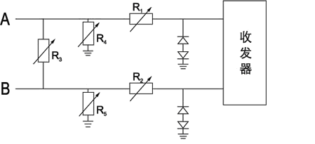
Basic Protection Circuit
Series PTC: Directly connected in series to the RS485 A/B lines, the PTC has a steady-state resistance of ≤60Ω and a response time of <1s.
Parallel TVS: Combined with a transient suppressor diode (TVS), it quickly clamps ESD and surges, while the PTC provides subsequent current limiting.
Enhanced Protection
Triple-Level Protection: PTC + TVS + Gas Discharge Tube (GDT) protects against overcurrent, rapid ESD, and high-energy lightning strikes, illetőleg.
Combined Design: Például, the WMZ13A series integrates a PTC and overvoltage protection module, making it suitable for harsh environments such as smart meters.
The PTCR SPMZB-6 30-60Ω (SPMZ11-06A300-600RM) and SPMZB-10 30-60Ω (SPMZ11-10A300-600RM) PTC termisztorok, developed from our company’s programmable security units for programmable switches, are protection components for RS232 and RS485 communication interfaces. Connected in series with the RS232/RS485 communication interface, these products effectively prevent damage to the interface caused by 220V or 380V mains power introduced due to accidental or human damage to the communication line. They also minimize the impact of lightning-induced damage to the communication line. These products feature low steady-state resistance, low rated current, nagy ellenállási feszültség, és gyors válaszadási sebesség, making them an economical and practical choice for RS232/RS485 communication interface protection.
III. Key Selection Parameters
| Paraméterek | Typical Value/Range | Leírás |
|---|---|---|
| Állandósult állapotú ellenállás | 30-60Ó | Low resistance reduces signal attenuation |
| Üzemi áram | 100-200mA | Must be higher than the maximum operating current of the line |
| Withstand Voltage Rating | ≥220V (AC) | Prevents accidental mains connection |
| Válasz sebesség | Milliseconds | Fast-acting models are used for lightning protection |
IV. Application Scenario Comparison
| Interfész típus | Protection Priorities | Typical Model Examples |
|---|---|---|
| RS485 | Long-Distance Lightning/Mains Interference Protection | MZ11-06A300-600RM |
| RS232 | Short-Distance Anti-Static/Short-Circuit Protection | WMZ13A Series |
V. Advantages and Limitations
Előnyök: Self-recovery, no replacement required, kompakt méret (surface-mount package), and low cost.
Korlátozások: Requires a cool-down period (in seconds) after activation, making it unsuitable for high-frequency pulse applications.
Through appropriate selection and circuit design, PTC thermistors can effectively improve the reliability of RS232/RS485 interfaces. They perform particularly well in industrial control and smart metering applications.
Lépjen kapcsolatba velünk
Várom az e-mailedet, belül válaszolunk 12 óra értékes információkkal, amelyekre szüksége van.
English
Afrikaans
العربية
বাংলা
bosanski jezik
Български
Català
粤语
中文(简体)
中文(漢字)
Hrvatski
Čeština
Nederlands
Eesti keel
Suomi
Français
Deutsch
Ελληνικά
हिन्दी; हिंदी
Magyar
Bahasa Indonesia
Italiano
日本語
한국어
Latviešu valoda
Lietuvių kalba
македонски јазик
Bahasa Melayu
Norsk
پارسی
Polski
Português
Română
Русский
Cрпски језик
Slovenčina
Slovenščina
Español
Svenska
ภาษาไทย
Türkçe
Українська
اردو
Tiếng Việt

