catégories de produits
- thermistance 36
- Porte-fusible à montage sur circuit imprimé 27
- Faisceau de câblage 6
- Porte-fusibles à lame 17
- thermostat 50
- Fusible électrique 24
- Capteur de température automobile 7
- Disjoncteur thermique 22
- Porte-boîte à fusibles 36
- Capteur de température 81
- Interrupteur thermique 68
- Fusible de voiture 20
- Fusibles boulonnés 8
- fusion thermique 32
- fusibles à montage en surface 12
Mots clés du produit
Thermistances PTC pour RS232 et RS485
Les thermistances PTC sont largement utilisées dans la protection des interfaces de communication RS232/RS485. Ils offrent principalement une double protection contre les surintensités et les surtensions, tout en possédant également des propriétés d'auto-récupération.
Les thermistances PTC sont largement utilisées dans la protection des interfaces de communication RS232/RS485. Ils offrent principalement une double protection contre les surintensités et les surtensions, tout en possédant également des propriétés d'auto-récupération. Voici leurs principales applications et points forts techniques:
je. Fonctions et principes de base
Protection contre les surintensités
En fonctionnement normal, la résistance du PTC est faible (30-60Oh), impact minime sur la transmission du signal.
Lorsqu'un court-circuit ou une surtension provoque une augmentation soudaine du courant, la résistance du PTC augmente fortement (jusqu'à plusieurs milliers d'ohms), limiter le courant et protéger la puce d'interface.
Protection contre les surtensions
Lorsqu'il est utilisé conjointement avec une varistance (VDR), il peut absorber l'énergie de surtension générée par une mauvaise connexion au secteur 220 V/380 V ou par la foudre. Le couplage thermique déclenche un changement soudain de la résistance du PTC, bloquer la tension anormale.
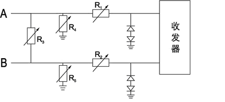
II. Schémas d'application typiques
Circuit de protection de base
Série PTC: Directement connecté en série aux lignes RS485 A/B, le PTC a une résistance en régime permanent de ≤60Ω et un temps de réponse de <1s.
Téléviseurs parallèles: Combiné avec une diode de suppression des transitoires (Téléviseurs), il bloque rapidement les ESD et les surtensions, tandis que le PTC fournit une limitation de courant ultérieure.
Protection améliorée
Protection à trois niveaux: CTP + Téléviseurs + Tube à décharge de gaz (GDT) protège contre les surintensités, ESD rapide, et les éclairs à haute énergie, respectivement.
Conception combinée: Par exemple, la série WMZ13A intègre un module PTC et protection contre les surtensions, ce qui le rend adapté aux environnements difficiles tels que les compteurs intelligents.
Le PTCR SPMZB-6 30-60Ω (SPMZ11-06A300-600RM) et SPMZB-10 30-60Ω (SPMZ11-10A300-600RM) Thermistances PTC, développé à partir des unités de sécurité programmables de notre société pour interrupteurs programmables, sont des composants de protection pour les interfaces de communication RS232 et RS485. Connecté en série avec l'interface de communication RS232/RS485, ces produits préviennent efficacement les dommages à l'interface causés par l'alimentation secteur 220 V ou 380 V introduite en raison de dommages accidentels ou humains à la ligne de communication. Ils minimisent également l'impact des dommages causés par la foudre sur la ligne de communication.. Ces produits présentent une faible résistance en régime permanent, faible courant nominal, tension de tenue élevée, et vitesse de réponse rapide, ce qui en fait un choix économique et pratique pour la protection des interfaces de communication RS232/RS485.
III. Paramètres de sélection clés
| Paramètres | Valeur/plage typique | Description |
|---|---|---|
| Résistance à l’état d’équilibre | 30-60Oh | Une faible résistance réduit l'atténuation du signal |
| Courant de fonctionnement | 100-200mA | Doit être supérieur au courant de fonctionnement maximum de la ligne |
| Tension de tenue nominale | ≥220V (CA) | Empêche une connexion accidentelle au secteur |
| Vitesse de réponse | Millisecondes | Des modèles à action rapide sont utilisés pour la protection contre la foudre |
Iv. Comparaison des scénarios d'application
| Type d'interface | Priorités de protection | Exemples de modèles typiques |
|---|---|---|
| Rs485 | Protection contre la foudre et les interférences secteur longue distance | MZ11-06A300-600RM |
| RS232 | Protection antistatique/court-circuit sur courte distance | Série WMZ13A |
V. Avantages et limites
Avantages: Auto-récupération, aucun remplacement requis, taille compacte (paquet de montage en surface), et à faible coût.
Limites: Nécessite une période de récupération (en secondes) après activation, ce qui le rend impropre aux applications d'impulsions haute fréquence.
Grâce à une sélection et une conception de circuit appropriées, Les thermistances PTC peuvent améliorer efficacement la fiabilité des interfaces RS232/RS485. Ils fonctionnent particulièrement bien dans les applications de contrôle industriel et de comptage intelligent..
Contactez-nous
En attente de votre email, nous vous répondrons dans les 12 heures avec des informations précieuses dont vous aviez besoin.
English
Afrikaans
العربية
বাংলা
bosanski jezik
Български
Català
粤语
中文(简体)
中文(漢字)
Hrvatski
Čeština
Nederlands
Eesti keel
Suomi
Français
Deutsch
Ελληνικά
हिन्दी; हिंदी
Magyar
Bahasa Indonesia
Italiano
日本語
한국어
Latviešu valoda
Lietuvių kalba
македонски јазик
Bahasa Melayu
Norsk
پارسی
Polski
Português
Română
Русский
Cрпски језик
Slovenčina
Slovenščina
Español
Svenska
ภาษาไทย
Türkçe
Українська
اردو
Tiếng Việt

