Categorías de Producto
- termistor 36
- Portafusibles de montaje en PCB 27
- Arnés de cableado 6
- Portafusibles de cuchilla 17
- termostato 50
- Fusible eléctrico 24
- Sensor de temperatura automotriz 7
- Disyuntor térmico 22
- Portafusibles 36
- Sensor de temperatura 81
- Interruptor térmico 68
- Fusible del coche 20
- Fusibles atornillados 8
- fusible térmico 32
- fusibles de montaje en superficie 12
Etiquetas de productos
Termistores PTC para RS232 y RS485
Los termistores PTC se utilizan ampliamente en la protección de interfaces de comunicación RS232/RS485.. Proporcionan principalmente protección dual contra sobrecorriente y sobretensión., al mismo tiempo que posee propiedades de autorrecuperación.
Los termistores PTC se utilizan ampliamente en la protección de interfaces de comunicación RS232/RS485.. Proporcionan principalmente protección dual contra sobrecorriente y sobretensión., al mismo tiempo que posee propiedades de autorrecuperación. Las siguientes son sus aplicaciones principales y aspectos técnicos destacados.:
I. Funciones y principios básicos
Protección contra sobrecorriente
Durante el funcionamiento normal, la resistencia del PTC es baja (30-60Oh), transmisión de señal con un impacto mínimo.
Cuando un cortocircuito o una sobretensión provoca un aumento repentino de la corriente, La resistencia del PTC aumenta bruscamente (hasta varios miles de ohmios), Limitando la corriente y protegiendo el chip de interfaz..
Protección contra sobretensión
Cuando se utiliza junto con un varistor (VDR), Puede absorber energía de sobretensión generada por una conexión incorrecta a la red eléctrica de 220 V/380 V o por rayos.. El acoplamiento térmico provoca un cambio repentino en la resistencia del PTC, bloqueando el voltaje anormal.
II. Esquemas de aplicación típicos
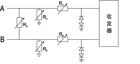
Circuito de protección básica
Serie PTC: Conectado directamente en serie a las líneas RS485 A/B, El PTC tiene una resistencia de estado estable de ≤60Ω y un tiempo de respuesta de <1s.
Televisores paralelos: Combinado con un diodo supresor de transitorios (televisores), sujeta rápidamente ESD y sobretensiones, mientras que el PTC proporciona limitación de corriente posterior.
Protección mejorada
Protección de triple nivel: PTC + televisores + Tubo de descarga de gas (GDT) protege contra sobrecorriente, ESD rápida, y rayos de alta energía, respectivamente.
Diseño combinado: Por ejemplo, la serie WMZ13A integra un PTC y un módulo de protección contra sobretensiones, haciéndolo adecuado para entornos hostiles como medidores inteligentes.
El PTCR SPMZB-6 30-60Ω (SPMZ11-06A300-600RM) y SPMZB-10 30-60Ω (SPMZ11-10A300-600RM) Termistores PTC, desarrollado a partir de las unidades de seguridad programables de nuestra empresa para interruptores programables, son componentes de protección para interfaces de comunicación RS232 y RS485. Conectado en serie con la interfaz de comunicación RS232/RS485, Estos productos previenen eficazmente daños a la interfaz causados por la alimentación de red de 220 V o 380 V introducida debido a daños accidentales o humanos a la línea de comunicación.. También minimizan el impacto de los daños provocados por rayos en la línea de comunicación.. Estos productos presentan una baja resistencia en estado estacionario., corriente nominal baja, alto voltaje soportado, y velocidad de respuesta rápida, convirtiéndolos en una opción económica y práctica para la protección de la interfaz de comunicación RS232/RS485..
III. Parámetros de selección clave
| Parámetros | Valor/rango típico | Descripción |
|---|---|---|
| Resistencia al estado estacionario | 30-60Oh | La baja resistencia reduce la atenuación de la señal. |
| Corriente de funcionamiento | 100-200mamá | Debe ser superior a la corriente máxima de funcionamiento de la línea. |
| Clasificación de voltaje soportado | ≥220V (C.A.) | Evita la conexión accidental a la red |
| Velocidad de respuesta | Milisegundos | Los modelos de acción rápida se utilizan para la protección contra rayos. |
IV. Comparación de escenarios de aplicación
| Tipo de interfaz | Prioridades de protección | Ejemplos de modelos típicos |
|---|---|---|
| RS485 | Protección contra rayos/interferencias de red de larga distancia | MZ11-06A300-600RM |
| RS232 | Protección antiestática/cortocircuito de corta distancia | Serie WMZ13A |
V. Ventajas y limitaciones
Ventajas: autorrecuperación, no se requiere reemplazo, tamaño compacto (paquete de montaje en superficie), y bajo costo.
Limitaciones: Requiere un período de enfriamiento (en segundos) después de la activación, haciéndolo inadecuado para aplicaciones de pulsos de alta frecuencia.
Mediante una selección y un diseño de circuito adecuados, Los termistores PTC pueden mejorar eficazmente la confiabilidad de las interfaces RS232/RS485. Funcionan particularmente bien en aplicaciones de control industrial y medición inteligente..
Contáctenos
Esperando tu email, le responderemos dentro de 12 horas con la valiosa información que necesitabas.
English
Afrikaans
العربية
বাংলা
bosanski jezik
Български
Català
粤语
中文(简体)
中文(漢字)
Hrvatski
Čeština
Nederlands
Eesti keel
Suomi
Français
Deutsch
Ελληνικά
हिन्दी; हिंदी
Magyar
Bahasa Indonesia
Italiano
日本語
한국어
Latviešu valoda
Lietuvių kalba
македонски јазик
Bahasa Melayu
Norsk
پارسی
Polski
Português
Română
Русский
Cрпски језик
Slovenčina
Slovenščina
Español
Svenska
ภาษาไทย
Türkçe
Українська
اردو
Tiếng Việt

