Κατηγορίες προϊόντων
- θερμίστορ 36
- Στήριγμα ασφαλειοθήκης PCB 27
- Πλεξούδα καλωδίωσης 6
- Ασφαλειοθήκες λεπίδων 17
- θερμοστάτης 50
- Ηλεκτρική ασφάλεια 24
- Αισθητήρας θερμοκρασίας αυτοκινήτων 7
- Θερμικός διακόπτης κυκλώματος 22
- Θήκη ασφαλειοθήκης 36
- Αισθητήρας θερμοκρασίας 81
- Θερμικός διακόπτης 68
- Ασφάλεια αυτοκινήτου 20
- Ασφάλειες Bolt Down 8
- θερμική ασφάλεια 32
- επιφανειακές ασφάλειες 12
Ετικέτες προϊόντων
Θερμίστορ PTC για RS232 και RS485
Τα θερμίστορ PTC χρησιμοποιούνται ευρέως στην προστασία διασύνδεσης επικοινωνίας RS232/RS485. Παρέχουν κυρίως διπλή προστασία από υπερένταση και υπέρταση, ενώ διαθέτει επίσης ιδιότητες αυτοανάκτησης.
Τα θερμίστορ PTC χρησιμοποιούνται ευρέως στην προστασία διασύνδεσης επικοινωνίας RS232/RS485. Παρέχουν κυρίως διπλή προστασία από υπερένταση και υπέρταση, ενώ διαθέτει επίσης ιδιότητες αυτοανάκτησης. Ακολουθούν οι βασικές εφαρμογές και τα τεχνικά χαρακτηριστικά τους:
εγώ. Βασικές Λειτουργίες και Αρχές
Προστασία από υπερένταση
Κατά την κανονική λειτουργία, η αντίσταση του PTC είναι χαμηλή (30-60Ω), ελάχιστη επίδραση στη μετάδοση σήματος.
Όταν ένα βραχυκύκλωμα ή ένα κύμα κεραυνού προκαλεί απότομη αύξηση του ρεύματος, η αντίσταση του PTC αυξάνεται απότομα (έως και αρκετές χιλιάδες ohms), περιορίζοντας το ρεύμα και προστατεύοντας το τσιπ διασύνδεσης.
Προστασία από υπέρταση
Όταν χρησιμοποιείται σε συνδυασμό με βαρίστορ (VDR), μπορεί να απορροφήσει την ενέργεια υπέρτασης που παράγεται από ακατάλληλη σύνδεση σε ηλεκτρικό δίκτυο 220V/380V ή από κεραυνούς. Η θερμική σύζευξη ενεργοποιεί μια ξαφνική αλλαγή στην αντίσταση του PTC, μπλοκάροντας την ανώμαλη τάση.
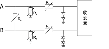
Ii. Τυπικά σχήματα εφαρμογής
Βασικό κύκλωμα προστασίας
Σειρά PTC: Απευθείας σύνδεση σε σειρά με τις γραμμές A/B RS485, το PTC έχει αντίσταση σταθερής κατάστασης ≤60Ω και χρόνο απόκρισης ίσο <1μικρό.
Παράλληλη τηλεόραση: Συνδυάζεται με μια παροδική κατασταλτική δίοδο (TVS), Συσφίγγει γρήγορα την ESD και υπερβαίνει, ενώ το PTC παρέχει επακόλουθο περιορισμό ρεύματος.
Ενισχυμένη προστασία
Προστασία τριπλού επιπέδου: PTC + TVS + Σωλήνας εκκένωσης αερίου (GDT) προστατεύει από υπερβολικό ρεύμα, ταχεία ESD, και κεραυνοί υψηλής ενέργειας, αντίστοιχα.
Συνδυασμένος σχεδιασμός: Για παράδειγμα, η σειρά WMZ13A ενσωματώνει μονάδα προστασίας PTC και υπέρτασης, καθιστώντας το κατάλληλο για σκληρά περιβάλλοντα όπως οι έξυπνοι μετρητές.
Το PTCR SPMZB-6 30-60Ω (SPMZ11-06A300-600RM) και SPMZB-10 30-60Ω (SPMZ11-10A300-600RM) PTC θερμίστορ, αναπτύχθηκε από τις προγραμματιζόμενες μονάδες ασφαλείας της εταιρείας μας για προγραμματιζόμενους διακόπτες, είναι εξαρτήματα προστασίας για διεπαφές επικοινωνίας RS232 και RS485. Συνδέεται σε σειρά με τη διεπαφή επικοινωνίας RS232/RS485, αυτά τα προϊόντα αποτρέπουν αποτελεσματικά τη ζημιά στη διεπαφή που προκαλείται από 220 V ή 380 V ρεύματος δικτύου που εισάγεται λόγω τυχαίας ή ανθρώπινης ζημιάς στη γραμμή επικοινωνίας. Ελαχιστοποιούν επίσης τις επιπτώσεις της ζημιάς που προκαλείται από κεραυνούς στη γραμμή επικοινωνίας. Αυτά τα προϊόντα έχουν χαμηλή αντοχή σε σταθερή κατάσταση, χαμηλό ονομαστικό ρεύμα, υψηλή τάση αντοχής, και γρήγορη ταχύτητα απόκρισης, καθιστώντας τα μια οικονομική και πρακτική επιλογή για την προστασία της διεπαφής επικοινωνίας RS232/RS485.
III. Παράμετροι επιλογής κλειδιού
| Παράμετροι | Τυπική τιμή/εύρος | Περιγραφή |
|---|---|---|
| Αντίσταση Σταθερής Πολιτείας | 30-60Ω | Η χαμηλή αντίσταση μειώνει την εξασθένηση του σήματος |
| Λειτουργικό Ρεύμα | 100-200α | Πρέπει να είναι υψηλότερο από το μέγιστο ρεύμα λειτουργίας της γραμμής |
| Αντοχή Βαθμολογία τάσης | ≥220V (AC) | Αποτρέπει την τυχαία σύνδεση στο δίκτυο |
| Ταχύτητα απόκρισης | χιλιοστά του δευτερολέπτου | Τα μοντέλα ταχείας δράσης χρησιμοποιούνται για αντικεραυνική προστασία |
IV. Σύγκριση σεναρίων εφαρμογής
| Τύπος διεπαφής | Προτεραιότητες Προστασίας | Παραδείγματα τυπικών μοντέλων |
|---|---|---|
| RS485 | Προστασία από κεραυνούς/Προστασία από παρεμβολές σε μεγάλες αποστάσεις | MZ11-06A300-600RM |
| RS232 | Αντιστατική προστασία μικρής απόστασης/βραχυκυκλώματος | Σειρά WMZ13A |
V. Πλεονεκτήματα και Περιορισμοί
Φόντα: Αυτο-ανάρρωση, δεν απαιτείται αντικατάσταση, συμπαγές μέγεθος (συσκευασία επιφανειακής τοποθέτησης), και χαμηλό κόστος.
Περιορισμοί: Απαιτεί μια περίοδο χαλάρωσης (σε δευτερόλεπτα) μετά την ενεργοποίηση, καθιστώντας το ακατάλληλο για εφαρμογές παλμών υψηλής συχνότητας.
Μέσω κατάλληλης επιλογής και σχεδίασης κυκλώματος, Τα θερμίστορ PTC μπορούν να βελτιώσουν αποτελεσματικά την αξιοπιστία των διεπαφών RS232/RS485. Έχουν ιδιαίτερα καλή απόδοση σε εφαρμογές βιομηχανικού ελέγχου και έξυπνης μέτρησης.
Επικοινωνήστε μαζί μας
Αναμονή για το email σας, θα σας απαντήσουμε εντός 12 ώρες με πολύτιμες πληροφορίες που χρειαζόσουν.
English
Afrikaans
العربية
বাংলা
bosanski jezik
Български
Català
粤语
中文(简体)
中文(漢字)
Hrvatski
Čeština
Nederlands
Eesti keel
Suomi
Français
Deutsch
Ελληνικά
हिन्दी; हिंदी
Magyar
Bahasa Indonesia
Italiano
日本語
한국어
Latviešu valoda
Lietuvių kalba
македонски јазик
Bahasa Melayu
Norsk
پارسی
Polski
Português
Română
Русский
Cрпски језик
Slovenčina
Slovenščina
Español
Svenska
ภาษาไทย
Türkçe
Українська
اردو
Tiếng Việt

